3 оси набор контроллеров CNC 3x NEMA34 шаговый двигатель 1230oz-in 8.5N. М 116 мм 5A двойной вал и драйвер 6A 80V 400W 60V источника питания
RATTMMOTOR CNC- POWACE Store - Надежность 94.5%
Более 4389 подписчиков, дата открытия магазина 21.06.2012
- Положительные оценки: 96% (227)
- Соответствие описанию: 94%
- Отвечает на сообщения: 94%
- Скорость отправки: 94%
Последнее обновление: 28.05.2022
Посылка включает:
· Шаговый двигатель 3 x 34HS4802B1230oz-in,8.5N.m 116 мм 5A (двойной вал)
· 3 шагового двигателя CW80606A 80V/DC
· 3x400 Вт 60 в импульсный источник питания
· 1 х 5 осевая коммутационная плата V5 типа
· 1 параллельный кабель DB25
· 1 usb-кабель
· Руководство пользователя на английском языке для breakout board и Драйвер шагового двигателя будет отправлено по электронной почте

1. 5 осей V5 типа breakout board
· В большинстве случаев можно подключить драйвер 5 шт. и одновременно управлять двигателем 5 шт.
· Это 4-проводных концевой выключатель на него, чтобы обеспечить нашей безопасности движения
· Это с релейным портом для сжатия шпинделя с ЧПУ
· Рабочее напряжение 5VDC и поддержка с программным обеспечением MACH3,EMC2,KCAM4
· Размеры: 9x5.7cm


3. CW8060 высокий Драйвер шагового двигателя
Характеристики:
1. Входная мощность постоянного тока Тип: 24 В ~ 80 в
2. Выходной ток: 2 ~ 6A
3.Mircostepping:1(1.8deg),1/2,1/4,1/8,1/16,1/32,1/64,1/128,1/256; 1/5,1/10,1/25,1/50,1/125,1/250
4. Форма защиты: защита от перегрева, автоматическая блокировка половины тока, защита от ошибок
5. Максимальная частота пульса составляет 100 кГц.
6. Размеры: 147 мм x 97 мм x 30 мм
7. Вес:<500 г.
8. Рабочая среда: температура-15 ~ 40 градусов влажности <90%.


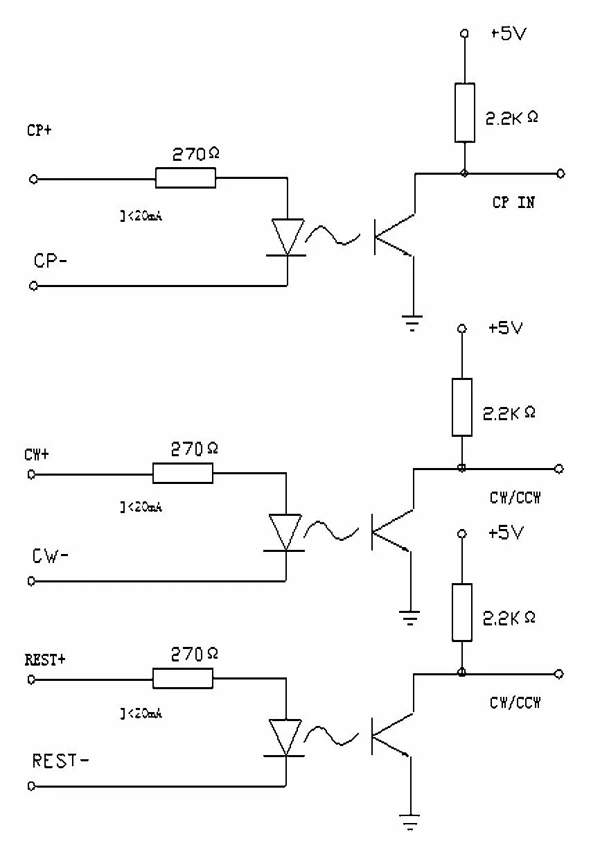
Порты ввода/вывода:
1.VCC +: постоянный ток мощность положительного полюса
Примечание: Должна быть защищена от превышения 80 В,
Чтобы не повредить модуль
2.GND: Катод питания постоянного тока
3.A +, A-: шаговый двигатель с одной обмоткой
4.B +, B-: шаговый двигатель с другой обмоткой
5.CP +,CP -: шаговый импульсный вход + 5 В (эффективный восходящий край, длительность роста> 10US)
6.CW +,CW-: Входное направление шагового двигателя, уровень напряжения тронут, высокое к, низкое обратное
7. Отдых +, отдых-: без двигателя
Интерфейс отображает правильное изображение

Примечание:
1, когда температура окружающей среды высокая или рабочий ток более 3 А, закрепите модуль на большой металлической оболочке, или используйте осевой вентилятор рассеивает тепло, чтобы модуль работал надежно в течение длительного времени.
2, половинный ток автоматически: если управляющая машина не отправляет сигнал в половину секунды, драйвер автоматически вводит половинчатое текущее состояние для экономии электроэнергии, фазовый ток обмотки электричества.
3, фаза неисправности защищена: когда Двухфазное электрическое оборудование подключено к драйверу, пользователи могут подключиться к фазе по ошибке, таким образом, повредит драйвер серьезно. Схема защиты находится в пределах этого драйвера, когда пользователи подключаются по ошибке, драйвер не будет поврежден, но электрическое оборудование работает нормально, встряхивание и выход небольшой. Пожалуйста, проверьте, является ли проводка электрического оборудования ошибкой.
Выбор переключателя:("ON = 0,OFF = 1")
(1) микрошаговый выбор:
SW5
0
0
0
0
0
0
0
0
1
1
1
1
1
1
SW6
0
1
0
1
0
1
0
1
0
1
0
1
0
1
SW7
0
0
1
1
0
0
1
1
0
0
1
1
0
0
SW8
0
0
0
0
1
1
1
1
0
0
0
0
1
1
Микро
1/2
1/4
1/8
1/16
1/32
1/64
1/128
1/256
1/5
1/10
1/25
1/50
1/125
1/250
(2) текущий выбор:
SW1
0
1
0
1
0
1
0
1
SW2
0
0
1
1
0
0
1
1
SW3
0
0
0
0
1
1
1
1
Ток (А)
2,00
2,57
3,14
3,71
4,28
4,86
5,43
6,00
(3) Полный ток или половина тока выбор:
SW4:0 = полный ток; 1 = половина тока
(4) выбор пульса:
Обычно настройка по умолчанию является одним импульсом.

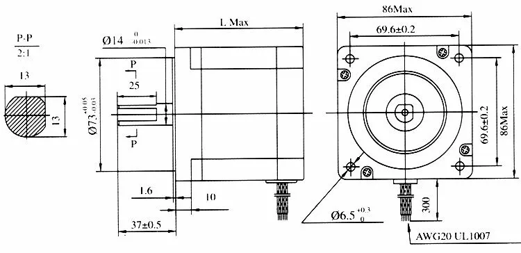
4. Шаговый двигатель


Рисунок:

Проводка:
Красный: A +
Зеленый: A-
Желтый: B +
Синий: B-
4. Импульсный источник питания
400W, Вход: 100-120VAC или 200-240VAC В переменного тока, 50/60 Гц, Выход: 48v/8,3 A, однополюсный импульсный источник питания Выход импульсный источник питания светодиодного табло
Доставка
Флуоресцентный
Товар будет отправлен в течение 2-4 рабочих дней после получения оплаты
Мы не несем ответственности за неправильный или не доставляемый адрес, пожалуйста
Дважды проверьте свой адрес, когда вы пишете в AliExpress, если вы хотите изменить, прежде чем мы отправим товар. Пожалуйста, обратите внимание на новый адрес.
Время доставки:
По авиа-отправление Почты Китая: 45-60 дней или более
Доставка почтой Китая: 35-45 или более
По EMS :25-30 дней Бразилии нужно 50 дней или более
По DHL/FEDEX :3-8 дней
Если заказ в выходные дни, это займет 2 дня дольше, мы не несем ответственности за задержку заказа, если мы отправили, потому что скорость доставки вне нашего контроля, спасибо за понимание.
Оплата
Флуоресцентный
1. Перед покупкой, пожалуйста, подтвердите детали с нами, если у вас есть запрос на товары.
2. Пожалуйста, осуществите оплату в течение 3 дней с момента заказа, если это возможно.
3. Принимаются Alipay(escrow), кредитные карты, Western Union, банковские переводы, paypal и т. Д.
Проблемы и отзывы
Флуоресцентный
Мы ценим ваши положительные отзывы и 5 звезд, этот товар предназначен для того, чтобы получить отзывы только без какой-либо прибыли
Если вы дадите нам отзывы после получения товара в течение 3 дней, будет представлен в следующий раз, когда вы приобретете прекрасный подарок.
1.) Мы заботимся о наших уважаемых клиентах и всегда будем стараться вам помочь, надеемся установить с вами долгий бизнес.
2.) Пожалуйста, дайте нам возможность решить любую проблему, мы понимаем проблемы и разочарования, которые вы могли бы иметь, и постараемся сделать все возможное, чтобы решить проблемы.
3.) пожалуйста, свяжитесь с нами через Trademanager или по электронной почте, прежде чем оставить отрицательный отзывы или открыть любой спор на сайте, мы поможем вам решить проблему,
Возврат средств
Флуоресцентный
По любой причине требуется возмещение средств. Товар должен быть в оригинальном состоянии и не иметь физических повреждений, покупатель несет ответственность за все расходы по доставке.
Когда у вас есть посылка, и вы не удовлетворены товаром, или это другая проблема, как сломанная, пожалуйста, сообщите нам подробную причину и Предоставьте фотографии.
Свяжитесь с нами
Флуоресцентный
Добро пожаловать по всему миру, задавайте вопросы и задавайте вопросы. Мы постараемся сделать все возможное, чтобы получить отзывы по электронной почте клиента в течение 1-2 рабочих дней. Если нет, пожалуйста, проверьте почтовый ящик снова.
Удовлетворение потребностей клиентов очень важно для нас.
-
34HS Motor1230 oz-in stepper motor 8.5N.m
-
Breakout board5 axis,fit for MACH3/EMC2/ etc
-
CW8060 Driver6A,256 microstep 80V/DC
-
is_customizedYes
-
Name3 Axis NEMA34 stepper motor CNC controller kit
-
Power supply400W 48V / 60V
-
Stepper motor34HS4802B Dual shaft
-
TAX and VATEU, RU free VAT and TAX
-
Вес логистики17.850
-
Каждая упаковка1
-
Минимальная единица измерения100000017
-
Название брендаНет
-
Номер модели34HS4802/23HS2430B
-
ПитаниеDC
-
Продано Вsell_by_piece
-
ПроисхождениеКитай
-
Размер логистики - высота (см)20
-
Размер логистики - длина (см)30
-
Размер логистики - ширина (см)20
-
СертификацияЕвропейский сертификат соответствия
-
Тип двигателяШаговый двигатель





