Российский корабль, 4-осевой шаговый двигатель Nema34 набор контроллеров CNC дюйма, 1600oz-in, 12 нм, 154 мм, двойной вал и драйвер, 80 В постоянного тока, 6 А, 400 Вт, 70 в, источник питания
RATTMMOTOR-CNC Store - Надежность 94.75%
Более 557 подписчиков, дата открытия магазина 06.03.2020
- Положительные оценки: 95% (59)
- Соответствие описанию: 94%
- Отвечает на сообщения: 96%
- Скорость отправки: 94%
Последнее обновление: 10.05.2022

4x34HS5802 1600oz-inШаговый двигатель(Длина 154 мм, двойной вал 5.0A)
4 драйвера шагового двигателя CW80606.0A 80В/DC
4 x400 Вт 70 вИмпульсный источник питания
1x4 оси Коммутационная плата 145A
1 x параллельный кабель DB25
1 х USB кабель
Руководство пользователя для коммутационной платы и драйвера шагового двигателя на английском языке будет отправлено по электронной почте.


1. Плата управления MACH3 (V2.1)
Особенности:
1. Специальный высокоскоростной чип используется для обработки входных и выходных сигналов (I/O). Она способна заставить машину работать стабильно, с функциями коррекции и увеличения сигналов, которые удаляют ненужные сигналы тревоги.
2. Порт LPT компьютера обеспечивает питание по отдельности, отделяя от источника питания других частей. Поэтому компьютер и станки эффективно изолируются. Это делает данные более безопасными, с дополнительной гарантией безопасности и стабильности.
3. Имеется 5 входных сигналов, связывающихся с главным компьютером, которые изолированы оптической муфтой. Среди изоляции оптического соединения, P11and P12 высокоскоростные, которые используется для соединяют кодировщик главного вала, или такой же требовательный сигнал, как маховик A, B. Выходной интерфейс мощности 12 В-выход и 5 В-выход может использоваться для выбора необходимого источника питания, например переключателя датчика Холла и переключателя приближения. Имеется 5 входных портов, установленных для ограничения, начала, ножа, запуска, остановки, входа скорости шпинделя, входа MPG и любой другой из 5 функций.
4. Имеется 12 выходных сигналов, позволяющих управлять выходом, поддерживающих 6-осевую связь. Некоторые выходные порты имеют многоразовую функциональность. Между тем, один порт может использоваться только в качестве одной функции.
5. Есть 3 реплики, P2, P3 и P4, которые могут поддерживать Программирование программного обеспечения управления Mach3. Включением или выключением реле можно управлять через Управление программным обеспечением Mach3. Каждое реле оснащено индикаторной лампой, что более интуитивно понятно и удобно. 3 реле можно использовать для управления открытием и закрытием жидкой хладагент, туманной хладагент, жидкостной охлаждающей жидкости и так далее. Их также можно использовать для управления выключателем питания устройства электромагнитного клапана. Порт P2 для шпинделя, порт P3 для охлаждающей жидкости, может быть определен порт P4.
6. Высокоскоростная изоляция оптической связи используется для управления скоростью вращения шпинделя. Выходной порт представляет собой параллельный порт P1, который может выводить сигнал ШИМ в пределах 2,5 кгц. На интерфейсной плате есть схема D/a с ШИМ на 0-10 В. Цепь может выводить уровень 0-10 В для управления инвертором, который имеет только аналоговый контроль скорости на рынке. Таким образом, он может контролировать скорость вращения шпинделя. Важно, чтобы выход ШИМ и выход 0-10 В выбирали только один из двух. Их нельзя использовать одновременно.
7. Интерфейсную плату можно подключить с помощью катода или общего выхода к шаговому приводу или сервопривода (сервопривод должен поддерживать цифровой сигнал). Выход-уровень 5 В.
8. Широкий источник питания входного напряжения: 15-32 В постоянного тока. Функция предотвращения защиты от обратного подключения. 2 группы выходного напряжения: напряжение 5 В и 12 В, выходная мощность 100 мА.
9. Примечание: Есть улучшенная версия. Основная функция усиления:
1.) напряжение источника питания имеет более широкий диапазон: 15-50 В постоянного тока
2.) увеличение изолированного модуля питания. Не вставляйте usb-кабель в USB-порт компьютера. Просто вставьте линию LPT. Это более удобно и надежно.
3.) Выходная мощность тока 5 В и 12 В может быть обновлена до 200 мА.


2. Высокошаговый Драйвер шагового двигателя CW8060
Характеристики:1. Тип входной мощности постоянного тока: 24 В ~ 80 в
2. Выходной ток: 2 ~ 6A
3.Mircostepping:1(1.8deg),1/2,1/4,1/8,1/16,1/32,1/64,1/128,1/256;
1/5,1/10,1/25,1/50,1/125,1/250
4. Защитная Форма: защита от перегрева, автоматическая блокировка половинного тока, защита от ошибки подключения
5. Максимальная частота импульсов 100 кгц.
6. Размеры: 147 мм x 97 мм x 30 мм
7. Вес:<500 г.
8. Рабочая среда: температура-15 ~ 40 градусов влажности <90%.
Порты ввода-вывода:
1.VCC +: положительный полюс питания постоянного тока
Примечание: не должно превышать 80 В,
Чтобы не повредить модуль
2.GND: Катод питания постоянного тока
3.A +, A-: шаговый двигатель с одной обмоткой
4.B +, B-: шаговый двигатель, другая обмотка
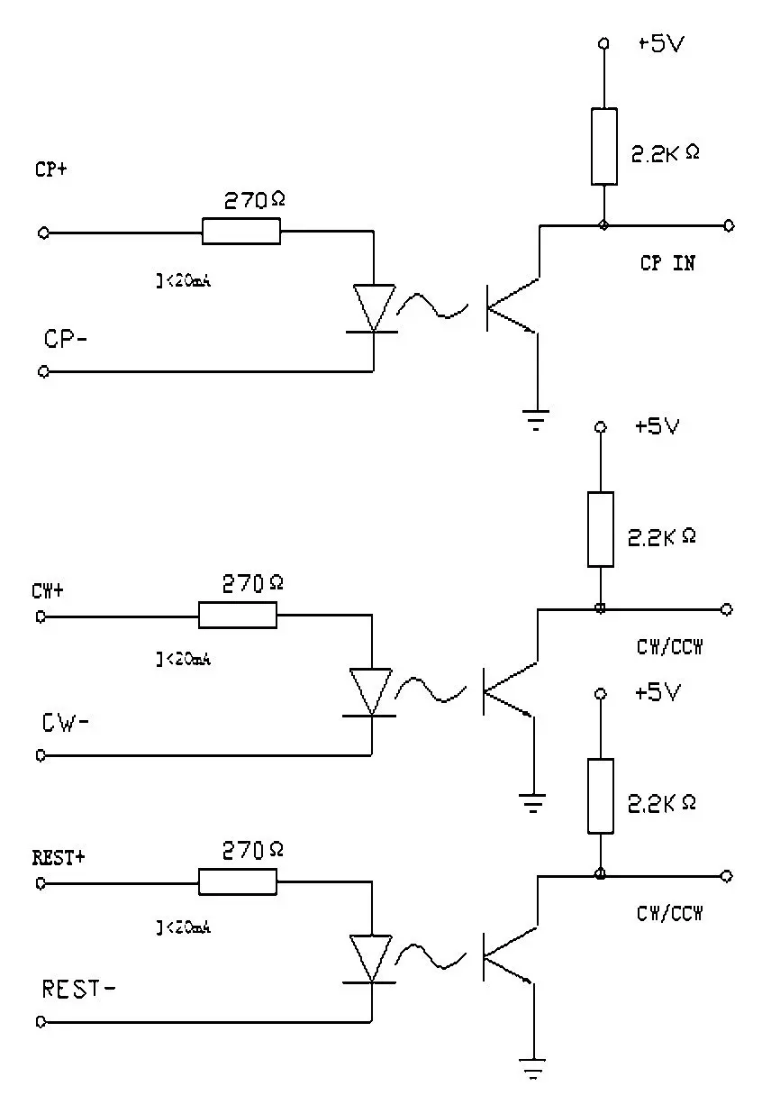
5.CP +,CP -: шаговый импульсный вход + 5 В (эффективный подъем края, продолжительность подъема края> 10 мкс)
6.CW +,CW-: Входное направление шагового двигателя, уровень напряжения, высокий в сторону, низкий реверс
7. Отдых +, отдых-: без двигателя
Интерфейс видит правильное изображение

Примечание:
1. Когда температура окружающей среды высокая или рабочий ток превышает 3 А, закрепите модуль на большом металлическом корпусе или используйте вентилятор с потоком оси, чтобы модуль работал надежно в течение длительного времени.
2. Половина тока автоматически: если аппарат управления не отправит сигнал в течение половины секунды, драйвер автоматически войдет в полутоковое состояние для экономии электроэнергии, фазовый ток обмотки электричества.
3. Фаза отказа защищена: когда Двухфазное электрическое оборудование подключено к драйверу, пользователи склонны по ошибке подключать фазу, что может серьезно повредить драйвер. Защитная схема находится внутри этого драйвера, когда пользователи по ошибке подключаются, драйвер не будет поврежден, но электрическая техника работает ненормально, Тряска и выход небольшой. Пожалуйста, проверьте, является ли проводка электрической техники ошибкой.
Выбор переключателя: («ON = 0,OFF = 1»)
(1) выбор микрошагов:
SW5
0
0
0
0
0
0
0
0
1
1
1
1
1
1
SW6
0
1
0
1
0
1
0
1
0
1
0
1
0
1
SW7
0
0
1
1
0
0
1
1
0
0
1
1
0
0
SW8
0
0
0
0
1
1
1
1
0
0
0
0
1
1
Микро
1/2
1/4
1/8
1/16
1/32
1/64
1/128
1/256
1/5
1/10
1/25
1/50
1/125
1/250
(2) текущий выбор:
SW1
0
1
0
1
0
1
0
1
SW2
0
0
1
1
0
0
1
1
SW3
0
0
0
0
1
1
1
1
Ток (А)
2,00
2,57
3,14
3,71
4,28
4,86
5,43
6,00
(3) Полный ток или половина тока выбор:
SW4:0 = полный ток; 1 = половина тока
(4) выбор пульса:
Обычно по умолчанию используется один импульс.

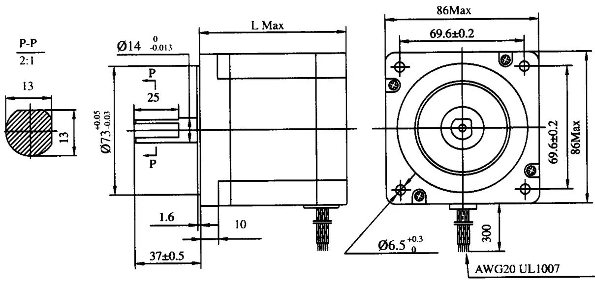
3. Шаговый двигатель


Примечание: мы можем производить продукцию в соответствии с требованиями заказчика.
Чертеж:

Проводка:
Красный: A +
Зеленый: A-
Желтый: B +
Синий: B-
4. Импульсный источник питания
400 Вт, вход:-В переменного тока или-в переменного тока, Гц, выход: 70 В/А, импульсный источник питания с одним выходом, импульсный источник питания.
Доставка
===================================================================
Товар будет отправлен в течение 2-4 рабочих дней после получения оплаты
Мы не несем ответственности за неправильный или недоступный адрес доставки, пожалуйста
Дважды проверьте свой адрес, когда вы пишете в AliExpress году, если вы хотите изменить его перед отправкой. Пожалуйста, сообщите нам новый адрес.
Срок поставки:
На авиа-отправление Почты Китая: 45-60 дней и более
К EMS :25-30 дней для Бразилии нужно больше
От DHL/FEDEX :3-8 дней
Если заказ будет сделан в выходные дни, это займет 2 дня дольше, мы не несем ответственности за задержку заказа, если мы отправили его, потому что скорость доставки вне нашего контроля, спасибо за понимание.
Оплата
===================================================================
1. Перед покупкой, пожалуйста, уточните у нас детали, если у вас есть запрос на товары.
2. Пожалуйста, Произведите оплату в течение 3 дней с момента заказа, если это возможно.
3. Принимаются Alipay(escrow), кредитные карты, Western Union,Bank TT, paypal и т. д.
Проблемы и отзывы
===================================================================
Мы ценим Ваш положительный отзывы в и 5 звезд, этот товар для получения рейтиотзывы только без какой-либо прибыли
Если вы оставите отзывы в после получения товара в течение 3 дней, мы предоставим вам в следующий раз, когда вы купите красивый подарок.
1.) Мы заботимся о наших уважаемых клиентах и всегда стараемся помочь вам, надеемся установить с вами длительный бизнес.
2.) Пожалуйста, дайте нам возможность решить любую проблему, мы понимаем проблемы и разочарования, которые могут возникнуть у вас, и постараемся сделать все возможное, чтобы решить проблемы.
3. Пожалуйста, свяжитесь с нами через Trademanager или по электронной почте, прежде чем оставлять отрицательотзывы в или открывать спор на сайте, мы поможем вам решить проблему,
Возврат средств
===================================================================
Любая причина требует возврата средств. Товар должен быть в исходном состоянии и без физических повреждений, покупатель несет ответственность за всю стоимость доставки.
Если вы получили посылку и не удовлетворены товаром или это другая проблема, например, сломанная, пожалуйста, сообщите нам причину и Предоставьте фотографии.
Свяжитесь с нами
===================================================================
Будем рады запросу покупателей по всему миру, мы постараемся сделать все возможное отзывы в по электронной почте в течение 1-2 рабочих дней, если нет, пожалуйста, проверьте почтовый ящик снова.
Удовлетворение потребностей клиентов очень важно для нас.
-
Breakout board5 Axis parallel post controller
-
Driver nameCW8060/6A,256 microstep
-
Holding torque1600 Oz-in /1200Ncm dual shanft
-
Microstep256 microstep
-
Model Number34HS5802B/CW8060
-
Motor TypeNEMA34 Stepper Motor
-
Name4 Axis CNC stepper motor controller kit
-
Power supply400W 70V DC power supply
-
ShaftDual Shaft
-
VAT and TAXEU, USA , RU, Free TAX and free VAT
-
Вес логистики30.000
-
Каждая упаковка1
-
Крутящий Момент1600 Oz-in
-
Минимальная единица измерения100000015
-
Название брендаНет
-
Номер модели34HS5802B
-
Продано Вsell_by_piece
-
ПроисхождениеКитай
-
Размер логистики - высота (см)40
-
Размер логистики - длина (см)35
-
Размер логистики - ширина (см)30
-
СертификацияОбязательный сертификат КНР
-
ТипHYBRID
-
Ток / Фаза5A
-
Угол Шага (градусы)1.8 Degree
-
Фаза2





