RU корабль, 4-осевой, фотоэлемент, шаговый двигатель Nema34, 1600 унций-дюйм, 12 нм, 154 мм, двойной вал и драйвер, 80 В постоянного тока, 6 А и 400 Вт, 70 в, источник питания
RATTMMOTOR CNC- POWACE Store - Надежность 94.5%
Более 4389 подписчиков, дата открытия магазина 21.06.2012
- Положительные оценки: 96% (227)
- Соответствие описанию: 94%
- Отвечает на сообщения: 94%
- Скорость отправки: 94%
Последнее обновление: 27.05.2022

4x34HS5802 1600oz-inШаговый двигатель(154 мм длина, 5.0A двойной вал)
4 x CW8060 Драйвер шагового двигателя6.0A 80V/DC
4 x400 Вт 70 вИмпульсный источник питания
1x4 оси 145A секционная плата
Параллельный кабель DB25-1 шт.
1 х USB кабель
Руководство пользователя на английском языке для платы и шагового двигателя будет отправлено по электронной почте.


1. Плата управления MACH3 (V2.1)
Особенности:
1. Специальный высокоскоростной чип используется для обработки входных и выходных сигналов (I/O). Он способен сделать машину стабильной работой, с особенностями корректировки и увеличения сигналов, удаляющих ненужные сигналы беспокойства.
2. Порт LPT компьютера обеспечивает индивидуальное питание, отделяя его от источника питания других частей. Таким образом, компьютер и машинный инструмент эффективно изолируются. Это делает данные более безопасными, с дальнейшей страховкой безопасности и стабильности.
3. Есть 5 входных сигналов, общающихся с хост-компьютером, которые изолированы оптическим соединением. Среди изоляции оптической муфты, P11and P12 высокоскоростная, которая используется для подключения главного вала энкодера, или такой же требовательный сигнал, как и ручное колесо A, B. 12V-OUT и 5V-OUT интерфейс выходной мощности может использоваться для выбора необходимой мощности, такой как переключатель датчика Холла и переключатель приближения. Есть 5 входных портов, набор для ограничения, происхождения, ножа, запуска, остановки, скорости вращения шпинделя, ввода MPG и любой другой из 5 функций.
4. Есть 12 выходных сигналов, которые позволяют контролировать выход, поддерживая до 6 осей связи. Некоторые выходные порты имеют многоразовую функциональность. Между тем, один порт можно использовать только в качестве одной функции.
5. Есть 3 повтора, P2, P3 и P4, которые могут поддерживать Программирование программного обеспечения MACH3. Реле Вкл или ВЫКЛ может управляться через Управление программным обеспечением MACH3. Каждое реле привлекло сигнальную лампу, которая более интуитивно понятна и удобна. 3 реле могут использоваться для управления открыванием и закрытием жидкостной охлаждающей жидкости, охлаждающей жидкости, жидкостной охлаждающей жидкости и так далее. Они также могут использоваться для управления электромагнитным клапаном. P2 порт для шпинделя, P3 порт для охлаждающей жидкости, P4 порт может быть определен.
6. Высокоскоростная оптическая Соединительная изоляция используется для управления скоростью вращения шпинделя. Выходной порт Параллельный порт P1, который может выход ШИМ сигнал в пределах 2,5 кГц. На интерфейсной плате есть схема D/a, с ШИМ до 0-10 В. Схема может выводить уровень 0-10 В для управления инвертором, который имеет только аналоговый контроль скорости на рынке. Таким образом, он может контролировать скорость вращения шпинделя. Важно, чтобы Выход PWM и выход 0-10 В могли выбирать только один в два. Их нельзя использовать одновременно.
7. Интерфейсная плата может быть соединена с катодом или общим выходом на шаговый привод или серводвигатель (Серводвигатель должен поддерживать цифровой сигнал). Выход-5Vlevel.
8. Широкий источник питания входного напряжения: 15-32VDC. Функция предотвращения защиты обратного соединения. 2 группы выходного напряжения: напряжение 5 В и 12 В, выходная мощность 100 мА.
9. Примечание: имеется улучшенная версия. Основная функция укрепления:
1.) напряжение источника питания имеет более широкий диапазон: 15-50VDC
2.) Увеличьте изолированный модуль питания. Не вставляйте usb-кабель в usb-порт компьютера. Просто вставьте линию LPT. Это более удобно и надежно.
3.) Выходная способность тока 5 В и 12 В Выходное напряжение может обновиться до 200 мА.


2. CW8060 высокий Драйвер шагового двигателя
Характеристики:1. Входная мощность постоянного тока Тип: 24 В ~ 80 в
2. Выходной ток: 2 ~ 6A
3.Mircostepping:1(1.8deg),1/2,1/4,1/8,1/16,1/32,1/64,1/128,1/256;
1/5,1/10,1/25,1/50,1/125,1/250
4. Форма защиты: защита от перегрева, автоматическая блокировка половины тока, защита от ошибок
5. Максимальная частота пульса составляет 100 кГц.
6. Размеры: 147 мм x 97 мм x 30 мм
7. Вес:<500 г.
8. Рабочая среда: температура-15 ~ 40 градусов влажности <90%.
Порты ввода/вывода:
1.VCC +: постоянный ток мощность положительного полюса
Примечание: должна быть защищена от превышения 80 В,
Чтобы не повредить модуль
2.GND: Катод питания постоянного тока
3.A +, A-: шаговый двигатель с одной обмоткой
4.B +, B-: шаговый двигатель с другой обмоткой
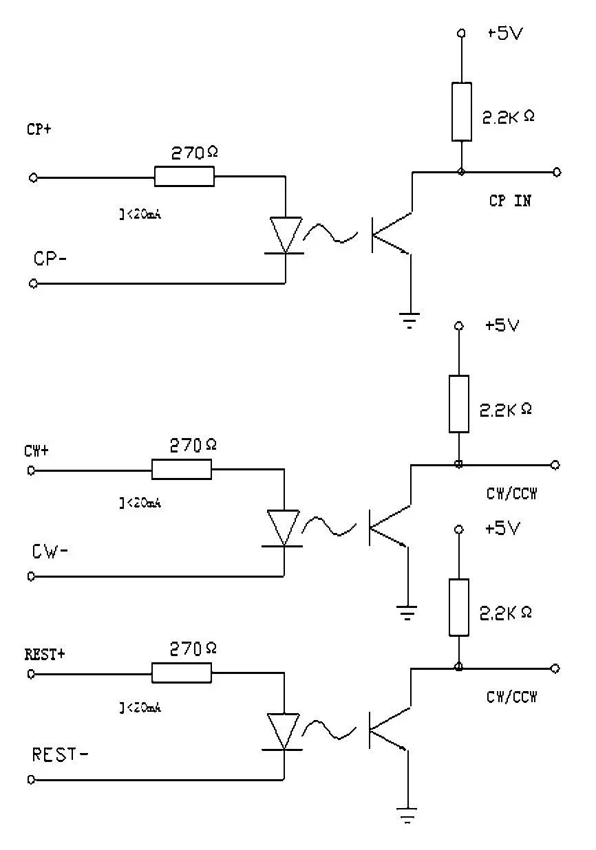
5.CP +,CP -: шаговый импульсный вход + 5 В (эффективный восходящий край, длительность роста> 10US)
6.CW +,CW-: Входное направление шагового двигателя, уровень напряжения тронут, высокое к, низкое обратное
7. Отдых +, отдых-: без двигателя
Интерфейс отображает правильное изображение

Примечание:
1, когда температура окружающей среды высокая или рабочий ток более 3 А, закрепите модуль на большой металлической оболочке, или используйте осевой вентилятор рассеивает тепло, чтобы модуль работал надежно в течение длительного времени.
2, половинный ток автоматически: если управляющая машина не отправляет сигнал в половину секунды, драйвер автоматически вводит половинчатое текущее состояние для экономии электроэнергии, фазовый ток обмотки электричества.
3, фаза неисправности защищена: когда Двухфазное электрическое оборудование подключено к драйверу, пользователи могут подключиться к фазе по ошибке, таким образом, повредит драйвер серьезно. Схема защиты находится в пределах этого драйвера, когда пользователи подключаются по ошибке, драйвер не будет поврежден, но электрическое оборудование работает нормально, встряхивание и выход небольшой. Пожалуйста, проверьте, является ли проводка электрического оборудования ошибкой.
Выбор переключателя: ("ON = 0,OFF = 1")
(1) микрошаговый выбор:
SW5
0
0
0
0
0
0
0
0
1
1
1
1
1
1
SW6
0
1
0
1
0
1
0
1
0
1
0
1
0
1
SW7
0
0
1
1
0
0
1
1
0
0
1
1
0
0
SW8
0
0
0
0
1
1
1
1
0
0
0
0
1
1
Микро
1/2
1/4
1/8
1/16
1/32
1/64
1/128
1/256
1/5
1/10
1/25
1/50
1/125
1/250
(2) текущий выбор:
SW1
0
1
0
1
0
1
0
1
SW2
0
0
1
1
0
0
1
1
SW3
0
0
0
0
1
1
1
1
Ток (А)
2,00
2,57
3,14
3,71
4,28
4,86
5,43
6,00
(3) Полный ток или половина тока выбор:
SW4:0 = полный ток; 1 = половина тока
(4) выбор пульса:
Обычно настройка по умолчанию является одним импульсом.

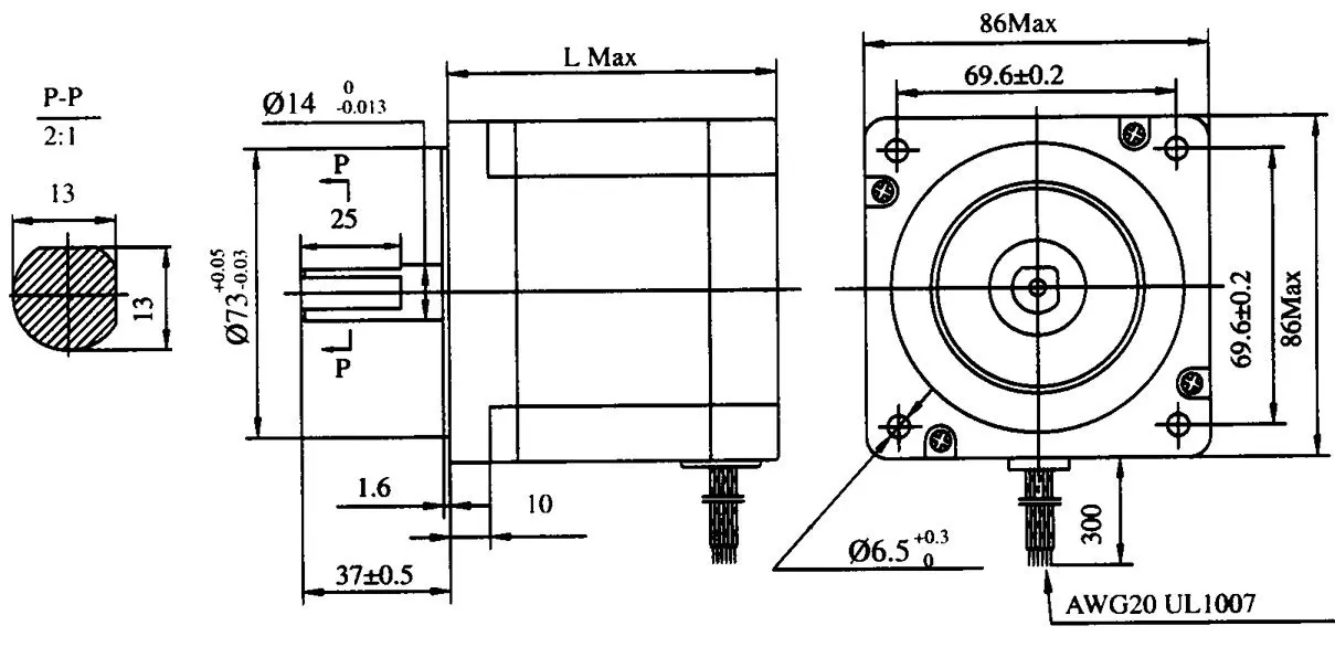
3. Шаговый двигатель


Примечание: Мы можем изготовить продукцию в соответствии с требованиями заказчика.
Рисунок:

Проводка:
Красный: A +
Зеленый: A-
Желтый: B +
Синий: B-
4. Импульсный источник питания
400W, Вход: 100-120VAC или 200-240VAC В переменного тока, 50/60 Гц, Выход: 70V/5.8A, однополюсный импульсный источник питания Выход импульсный источник питания.
Доставка
Флуоресцентный
Этот товар будет отправлен в течение 1-2 рабочих днейDHL PaketПосле получения оплаты.
Мы не несем ответственности за неправильный или не доставляемый адрес, пожалуйста
Дважды проверьте свой адрес, когда вы пишете в AliExpress, если вы хотите изменить, прежде чем мы отправим товар. Пожалуйста, обратите внимание на новый адрес.
Время доставки: доставка "DHL Paket" 8-16 рабочих дней
Веб-сайт отслеживания:Флуоресцентный
ЕслиЗаказ в выходные дни, это займет 2 дня дольше, мы неОтветственность за любые задержки заказа, если мы отправили, потому чтоСкорость доставки вне нашего контроля, спасибо за понимание.
Оплата
Флуоресцентный
1. Бесплатный НДС (налог на импорт) в странах ЕС.
2. Перед покупкой, пожалуйста, подтвердите с нами, есть ли в наличии.
3. Пожалуйста, осуществите оплату в течение 3 дней с момента заказа, если это возможно.
4. Принимаются Alipay(escrow), кредитные карты, Western Union, банковские переводы, paypal и т. Д.
Проблемы и отзывы
Флуоресцентный
Мы ценим ваши положительные отзывы и 5 звезд, этот товар предназначен для того, чтобы получить отзывы только без какой-либо прибыли
Если вы дадите нам отзывы после получения товара в течение 3 дней, будет представлен в следующий раз, когда вы приобретете прекрасный подарок.
1.) Мы заботимся о наших уважаемых клиентах и всегда будем стараться вам помочь, надеемся установить с вами долгий бизнес.
2.) пожалуйстаДайте нам возможность решить любую проблему, мы понимаемБеспокойства и разочарования, которые у вас могут быть, и мы сделаем все возможное, чтобыРешить проблемы.
3.) пожалуйстаСвяжитесь с нами через Trademanager или по электронной почте, прежде чем оставлять отрицательный отзывОтзывы или открытие любого спора на сайте, мы поможем вам решитьПроблема.
Возврат средств
Флуоресцентный
ЛюбыеПричина, по которой требуется возмещение средств. Товар должен быть в оригинальном состоянииИ никаких физических повреждений, покупатель несет ответственность за все расходы по доставке.
КогдаУ вас есть посылка, и вы не удовлетворены товаром или это другая проблемаКак и сломанные, пожалуйста, сообщите нам подробную причину и Предоставьте фотографии.
Свяжитесь с нами
Флуоресцентный
Добро пожаловатьПо всему миру клиент запрашивает и задает вопросы, мы постараемся сделать все возможное, чтобыОтзывы по электронной почте клиента в течение 1-2 рабочих дней, если нет, пожалуйста, проверьтеПочтовый ящик снова.
Удовлетворение потребностей клиентов очень важно для нас.
-
Breakout board5 Axis parallel post controller
-
Driver nameCW8060/6A,256 microstep
-
Holding torque1600 Oz-in /1200Ncm dual shanft
-
Microstep256 microstep
-
Model Number34HS5802B/CW8060
-
Motor TypeNEMA34 Stepper Motor
-
Name4 Axis CNC stepper motor controller kit
-
Power supply400W 70V DC power supply
-
ShaftDual Shaft
-
VAT and TAXEU, USA , RU, Free TAX and free VAT
-
Вес логистики30.000
-
Каждая упаковка1
-
Крутящий Момент1600 Oz-in
-
Минимальная единица измерения100000015
-
Название брендаНет
-
Номер модели34HS5802B
-
Продано Вsell_by_piece
-
ПроисхождениеКитай
-
Размер логистики - высота (см)40
-
Размер логистики - длина (см)35
-
Размер логистики - ширина (см)30
-
СертификацияОбязательный сертификат КНР
-
ТипHYBRID
-
Ток / Фаза5A
-
Угол Шага (градусы)1.8 Degree
-
Фаза2





