Драйвер шагового двигателя CW8060 80VDC 6A 256 Microstep для шагового двигателя Nema23 34
Changzhou Rattm Motor Co., Ltd. - Надежность 94.25%
Более 1341 подписчиков, дата открытия магазина 25.10.2010
- Положительные оценки: 95% (81)
- Соответствие описанию: 94%
- Отвечает на сообщения: 94%
- Скорость отправки: 94%
Последнее обновление: 19.09.2024
Посылка включает:
1 х Драйвер шагового двигателя CW8060

1. Входная мощность постоянного тока Тип: 24 В ~ 80 в
2. Выходной ток: 2 ~ 6A
3. Mircostepping: 1(1.8deg),1/2,1/4,1/8,1/16,1/32,1/64,1/128,1/256;
1/5,1/10,1/25,1/50,1/125,1/250
4. Форма защиты: защита от перегрева, автоматическая блокировка половины тока, защита от ошибок
5. Максимальная частота пульса составляет 100 кГц;
6. Размеры: 147 мм x 97 мм x 30 мм;
7. Вес:<500 г.
8. Рабочая среда: температура-15 ~ 40 градусов влажности <90%.
9. Подходит для NEMA17-34 двух и четырех фазных шаговых двигателей, ток которых меньше 6А

1. VCC +: постоянный ток питания положительного полюса;
Примечание: Должна быть защищена от превышения 80 в.
Чтобы не повредить модуль
2. GND: Катод питания постоянного тока;
3. A +, A-: шаговый двигатель с одной обмоткой;
4. B +, B-: шаговый двигатель с другой обмоткой;
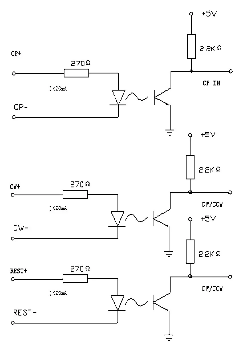
5. CP +, CP-: шаговый импульсный вход + 5 В (эффективная кромка, длительность подъема> 10US);
6. CW +, CW-: Входное направление двигателя, уровень напряжения отключен, высокий в направлении, низкий обратный;
7. Отдых +, отдых-: без двигателя.
Интерфейс см.; Правильное изображение

Примечание:
1, когда температура окружающей среды высокая или рабочий ток более 3 А, закрепите модуль на большой металлической оболочке, или используйте осевой вентилятор рассеивает тепло, чтобы модуль работал "надежно в течение длительного времени.
2, половинный ток автоматически: если управляющая машина не отправляет сигнал в половину секунды, драйвер автоматически вводит половинчатое текущее состояние для экономии электроэнергии, фазовый ток обмотки электрической
3, фаза неисправности защищена: когда Двухфазное электрическое оборудование подключено к драйверу, пользователи могут подключиться к фазе по ошибке, таким образом, повредит драйвер серьезно. Схема защиты находится в пределах этого драйвера, когда пользователи подключаются по ошибке, драйвер не будет поврежден, но электрическое оборудование работает нормально, встряхивание и выход небольшой. Пожалуйста, проверьте, является ли проводка электрического оборудования ошибкой
Уведомление о применении:
Чтобы избежать использования в нефтяных загрязнениях, пыли и коррозионной газовой среде
Чтобы положить его в место с хорошей вентиляцией
Пожалуйста, обратите внимание на соединение с правильной мощностью (+ и-), чтобы избежать поломки драйвера
Пожалуйста, проверьте его, когда подтвердите правильность подключения
Выбор переключателя:("ON = 0,OFF = 1")
1. Микрошаговый выбор:
SW5
0
0
0
0
0
0
0
0
1.
1.
1.
1.
1.
1.
SW6
0
1.
0
1.
0
1.
0
1.
0
1.
0
1.
0
1.
SW7
0
0
1.
1.
0
0
1.
1.
0
0
1.
1.
0
0
SW8
0
0
0
0
1.
1.
1.
1.
0
0
0
0
1.
1.
Микро
1/2
1/4
1/8
1/16
1/32
1/64
1/128
1/256
1/5
1/10
1/25
1/50
1/125
1/250
2. Текущий выбор:
SW1
0
1.
0
1.
0
1.
0
1.
SW2
0
0
1.
1.
0
0
1.
1.
SW3
0
0
0
0
1.
1.
1.
1.
Ток (А)
2,00
2,57
3,14
3,71
4,28
4,86
5,43
6,00
3. Полный ток или половина тока выбор:
SW4:0 = полный ток; 1 = половина тока
4. Выбор пульса:
Обычно настройка по умолчанию является одним импульсом.
ДоставкаПожалуйста, откройте посылка и проверьте, есть ли какие-либо повреждения перед подпиской, если есть некоторые повреждения, пожалуйста, не подписывайте и немедленно свяжитесь с нами
Мы отправляем по всему миру
При покупке 1-2 шт. мы обычно отправляем авиапочтой Гонконга, которая занимает 10-15 рабочих дней. Некоторые области могут быть позже из-за разницы почтовой службы в различных областях, если выше 3 шт мы можем отправить DHL/UPS/EMS, которые должны подтвердить нами
Все товары будут отправлены в течение 1-3 рабочих дней после получения оплаты
Оплата
Мы принимаем кредитную карту, банковский перевод, western union,Moneygram и т. Д.
Оплата должна быть произведена в течение 48 часов с момента окончания аукциона
Импортные пошлины, налоги и сборы не включены в цену товара или стоимость доставки. Эти расходы оплачивает покупатель.
Проблемы и отзывы
Пожалуйста, дайте нам возможность решить любую проблему, когда у вас есть, мы заботимся о вашей проблеме, и мы постараемся сделать все возможное, чтобы решить ее.
В настоящее время мы являемся новым членом ebay и должны понимать обе стороны
Пожалуйста, напишите нам, прежде чем оставить отрицательный отзывы
Возврат средств
Когда у вас есть посылка, и вы не удовлетворены товаром, или это другая проблема, как сломанная, пожалуйста, сообщите нам подробную причину и Предоставьте фотографии
По любой причине требуется возмещение средств. Товар должен быть в оригинальном состоянии и не иметь повреждений. Покупатель несет ответственность за все расходы по доставке
Свяжитесь с нами
Добро пожаловать по всему миру, задавайте вопросы и задавайте вопросы. Мы постараемся сделать все возможное, чтобы получить отзывы по электронной почте клиента в течение 1-2 рабочих дней. Если нет, пожалуйста, проверьте почтовый ящик снова
Удовлетворение потребностей клиентов очень важно для нас.
-
Driver current6A
-
Driver input voltage24~80VDC
-
Driver microstep256 microstep
-
Place of OriginJiangsu, China (Mainland)
-
Вес логистики0.400
-
Каждая упаковка1
-
Минимальная единица измерения100000015
-
Название брендаRATTMMOTOR
-
Номер моделиCW8060
-
ПитаниеDC
-
Продано Вsell_by_piece
-
ПроисхождениеКитай
-
Размер логистики - высота (см)16
-
Размер логистики - длина (см)20
-
Размер логистики - ширина (см)19
-
СертификацияЕвропейский сертификат соответствия
-
Тип двигателяШаговый двигатель





