SA818 (SA818S)+ антенна 500 мВт 1 Вт, 3,5 км 5 км, большой радиус действия, UHF, радиочастотный модуль для интеркома и рации
NiceRF Wireless Technology Co., Ltd. - Надежность 100%
Более 397 подписчиков, дата открытия магазина 09.05.2014
- Положительные оценки: 100% (118)
- Соответствие описанию: 100%
- Отвечает на сообщения: 100%
- Скорость отправки: 100%
Последнее обновление: 07.03.2023


SA818Недорогой и высокопроизводительный интегрированный модуль рации. Этот модуль является модулем рации 2-го поколения, а Модернизированная версия SA808.SA818 поставляется со встроенным высокопроизводительным микроконтроллером, узкополосным радиочастотным трансивером и стандартным интерфейсом UART. Прост в использовании. Пользователям нужно только добавить внешний усилитель звука, микрофон и динамик, тогда он станет профессиональной рацией с выходом 1 Вт. На открытой местности легко достигает расстояния связи 3,5-5 км. Упрощенный интерфейс и сверхмалый размер делают этот модуль широко используемым в различных приложениях и удобно встроенным в различные портативные устройства.Есть два диапазона частот SA818: SA818-U и SA818-V. Единственное отличие-это частотный диапазон. Остальные такие же, включая размер модуля, интерфейс, протокол программного обеспечения и т. д. диапазон частот двух модулей:
SA818-U: диапазон U, 400-480 МГцSA818-V: Диапазон V, 134-174 МГц
(По этой ссылке заказ SA818-U)
Для модуля рации VHF V Band SA818-V Кликните здесь
Http://www.aliexpress.com/store/product/2pcs-SA818-high-integrated-Embedded-walkie-talkie-module/1261107_32271043520.html
Характеристики:
Параметр
Условия тестирования
Мин
Тип
Макс
Блок
Блок питания
3,3
4,2
5,5
V
Диапазон рабочих температур
-30
25
85
Потребление тока
Ток сна
PD = 0 В
≤ 1
МкА
Ток RX
60
Ма
Ток TX (высокая мощность)
650
750
Ма
Ток TX (низкое энергопотребление)
450
550
Ма
Передающие радиочастотные параметры
Диапазон частот
УВЧ
400
480
МГц
Диапазон частот
VHF
134
174
МГц
Выходная мощность (высокая мощность)
VCC = 4,0 в
28
29,5
31
ДБм
Выходное питание (низкое энергопотребление)
25
26,5
27
ДБм
Частота модуляции
Отклонение частоты 1,5 кГц/2,5 кГц
10
МВ
Искажение звуковой модуляции
Отклонение частоты 1,5 кГц/2,5 кГц
2
5
%
Отношение сигнал-шум
Отклонение частоты 1,5 кГц/2,5 кГц
38
40
45
ДБ
Прилегающий канал питания
Смещение 12,5 K
-60dBc
ДБм
Частота модуляции CTCSS
0,35
0,5
0,75
КГц
Прием радиочастотных параметров
Чувствительность приема
-124
ДБм
Прием SNR
Отклонение частоты 1,5 кГц
45
50
ДБ
Амплитуда аудиовыхода
700
МВ
Сопротивление аудиовыхода
200
Ом
Частотный диапазон: SA818-U : 400 ~ 480 МГц (УВЧ) SA818-V : 134 ~ 174 МГц (УКВ)
Частоты Tx и Rx, Tx и rxctcss, CDCSS могут быть установлены отдельно.
Ширина диапазона 12,5/25 кГц
Выходная мощность до 1 Вт
Дальность передачи до 3,5-5 кмин.
Чувствительность: - 124 дБм
Маленький размер
Встроенный EEPROM, данные остаются неизменными даже выключенными
38 CTCSS
166 CDCSS
8-уровневый шумоподавитель
8 Регулируемая громкость
Высокая/низкая мощность дополнительно (500 МВт)-1 Вт
Широкий диапазон рабочего напряжения от 3,3 до 5,5 В
1 ppm KDS TCXO кристалл
Маленькая рация
Невидимая Система внутренней связи
Спортивные товары
Создание системы общественной безопасности
Система видеонаблюдения
Примечание: SA818-U-это тот же внешний вид, что и SA818-V, просто две разные версии в зависимости от диапазона частот.
Демонстрация товара








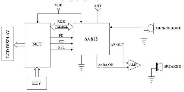
Внутренняя блок-схема

Схема

Определение контакта

Номер контакта
Имя контакта
Состояние ввода/вывода
Описание
1
Аудио Вкл
О
Подключен к усилителю мощности звука. Когда модуль работает, он может автоматически управлять дополнительным усилителем звука, он будет выводить низкий уровень для включения усилителя и высокий уровень для выключения усилителя.
2
NC
Не подключен
3
AF_OUT
Аудиовыход
4
NC
Не подключен
5
PTT
I
Вход модуля, управление передачей/приемом, «0» заставляет модуль войти в штат Техас; И «1» в состояние Rx
6
PD
I
Управление отключением питания, «0» для режима отключения питания; «1» для нормальной работы
7
H/L
I
Управление высокой/низкой выходной мощностью; Оставьте открытым для высокой выходной мощности, от низкого до низкого выходной мощности. (Пожалуйста, обратите внимание: этот контакт не может быть подключен к VDD или высокому уровню вывода cmos)
8
VDD
Подключите питание положительное
9
GND
Заземление
10
GND
Заземление
11
NC
Не подключен
12
Муравей
Подключите антенну 50 Ом
13,14,15
NC
Не подключен
16
RXD
I
RXD модуля и подключение к внешнему TXD
17
TXD
О
TXD модуля и подключение к внешнему RXD
18
MIC_IN
Микрофон или линейный вход
Механические Размеры


Наша компания занимается исследованием, разработкой, производством и продажей продуктов IOT (Интернет вещей). Мы посвятили себя предоставлению хороших радиочастотных модулей, модулей рации и интегрированных модулей цифровых датчиков. Кроме того, приветствуются проекты ODM и OEM. С более чем 10-летним опытом дизайна продукции в РФ и датчиках, мы заработали хорошую репутацию среди наших клиентов.



Доставка
1. Товары будут отправлены в течение 3-5 дней после получения полной оплаты.
2. Мы не гарантируем срок доставки для всех международных отправлений из-за различий в сроках таможенного оформления в отдельных странах, что может повлиять на скорость проверки вашего товара.
3. Если вы не получили товар в течение 60 рабочих дней (10 недель), пожалуйста, свяжитесь с нами, чтобы исследовать чехол.
4. Обратите внимание, что покупатели несут ответственность за все дополнительные таможенные сборы, брокерские сборы, пошлины и налоги при ввозе в вашу страну. Эти дополнительные расходы могут быть предъявлены вам к оплате при доставке. Мы не возвращаем стоимость доставки при отказе от товара.

Мы можем предоставить EMS, DHL, Fedex, TNT China registered Post Air Mail и т. д.
* Вся бесплатная доставка в нашем магазине в основном осуществляется заказной авиапочтой Китая.
* Если вам нужна быстрая доставка, например, DHL, вам потребуется дополнительная оплата, пожалуйста, свяжитесь с отделом продаж, чтобы оценить цену.

С тремя защитой
* Полиэтиленовый пакет для покрытия
* Пузырчатый мешок для защиты
* Наконец, желтая коробка для доставки

1. Мы ценим ваш заказ и делаем все возможное, чтобы обслужить вас.
2. Мы предлагаем мгновенную политику возврата в течение 7 дней (7 дней после получения товаров).
3. Возвращаемый товар должен быть в первоначальном состоянии.
4. Мы можем вернуть вам деньги без стоимости доставки.

2. Если у вас возникли проблемы с нашими товарами или услугами, пожалуйста, свяжитесь с нами, прежде чем оставить отрицательный отзывы в. Мы сделаем все возможное, чтобы решить любые проблемы и предоставить Вам лучшее обслуживание клиентов.
3. По любым вопросам, пожалуйста, свяжитесь с нами через emai l или через TradeManager.

D) зачем мне использовать антенны?
Антенна важна для связи. Для этого модуля сопротивление матча составляет 50 Ом. У нас есть много видов антенн на выбор клиента, пожалуйста, свяжитесь с соответствующим инженером по продажам для получения помощи или найдите антенну на нашем сайте.
E) какой тип USB мостовой платы мне следует использовать?
USB-мост полезен для клиентов, чтобы настроить параметры и просто провести тест связи с ПК.
-
Band width12.5/25KHz
-
CompatibleHandheld Player, Game Console, Kinect, PlayStation Move
-
Power500mW-1W
-
RX Current60mA
-
Sensitivity:- 124 DBM
-
Sleeping Current<=3uA
-
Transmission distanceup to 3.5 to 5 kminOpen area
-
U bands Frequency400 ~ 480 MHz (UHF)
-
Voltage3.5~5.5V
-
Вес логистики0.500
-
Каждая упаковка20
-
Минимальная единица измерения100000015
-
Название брендаG-NiceRF
-
Номер моделиSA818(SA818S)
-
Продано Вsell_by_lot
-
ПроисхождениеКитай
-
Размер логистики - высота (см)8
-
Размер логистики - длина (см)13
-
Размер логистики - ширина (см)9
-
Совместимая марка/модельНет





