2pcs lot - New generation walkie talkie module SA818S with UHF 400 480 MHz VHF 134 174MHz audio module RDA1846S chip
G-NiceRF Official Store - Надежность 97%
Более 635 подписчиков, дата открытия магазина 02.01.2014
- Положительные оценки: 98% (179)
- Соответствие описанию: 96%
- Отвечает на сообщения: 98%
- Скорость отправки: 96%
Последнее обновление: 07.03.2023

Мы являемсяОригинальный производительС более чем для детей 10 лет опыт исследования, разработки, производства и продажи Интернета вещей (Интернет вещей) такие продукты, как РЧ модули, портативная рация модули и интегрированно-сенсорных модулей. В то же время,ODMИOEMПроекты приветствуются.
2 шт/лот-новое поколение walkie talkie модуль SA818S с UHF 400 ~ 480 МГц/VHF 134 ~ 174 МГц аудио модуль RDA1846S чип

Если вам нужноVHF(134 ~ 174 МГц)Частота, просто оставьте сообщение, пожалуйста.

Изображение продукта:



Особенности:
* Частота: 400 ~ 480 МГц (УВЧ)/134 ~ 174 МГц (VHF) для опции
* Частота Tx и Rx, Tx и Rx CTCSS,CDCSS можно установить отдельно.
* Ширина ремешка 12,5/25 кГц
* Выходная мощность до 1 Вт
• Дальность передачи до 3,5 до 5 км (на открытой местности)
* Чувствительность: - 124 дБм
* Маленький размер
* Встроенный EEPROM, данные остаются неизменными даже выключены
* 38 CTCSS
* 166 CDCSS
* 8 уровневый скворч
* 8 регулируемый объем
* Высокая/низкая мощность опционально (500 МВт)-1 Вт
• Широкий диапазон рабочего напряжения 3,3 до 5,5 V
* 1 ppm KDS TCXO кристалл
Применение:
* Маленькая рация
* Невидимая Система внутренней связи
* Спортивные товары
* Строительство системы безопасности
* Аудио система наблюдения
Электронные характеристики:


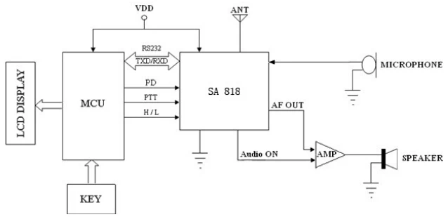
Схема:

Определение штифта:




-
Band width12.5/25KHz
-
frequency bandUHF / VHF for option
-
Output powerup to 1W
-
RX current60mA
-
Sensitivity-124 dBm
-
Transmission distanceup to 3.5 to 5 km in Open area
-
Tx and Rx frequencyTx and Rx CTCSS,CDCSS can be set alone
-
TX current (high power)650~750 mW
-
TX current (low power)450~550mW
-
Working Voltage3.3 ~ 5.5 V
-
Вес логистики0.050
-
Водонепроницаемый/водостойкийНет
-
Выходная мощность (Вт)0,5 Вт-3 Вт
-
Емкость батареи (мА*ч)0
-
Каждая упаковка2
-
Максимальный диапазон3 км-5 км
-
МатериалPCBA
-
Минимальная единица измерения100000015
-
Название брендаG-NiceRF
-
Наличие дисплеяНет
-
Номер моделиSA818
-
Продано Вsell_by_lot
-
ПроисхождениеКитай
-
Размер логистики - высота (см)9
-
Размер логистики - длина (см)13
-
Размер логистики - ширина (см)8
-
Размеры35.6*19*2.6mm
-
СертификацияNONE
-
Тип портативной рацииПортативная
-
Частотный диапазон400 ~ 480 MHz (UHF); 134~174MHZ (VHF)
-
Число каналов в памяти38 CTCSS; 166 CDCSS
Отзывы покупателей
Страна: FR Доставка: Standard Shipping 07.12.2020
Отличный продавец
Покупатель
Страна: PL Доставка: Standard Shipping 08.03.2021
Bardzo szybka dostawa i super jakosc
Покупатель
Страна: FR Доставка: Standard Shipping 29.10.2020
Превосходно и быстро! Спасибо.
Покупатель
Страна: FR Доставка: Standard Shipping 29.12.2020
Хороший продавец + + +
J***a
Страна: PL Доставка: Standard Shipping 13.11.2020
Быстрая доставка;)
F***t
Страна: FR Доставка: Standard Shipping 17.11.2020
Отличный продавец
Покупатель
Страна: FR Доставка: Standard Shipping 11.11.2020
Хороший продавец! + +
B***o
Страна: CH Доставка: Standard Shipping 20.03.2021
Отличная, легкая и быстрая сделка, очень профессиональная ставка A + + + на Ali. Спасибо!





