SA868-U 2 Вт 4-6 км-124dbm UHF 400-480 МГц все-в-одном рация модуль с 1 ppm KDS TCXO кристалл
NiceRF Wireless Technology Co., Ltd. - Надежность 100%
Более 397 подписчиков, дата открытия магазина 09.05.2014
- Положительные оценки: 100% (118)
- Соответствие описанию: 100%
- Отвечает на сообщения: 100%
- Скорость отправки: 100%
Последнее обновление: 15.09.2024


Са868Является экономичным интегрированным профессиональным модулем рации, встроенным высокоскоростным микроконтроллером, высокопроизводительным RF чип трансивера и усилителем мощности, И предоставляет стандартный последовательный порт для связи с модулем, так что связанные параметры модуля можно установить быстро и легко. Управление функциями. Пользователям нужно только подключить к этому модулю аудио усилитель, микрофон и динамик для работы в качестве небольшой рации. Упрощенный интерфейс и сверхмалый размер делают этот модуль широко доступным и может быть легко и быстро встроен в различные портативные устройства для улучшения общей производительности Терминальных продуктов.
Есть два диапазона частот SA868: SA868-U и SA868-V. Единственное отличие-Частотный диапазон. Остальные такие же, включая размер модуля, интерфейс, протокол программного обеспечения и т. д. Диапазоны частот двух модулей:
SA868-U: диапазон U, 400-480 МГцSA868-V: Диапазон V, 134-174 МГц
Характеристики:

Примечание: На SA818-U такой же внешний вид, как и на SA868-V, просто две разные версии в соответствии с частотой.
Демонстрация товара


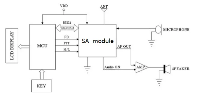
Внутренняя блочная схема

Схема

Определение контактов


Механические Размеры

Коммуникационный прототип:
Модуль SA818 предоставляет пользователям стандартный интерфейс Uart для настройки параметров. Он очень прост в использовании. Для получения подробной информации обратитесь за помощью к соответствующему инженеру по продажам.
Приложение:
Как протестировать и настроить модуль рации SA818?
У нас есть демонстрационная плата (которую нужно купить покупателю в нашем магазине) для отладки программной программы, тестирования всех функций и измерения расстояния. Рисунок показан ниже:

Пользователь может задать соответствующие параметры с помощью кнопок:
Управление кнопками:
Кнопка [комплект]
Нажмите, чтобы войти в режим настройки.
Кнопка [вверх/вниз]
В режиме настройки нажмите, чтобы увеличить/Уменьшить элемент настройки.
Кнопка [PTT]
Если в режиме настройки нет, нажмите для разговора (режим прослушивания при отключении)
Скользящий переключатель [Высокий/Низкий]
Переключение на высокую/низкую выходную мощность
Примечание: При вспышке данных внутри все параметры настройки сохраняются и сохраняют неизменные даже при отключении питания.
Чтобы настроить параметры, выполните следующие действия: (в качестве примера мы берем нашу панель TTL USB bridge board)
1. Загрузите ассистент серийной отладки с нашего сайта (не Aliexpress, пожалуйста, свяжитесь с центром продаж для страницы загрузки и пароля)
2. Подключите модуль к USB мостовой плате


3. Узнайте правильный COM на вашем ПК

4. Откройте аксессуар

5. Выберите COM так же, как ваш ПК, ниже приведен пример, COM6 выбран


6. Нажмите кнопку «ок»

7. Введите команды

8. В верхнем окне будет отображаться результат, который вы только что отправили

9. Другие, пожалуйста, обратитесь к нашему руководству по программированию SA818 (свяжитесь с центром продаж, чтобы получить его)

Наша компания занимается исследованиями, разработкой, производством и продажей продуктов IOT (Интернет вещей). Мы посвятили себя предоставлению хороших радиочастотных модулей, модулей раций и интегрированных модулей цифровых датчиков. Кроме того, приветствуются проекты ODM и OEM. Имея более чем 10-летний опыт проектирования продукции в области радиочастотных и датчиков, мы заслужили хорошую репутацию среди наших клиентов.



Доставка
1. Товары будут отправлены в течение 3-5 дней после получения полной оплаты.
2. Мы не гарантируем срок доставки для всех международных перевозок из-за различий в сроках таможенного оформления в отдельных странах, что может повлиять на то, как быстро ваш продукт будет проверен.
3. Если вы не получили товар в течение 60 рабочих дней (10 недель), пожалуйста, свяжитесь с нами для исследования чехол.
4. Обратите внимание, что покупатели несут ответственность за все дополнительные таможенные сборы, брокерские сборы, пошлины и налоги на импорт в вашу страну. Эти дополнительные расходы могут быть предъявлены вам к оплате при доставке. Мы не возмещаем стоимость доставки для отказавшихся отправлений.

Мы можем предоставить EMS, DHL, Fedex, TNT China registered Post Air Mail и т. д.
* Вся бесплатная доставка в нашем магазине в основном осуществляется заказной авиапочтой Китая.
* Если вам нужна быстрая доставка как DHL или другой, вам потребуется дополнительная оплата, пожалуйста, свяжитесь с отделом продаж, чтобы оценить цену.

С тремя защипами
* Полиэтиленовый пакет для покрытия
* Пузырьковый мешок для защиты
* Наконец, желтый картон для доставки

1. Мы ценим ваш заказ и делаем все возможное, чтобы обслужить вас.
2. Мы предлагаем мгновенную политику возврата в течение 7 дней (7 дней после получения товара).
3. Возвращаемый товар должен быть в первоначальном состоянии.
4. Мы можем вернуть вам деньги без стоимости доставки.

2. Если у Вас возникли какие-либо проблемы с нашими товарами или обслуживанием, пожалуйста, свяжитесь с нами, прежде чем оставить отрицательотзывы в. Мы сделаем все возможное, чтобы решить любые проблемы и предоставить Вам лучшее обслуживание клиентов.
3. По любым вопросам, пожалуйста, свяжитесь с нами через emai l или через TradeManager.

Г) Почему я должен использовать антенны?
Антенна важна в общении. Для данного модуля сопротивление матча составляет 50 Ом. У нас есть много видов антенн на выбор клиента, пожалуйста, обратитесь за помощью к соответствующему инженеру по продажам или найдите антенну на нашем веб-сайте.
Д) какой тип USB мостовой платы мне следует использовать?
USB мост пригодится клиентам для настройки параметров и просто для проведения тестирования связи с ПК.
-
Band width12.5/25KHz
-
CompatibleHandheld Player, Game Console, Kinect, PlayStation Move
-
is_customizedyes
-
MAX Power2W
-
RX Current60mA
-
RX Sensitivity-124dBm
-
sensitivity:- 124 DBM
-
Sleeping Current<=3uA
-
Transmission distanceup to 4 to 6 KM in Open area
-
V bands Frequency400~480 MHz
-
Voltage3.5~5.5V
-
Вес логистики0.050
-
Каждая упаковка1
-
Минимальная единица измерения100000015
-
Название брендаG-NiceRF
-
Номер моделиSA868-U 2W
-
Продано Вsell_by_piece
-
ПроисхождениеКитай
-
Размер логистики - высота (см)8
-
Размер логистики - длина (см)13
-
Размер логистики - ширина (см)9
-
Совместимая марка/модельНет
Отзывы покупателей
Страна: FR Доставка: Standard Shipping 28.02.2022
Хорошо
Страна: FR Доставка: Standard Shipping 31.01.2022
Хорошо





