6AI4DI4DO 0-20MA4-20MA входцифровой входной и выходной модульRS485 MODBUS RTU связь WP9038ADAM
Shenzhen Nighthawk Security Store - Надежность 96.25%
Более 1069 подписчиков, дата открытия магазина 26.03.2014
- Положительные оценки: 97% (231)
- Соответствие описанию: 96%
- Отвечает на сообщения: 96%
- Скорость отправки: 96%
Последнее обновление: 22.09.2024
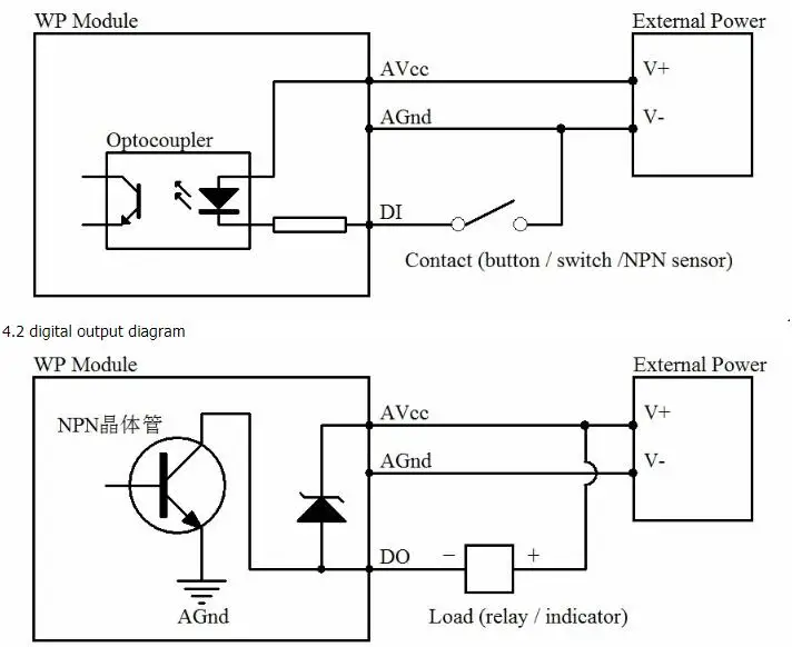
3. Определение интерфейса
AVcc
Внешний блок питания с положительным входом
AGnd
Внешний блок отрицательного ввода терминала
AI_1 +
Положительный терминал 1StАналоговый вход
AI_2 +
Положительный Терминал 2NdАналоговый вход
AI_3 +
Положительный Терминал 3RdАналоговый вход
AI_4 +
Положительный терминал 4ThАналоговый вход
AI_5 +
Положительный терминал 5ThАналоговый вход
AI_6 +
Положительный терминал 6ThАналоговый вход
Gnd
Заземление, подключение к отрицательному терминалу аналоговых входов
Gnd
Сигнал заземления, подключение к отрицательному терминалу аналогового входа
DI_01
1.StЦифровой вход
DI_02
2.NdЦифровой вход
DI_03
3.RdЦифровой вход
DI_04
4.ThЦифровой вход
DO_01
1.StЦифровой выход
DO_02
2.NdЦифровой выход
DO_03
3.RdЦифровой выход
DO_04
4.ThЦифровой выход
485A
RS485 сигнал A +
485B
Сигнал RS485 B-



-
Вес логистики0.190
-
Каждая упаковка1
-
Минимальная единица измерения100000015
-
Название брендаLPSECURITY
-
Номер моделиWP9038ADAM
-
Продано Вsell_by_piece
-
ПроисхождениеКитай
-
Размер логистики - высота (см)5
-
Размер логистики - длина (см)18
-
Размер логистики - ширина (см)11
-
СертификацияЕвропейский сертификат соответствия



