Модуль связи WP9038ADAM 6AI4DI4DO Modbus 4-20mA RS485 MODBUS RTU
2 606,07₽
В наличии!
Shenzhen Leopardo Seguridad Store - Надежность 94.25%
Более 1052 подписчиков, дата открытия магазина 05.10.2012
- Положительные оценки: 95% (340)
- Соответствие описанию: 94%
- Отвечает на сообщения: 94%
- Скорость отправки: 94%
Последнее обновление: 01.06.2022
Цифровой входной и выходной модуль Lsolated 8DI8DO MODBUS Communica...
2 050,49₽
Последнее обновление: 15.09.2024
Последнее обновление: 22.09.2024
8-канальный датчик температуры, Модуль DS18B20 RS485 RTU MODBUS WP3...
2 730,67₽ -0.38%
Последнее обновление: 13.09.2024
WP8028ADAM 8DI8DO MODBUS RTU модульоптрон изолированныйRS485
2 680,23₽
Последнее обновление: 13.09.2024
8-канальное реле SPST, выходная мощность 8RY RS485 MODBUS RTU WP80...
2 846,35₽
Последнее обновление: 13.09.2024
Цифровой вход и выход изолированный модуль 8DI 4RY RS485 MODBUS RT...
2 062,63₽ -6%
Последнее обновление: 23.09.2024
Модуль цифрового ввода, коммутационный модуль, 16 каналов, модуль с...
1 958,75₽ -7%
Последнее обновление: 18.09.2024
Последнее обновление: 16.03.2022
6AI4DI4DO 0-20MA4-20MA входцифровой входной и выходной модульRS485 ...
2 685,91₽ -6%
Последнее обновление: 22.09.2024
Описание товара
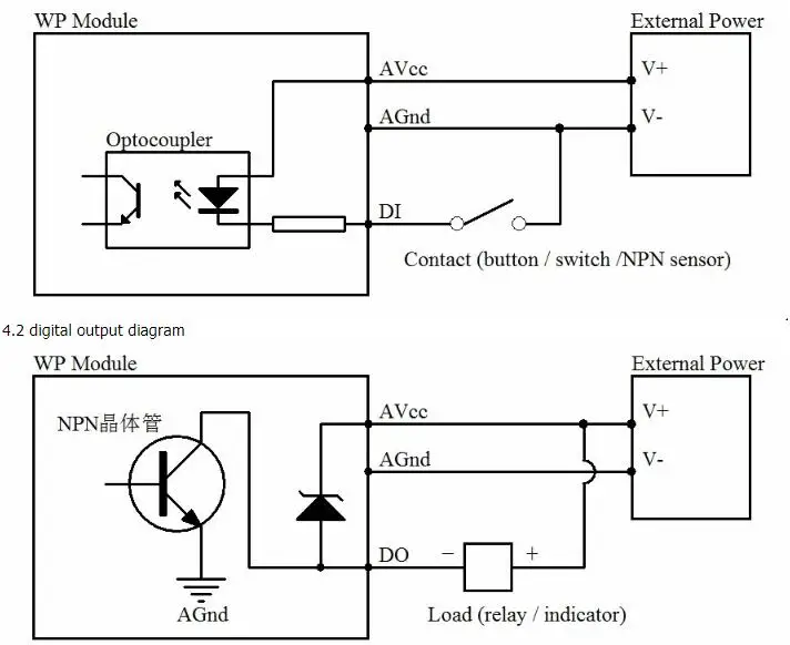
1. 6 ч один терминал аналоговые входные (DC 0-20mA/4-20mA), а также с помощью независимых 12 бит промышленной AD коллекция чип
2. 4 ch оптоэлектронная изоляция цифровой вход и выход (NPN транзистор открытый коллектор выход)
3. Использование стандарта связи RS485 MODBUS RTU. Он может быть соединен с программным обеспечением конфигурации, PLC и промышленными сенсорными панелями
4. Коммуникационный, входной и выходной статус светодиодный
5. Схема связи предназначена для защиты от помех и помех
6. Может использоваться для сбора сигналов и контроля промышленного полевого аппарата
Параметры
1. Аналоговый Входной канал 6 ch одиночный терминал
2. Аналоговый Входной Тип DC 0-20mA/4-20mA
3. Точность аналогового ввода ± 0,02 мА
4. Цифровой входной канал 4 ch (активный низкий)
5. Цифровой выходной канал 4 канала (NPN транзистор открытый коллектор выход, 500 мА)
6. Рабочая температура-20 ~ 70 ℃
7. Внешний источник питания DC 9V ~ 30V/2W
8. Защита изоляции 1500VDC
9. Стандартный способ установки DIN направляющая или винт
10. Размер 125 × 73 × 35 мм



Вопросы еще не задавались...
-
ModelWP9038ADAM
-
Вес логистики0.250
-
Каждая упаковка1
-
Минимальная единица измерения100000015
-
Название брендаLPSECURITY
-
Продано Вsell_by_piece
-
ПроисхождениеКитай
-
Размер логистики - высота (см)5
-
Размер логистики - длина (см)10
-
Размер логистики - ширина (см)10
-
СертификацияЕвропейский сертификат соответствия



