Неуправляемый 5-портовый 10100M промышленный модуль коммутатора Ethernet PCBA плата OEM порт автоматического определения s PCBA плата OEM материнская плата
TLLALLBLL Store - Надежность 95.75%
Более 13194 подписчиков, дата открытия магазина 11.04.2018
- Положительные оценки: 95% (170)
- Соответствие описанию: 96%
- Отвечает на сообщения: 96%
- Скорость отправки: 96%
Последнее обновление: 20.03.2022
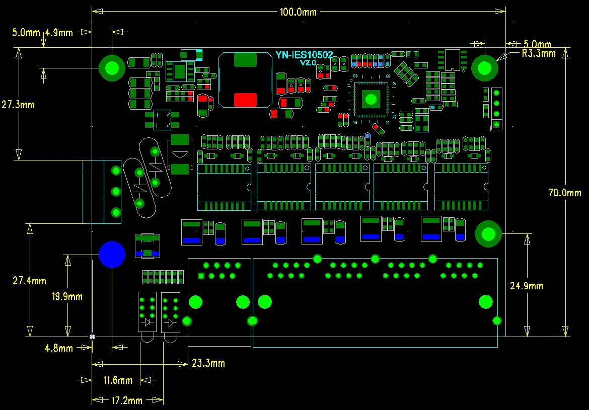
Все продукты модуля в нашем магазине содержат соединительные линии5 портов 100 м Промышленный Ethernet-коммутаторОписание продукта:ANDDEAR-007 представляет собой пятипортовый неуправляемый промышленный Ethernet коммутатор основной модуль, который обеспечивает пять 10/100 м адаптивный Ethernet порт, обеспечение постоянного тока 9-48 В Входной положительной и отрицательной защиты для предотвращения выгорания и поддержки различных встраивания. Системы интеграцииПродукт Особенности:Соответствие стандартам IEEE 802,3, IEEE 802.3u, IEEE 802.3ab;8-портовый чип промышленного класса, который является более стабильным и стабильное освещение;Полный дуплекс принимает стандарт IEEE 802.3x, полудуплекс принимает стандарт обратного давления;5-10/100 м адаптивный сетевых портов, которые поддерживают порт auto-flip (Auto MDI/MDIX)Каждый порт поддерживает автоматическое согласование и автоматически регулирует режим передачи и скорость передачи.Поддержка самостоятельного обучения mac-адресу;Поддержка полной скорости пересылки без блокировки связиДинамический светодиодный индикатор, обеспечивающий простой рабочий статус и устранение неполадок;Молниеносная импульсная машина статическая защита; Статическая поддержка 8кв, дифференциальный режим перенапряжения 2КВ, общий режим 4КВЗащита от перегрузки с двойным входом постоянного тока, поддержка положительного и отрицательного доступаИсточник питания поддерживает вход 9-48 ВДизайн продукта




















Применение продукта сцены
Этот продукт является встроенным интегрированным модулем для систем конференц-зала, систем образования, систем безопасности, промышленных компьютеров, роботов, шлюзов,И так далее,
-
VLANno
-
Вес логистики0.35
-
Емкость Коммутатора1G
-
Каждая упаковка1
-
Минимальная единица измерения100000015
-
Название брендаANDDEAR
-
Номер моделиANDDEAR-HJ001
-
Продано Вsell_by_piece
-
Размер логистики - высота (см)8
-
Размер логистики - длина (см)20
-
Размер логистики - ширина (см)10
-
Режим связиПолнодуплексный и полудуплексный
-
Сертификация3C
-
Скорость передачи10/100 Мбит/С
-
Тип переключенияEthernet
-
УпаковкаДа
-
ФункцииИнжектор POE





