Электрические параметры:
Примечание: плата 1 шт. является моноканальным. Двухканальный стерео нужно 2 шт
Размер: 99*60*35 мм
Напряжение питания:DC ± 24 В до ± 55 в (трансформатор двойной 18 В ~ двойной 35 в)
4 ом динамики, потому что ток большой, радиатор должен быть достаточно большим. Рекомендуется не превышать напряжение ± 40 В.
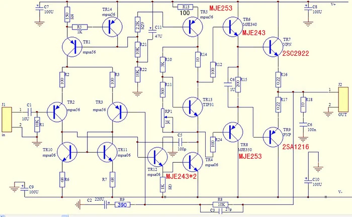
Усилительная трубка сигнала: новая чистая импортированная на (Anson US) MPSA56 MPSA06
Трубка усиления напряжения/нажимная трубка: ON (Anson US) MJE340/MJE350
Большая труба последнего уровня: импортная Sanken 2SC2922/2SA1216 (17 а 200 Вт)
Входная муфта: Западная Германия ERO 1813 10 мкФ/100V
Развязка мощности: Nippon Chemical
Коэффициент конверсии: 35 в/США
Искажение: 1 кГц меньше 0.0006% 10 кГц меньше 0.006%
Частотная характеристика: 20 Гц ~ 20 кГц (+ 0 дБ,-0.5дб) Примечание: Non-3DB
Выходная мощность: ± 55V 8 Ом: 125 ватт 4 Ом: 200 Ватт (блок питания идеален)
Мультиметр постоянного тока значение мВ/0,22 = измерение текущего тока. Если значение тестовой точки составляет 6,6 мВ постоянного тока, ток покоя = 6,6 мВ/0,22 = 30 мА больше 10 мА, исключается искажение кроссовера.
Отладка:
1. Эта плата усилителя мощности является положительным и отрицательным источником питания постоянного тока (± 24 В-± 55 в). Не подключайте выход трансформатора непосредственно к плате. Выход трансформатора должен быть выпрямлен и отфильтрован перед стыковкой с платой. Убедитесь, что положительный и отрицательный не обращены вспять.
2. Перед началом работы платы необходимо установить радиатор. Большая трубка и трубка с добавлением температуры должны быть установлены на одном радиаторе. Трубка компенсации температуры должна быть в состоянии надежно определять температуру большой трубки и каждый майор должен добавить слюдяной изоляционный лист (мы распределим затем используем мультиметр, чтобы проверить, есть ли радиатор и силовой усилитель труба С изоляцией.
3. Короткое замыкание входного терминала на землю во время отладки для предотвращения окружающего шума.
4. Преимущества платы усилителя мощности mono, выбор шасси является гибким, но необходимо учитывать проблему заземления. Старое горение несет ответственность за то, чтобы знать, что первое горение нужно учиться (усилитель поиска Сети заземлен немного). Единственной точкой соединения всей машины и шасси является точка слияния заземляющих линий двух входных разъемов RCA. Провод заземления разъема 220 В подключается к эквипотенциальному терминалу здания и может быть подключен к шасси. Если розетка 220 В плавающая, не забудьте подключиться к шасси.