Последнее обновление: 22.09.2024
Ниже товар работает от Canton-electronics Ltd.
Примечание: регулируемые резисторы (потенциометры)-это компоненты, которые легко повреждаются. Используйте подходящую отвертку для медленного вращения.Нажмите здесь, чтобы купить отвертку.
Описание:
Номер модели: RF11A04 или CE-RF11A-045V
1. Особенности:
Рабочее напряжение: 3-5 в постоянного тока
Рабочий ток: менее 11 мА (5 В постоянного тока) Рабочая Цена: Супер гетеродина Режим модуляции: OOK / ASK Рабочая частота: 433,92 МГц Чувствительность приема: -108dBm Выходной уровень: 5 в TTL уровень, низкий режим ожидания, максимальный ток 20 мА (для добавления резистора с ограничением тока) Декодирование: код обучения, адаптированный EV1527 / PT2262 и совместимый пульт дистанционного управления, вы можете хранить до восьми пультов дистанционного управления Режимы работы: неблокировка (мгновенный), самоблокировка (тумблер), взаимозапирание; 0,1-500000 секунд регулируемое время задержки Размер: 30x12.1x12.5мм Вес: 4 грамма или меньше
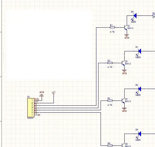
2.Описание штифта G: GND pin, DC 3-5 в источник питания отрицательный V: VCC pin, DC 3-5V положительный источник питания D0: канал 1 выход, активный высокий D1: выход 2 канала, активный высокий D2: канал 3 выход, активный высокий D3: 4 канала выход, активного отдыха; Высококачественная одежды VT: Канал выходной действительный сигнал, микроконтроллер может использоваться в качестве сигнала прерывания
3. Режим работы
Вы можете выбрать различные режимы работы с прокладкой «M4 M3 M2 M1 M0» в режиме задержки для регулировки времени задержки через регулируемый резистор.

В режиме задержки вращающийся переменный резистор может регулировать время задержки. Увеличьте время против часовой стрелки и вращение по часовой стрелке, чтобы сократить время. Регулируемый резистор-это точный резистор, отрегулируйте время с помощью отвертки Phillips, чтобы аккуратно повернуть (Не используйте чрезмерную силу)
Описание режима работы:
Самоблокировка: Нажмите кнопку дистанционного управления, порт ввода-вывода высокий. Нажмите кнопку дистанционного управления еще раз, порт IO выходит на низком уровне.
Блокировка: Нажмите кнопку дистанционного управления D0, D0 выходы порта IO высокий, другие выходы портов IO низкий; Кнопка дистанционного управления нажмите ed D1, D1 IO выходы высокий, другие порты ввода-вывода низкий и так далее.
Задержка: под режим задержки, происходит задержка 0/1/2/3/4 пять sub-узоры, регулируя переменный резистор порт ввода-вывода высокая продолжительность
4. Пульт дистанционного управления адаптером (пульт дистанционного управления)
В обычном режиме работы будет гореть светодиодный индикатор (D1), при получении действительного пульта дистанционного управления (EV1527 / PT2262) значение ключа, светодиодный индикатор будет мигать. Чистый код: удерживайте кнопку, чтобы нажать. Светодиодный индикатор, удерживайте нажатие около 8 секунд, пока светодиодный индикатор не загорится. В то время, завершение очистки кода (Примечание: после реализации чистого кода, предыдущий пульт дистанционного управления не существует. Адаптация (обучение):
Шаг 1 (в режим обучения): триггер кнопки, светодиодный;
Примечание:Процесс должен быть завершен в течение 15 секунд
5. Схема подключения: Светодиодный индикатор управления: см. "RF11A04 _ СВЕТОДИОДНЫЙ демонстрационный индикатор" Контрольное реле 12 В: см. "rf11a04_4реле demo"
Технические данные:




