DIY наборы 40 м Super RM Rock Mite QRP приемопередатчик непрерывного действия телеграф коротковолновый HAM Radi
Эта плата не собрана, необходимо припаять
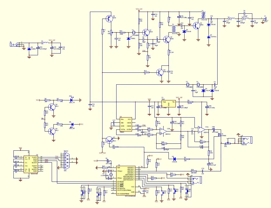
Особенности:
1. Источник питания: 12 В до 13,8 В (линейный Регулируемый источник питания) рекомендуется для
2. Антенна: 50 Ом, несимметричная
3. Получение статического тока: 25 мА-12 В
4. Мощность передачи: 6 Вт (9 в источник питания), 8 Вт (12 в источник питания)
5. Частотный диапазон: передача 7,023 МГц, получение 7,023-7,026 МГц (Кристалл 7,023 МГц)
6. Режим: CW
7. Примечание: без алюминиевой оболочки.
8. Размеры: 11x9 см
9. 5 функциональных клавиш
10. Поддержка ключа для отправки регулировки скорости кода
11. Для поддержки keying callsign автоматически
12. Программное обеспечение для ПК
13. Может имитировать ручной выход
14. Может имитировать автоматический выход
15. Можно регулировать частоту передачи аудио
16. Скорость может быть скорректирована, чтобы отправить код
17. Коды могут быть отправлены через компьютер
Товар включает в себя
1. Super RM Rock Mite × 1


