Последнее обновление: 01.03.2022
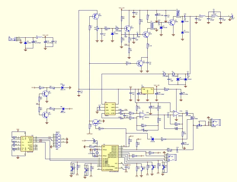
Характеристика:Super octopus (Super RM) был впервые запущен американской лабораторией SWL (ранее известной как Rock Mite) в 2002 году. «Он очень популярен в США и представляет прямой приемник! Было продано 6000 единиц ". Введенный 2,3 года назад в Китае, он был локализован отечественными энтузиастами и назван им «Супер Осьминог», который был дважды издан в телевизионных журналах и был любим отечественными гамами.На основе платы octopus Kiki Studio использует STC12C4052 в качестве основного чипа, добавляет вспомогательную функцию хоста и гибко вводит код для автоматического ключа бокового тона. Он может регулировать скорость выпуска кода и упаковки в соответствии с развитием ресторана и фиксирует несколько точек в сочетании с фактическим использованием. Ключевая проблема, текущая версия была сформирована после нескольких отладок.Ключевые индикаторыИсточника питания: 12V батарея или линейный регулируется питания источника питания (рекомендуется)Антенна: 50 Ом, несимметричнаяПередающая Мощность: 6 Вт (9 в источник питания), 8 Вт (12 в источник питания)Частота: передатчик частота местного осциллятора: 7023 кГц;Принимайте частоту локального осциллятора: около 7023-7026 кГцРежим работы: непрерывныйИспользованиеТак как эта машина является трансивером прямого преобразования, ее анти-помехи и селективность нельзя сравнить с супергетеродинным приемником, поэтому его необходимо использовать не менее длины полуволновой дипольной антенны. При нормальных условиях Расстояние связи составляет около 500 км, что является более безопасным и большим. Расстояние зависит от среды распространения и рабочих навыков оператора.ЧехолПечатная плата может быть непосредственно помещена в стандартный алюминиевый чехол размером 83 мм * 33 мм * 110 мм. Стандартный Алюминиевый чехол можно приобрести или сделать самостоятельно.Программное обеспечение конфигурацииЧерез последовательный порт RS232 и онлайн-код конфигурации, подключенный к ПК, скорость звуковой волны, максимальное время работы и время последовательной подсказки.Код автоматически передается, а клавиатура используется вместо ввода ключа.Ключевая функцияK5: автоматическая коробка передач номер для храненияK4: увеличение частоты бокового тонаК3: уменьшение частоты бокового тона2: увеличение скорости передачиK1: уменьшить уровень огня Содержимое посылка100% Новый бренд1 х шаговый двигатель Гибкая муфта вала




