Промышленный коммутационный модуль Ethernet 568 портов неуправляемый 10100 Мбитс OEM порты автоматического определения PCBA плата OEM материнская плата
ANDDEAR MIWEIHUA Store - Надежность 83%
Более 175 подписчиков, дата открытия магазина 02.11.2021
- Положительные оценки: 80% (21)
- Соответствие описанию: 82%
- Отвечает на сообщения: 84%
- Скорость отправки: 86%
Последнее обновление: 11.05.2022
Описание:
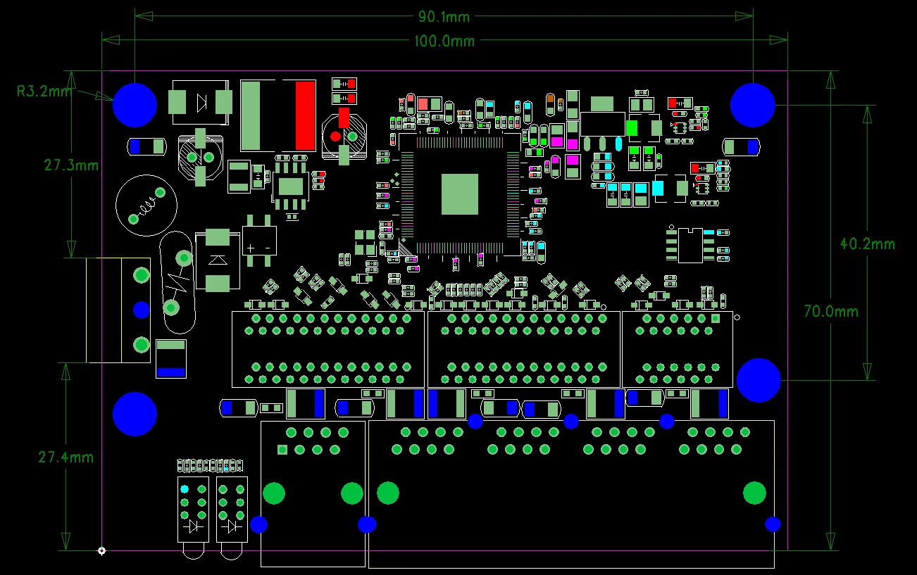
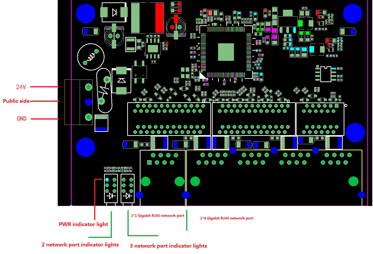
Продукт 5/6/8Промышленный портКласс неуправляемый гигабитный Ethernet коммутатор, ЭтоИмеет5/6/8 *10/100/1000 мBpsСамоадаптирующиеся порты Ethernet. ПредоставляемВход постоянного токаИ положительный и отрицательныйЗащита подключения для предотвращения burnouT.Маленький размер и поддержкаПромышленный стандартDINРельсовое крепление и настенное крепление,ЭтоПростота установки в любой промышленной среде.
Преимущества:
1.Использование 8Порты и разъёмыВысокая температураИНизкотемпературный промышленный импортный чип,ВОбрабатывающая способностьЯвляетсяСильнее.
2.Печатная плата с использованием высокотемпературного материала TG150 КБ, процесс погружения золота; Хорошая антиоксидантная емкость.
3.КристаллИмпорт изЯпонский бренд Kyocera (самый известный в мире Кристалл).
4.СеткаРаботаПорт с золотым покрытием 1.5U, обычныйЯвляется0,6-0,8У,Хорошо подходит для тяги и подсоединения.
5. Импортированный источник питания, как показано на рисунке, изображение 3 и изображение 4 поддерживает 5 В-18 в, изображение 2 и изображение 5 поддерживает 5 В-48 В.
6. ВсеКонденсаторы используют MurataБренд, Эффект фильтраЯвляетсяСильная стабильность.
7.Статическая поддержка 4КВ контакта, мощностьПоставкаИ сетевой порт Поддержка перенапряжения IEC61000-4-5 Стандартный дифференциальный режим 2КВ, общий режим 4КВ.
Особенности:
1. ПоддержкаIEEE 802,3, IEEE 802.3u, IEEE 802.3ab стандарт;
2.Полный дуплексИспользованиеСтандарт IEEE 802.3x, полудуплекс usEСтандарт обратного давления;
3.5*10/100/1000 мСамостоятельная адаптацияПорт RJ45,Все портыПоддержка авто флип (Авто MDI / MDIX);
4.Каждый порт поддерживает функцию автоматического согласования, automatiCОтрегулируйте режим передачи и скорость передачи;
5.Поддержка самостоятельного обучения mac-адресу;
6.Динамический светодиодный индикатор,ДляПредоставление простых советов о рабочем состоянии и устранение неполадок;
7. Lightning, surge, статическая полная защита, дифференциальный режим перенапряжения 2КВ, общий режим 4КВ;
8. Избыточная двойная входная мощность постоянного тока защита от перегрузки;
9. Использование промышленного 3P терминалаКак показано на рисунке, изображение 3 и изображение 4 поддерживают 5 В-18 в, изображение 2 и изображение 5 поддерживают 5 В-48 В. Источник питания Использует чипсет США.
















-
VLANno
-
Вес логистики0.500
-
Емкость Коммутатора20G
-
Каждая упаковка1
-
Количество интерфейсов7
-
Минимальная единица измерения100000015
-
Название брендаANDDEAR
-
Номер моделиANDDEAR-GYJ001
-
Продано Вsell_by_piece
-
ПроисхождениеКитай
-
Размер логистики - высота (см)10
-
Размер логистики - длина (см)25
-
Размер логистики - ширина (см)15
-
Режим связиПолнодуплексный и полудуплексный
-
СертификацияЕвропейский сертификат соответствия
-
Скорость передачи10/100/1000 Мбит/С
-
Тип переключенияКоммутатор Gigabit
-
УпаковкаДа
-
ФункцииПоддержка VLAN





