Данная модель DST-1R4P-N (с креплением на рейке рамки).
Анализ моделей: DST (цифровой преобразователь сигнала) -1R (односторонняя передача) 4P (4 канала)-N (Выход NPN).
Если вам не нужно устанавливать основание, выберите следующее:
Https://www.aliexpress.com/item/1005001649100157.html
Если вам нужен выход PNP, выберите здесь:
Https://www.aliexpress.com/item/1005001667726201.html
============================================
Обзор модуля:
1. Используйте совершенно новый оригинальный тайваньский оптрон.
2. Предельная частота переключения составляет 20 кГц.
3. Он имеет широкий спектр применения. Это используется для изоляция сигнала, преобразование уровня между одним чипом, PLC и другими сигналами, сигналом PNP, NPN сигналом в NPN, преобразованием напряжения уровня сигнала и другими целями.
4. Размеры модуля: 85*58*28 мм (длина * ширина * высота).
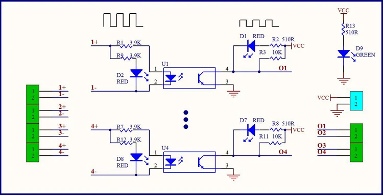
Клемма и определение модуля подключения:
Входной сигнал
1 +: первый сигнал входит в положительный полюс
1-: первый сигнал входит в отрицательный полюс.
2 +: второй сигнал входит в положительный полюс
2-: второй сигнал входит в отрицательный полюс.
3 +: положительный вход третьего сигнала
3-: третий сигнал вводится в отрицательный полюс.
4 +: положительный вход четвертого сигнала
4-: четвертый сигнал входит в отрицательный полюс.
Входная мощность
VCC: источник питания постоянного тока положительный (*)
GND: отрицательный источник питания постоянного тока
Выход сигнала:
O1: первый выход сигнала (выход)
O2: выход второго сигнала (выход)
O3: Выход третьего сигнала (выход)
O4: четвертый выход сигнала (выход)
(*): Источник питания постоянного тока такой же, как и выходное напряжение сигнала. Например, если сигнал от 24 В до 5 В, то VCC = вход 5 В.
============================================
Схема внутренней конструкции модуля:
============================================
Схема подключения модуля: (выходной сигнал несколько в, а блок питания модуля использует несколько в. Ниже в качестве примера принимается «от 24 В до 5 В», а преобразование сигнала других напряжений аналогичен.)
============================================
Пример установки направляющей (стандартная направляющая DIN 35 мм):