5 датчиков вход 3 реле выходы анти-легионелла Солнечный водонагреватель контроллер SR868C8Q для разделения под давлением солнечной системы


Основные технические данные
Спецификация SR868C8Q SR868C8Внешний вид контроллера 120 мм × 120 мм × 18 мм 120 мм × 120 мм × 18 ммИсточник питания AC230V ± 10% AC230V ± 10%Потребляемая мощность <3 Вт <3 ВтТочность температуры ± 2oC ± 2oCИзмерениеДиапазон коллектора-10 ~ 220oC -10 ~ 220oCИзмерение температурыДиапазон бака 0 ~ 110oC 0 ~ 110oCИзмерение температурыПодходящая мощность трех насосов, ≤ 600 Вт три насоса, ≤ 600 ВтПодходящая мощность power≤ 1500 Вт power≤ 1500 ВтЭлектрический нагревательВходы 2 шт. x Датчик Pt1000 (≤ 500oC) 1 x Датчик Pt1000 (≤ 500oC)Для коллектора (silicon cable≤ 280oC), для коллектора (silicon cable≤ 280oC),3 шт. x NTC10K, B3950 сенсор 2 x NTC10K, B3950 сенсор(≤ 135oC) для бака, (кабель ПВХ ≤ 105oC), (≤ 135oC) для бака, (кабель ПВХ ≤ 105oC),Выходы 3 реле, для циркуляционных насосов 3 реле, для циркуляционных насосовИли 3-ходовой электромагнитный клапан или 3-ходовой электромагнитный клапан1 реле для электрического нагревателя 1 реле для электрического нагревателяТемпература окружающей среды-10 ~ 50 oC -10 ~ 50 oCКласс водонепроницаемости IP40 IP40
Основные функции
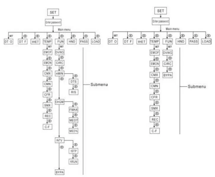
1. Главное меню DT O & DT F функция разности температур2. Главное меню-грелка ГРМ3. Главное меню температуры4.EM температура аварийного коллектора(Аварийное выключение температуры коллектора)5. Максимальная ограниченная температура коллектора CMX (функция охлаждения коллектора)6.CMN защита от низкой температуры коллектора7.CFR морозозащита коллектора8. Максимальная Температура бака SMX9. Функция повторного охлаждения резервуара REC10. Передача температуры по Цельсию и Фаренгейту11.
Забавная вспомогательная функция12.
Функция защиты от легионеллы DVWG13. Циркуляционный насос горячей воды с температурным контролем CIRC14.nMIN регулятор скорости циркуляции солнечного насоса (Управление скоростью RPM) (доступно только на SR868C8Q)15.OHQM измерение тепловой энергии (доступно только на SR868C8Q)16. Интервальная функция насоса INTV (доступна только на SR868C8Q)17.BYPR высокая температура(Температура бака автоматически регулируется)18.
Ручной режим HND19. Настройка пароля20. Восстановление нагрузки на заводе21. Кнопка ВКЛ/ВЫКЛ22.
Праздничная функция23. Ручное Отопление24. Функция запроса температуры25. Защита памяти26.
Защита от сухого нагрева27. Защита экрана






Обратите внимание, что Цена указана за SR868C8Q
Если вы хотите SR868C8, свяжитесь с нами.
