Плата предварительного усилителя Hifi 6Z4 + 12AX7 с стерео трубкойкомплект с базой на схеме предварительного усилителя Франция JP200
SENGTERBELLE Hifi Store - Надежность 95.75%
Более 551 подписчиков, дата открытия магазина 19.03.2013
- Положительные оценки: 97% (231)
- Соответствие описанию: 96%
- Отвечает на сообщения: 94%
- Скорость отправки: 96%
Последнее обновление: 21.09.2024
Посылка:
Набор DIY: включает печатную плату и все компоненты, но не включает трубку, без пайки, без трансформатораСобранная плата: включает печатную плату и все компоненты, но не включает трубку, была паяна, не включает трансформатор6Z4 трубка x4: только 4 шт 6z4 трубы, без других компонентов1 шт. 12AX7B трубка: только 1 шт. shuguang 12AX7B трубка, без других компонентов
Подробности:
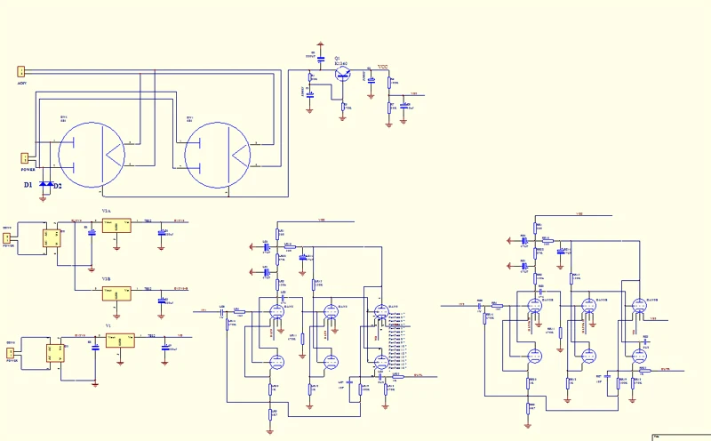
Размер печатной платы: 265x165ммРабочее напряжение: 0-AC320V 0-AC320V 0-AC6.3V 0-AC6.3V 0-AC10V 0-AC10V 0-AC10V 0-AC10VТрубка: нужны 4 шт 6z4 трубы + 6 шт 12ax7 трубыОснованная в 1983, французский вакуумной трубки производитель JADIS, дизайнерские JEAN-PAUL CAFFI сама по себе человека, который должен быть на одержимы музыкой и имеет хорошее представление о физические характеристики живой музыки. Он настаивает на том, чтобы поддерживать чистую А-класс, вакуумную трубку само-биэйзинг смещения и триодную трубку push-pull amplification. Продукция сохраняет французскую романтическую традицию и отражает изысканную элегантность. JP200-самый популярный флагманский преамп JADIS. Он состоит из 12AX7 двухступенчатого общего катода класса А и первого этапа прямого соединения катода выходного устройства. В то же время для того, чтобы сделать цепь динамичной и более широкой, сопротивление перегрузки лучше. Схема более стабильна, и негативные отзывы вводятся на выходе и на этапе ввода, отзывы о токе. Поэтому двойные негативные отзывы могут сделать искажение очень низким. Усилитель предыдущей ступени обладает чрезвычайно высоким индексом и отличным слухом.Мы ссылаемся на схему, плюс компоненты hifi уровня, сделали эту очень комплексную доску, вокал очень реальный, деликатный, влажный.Выбранные материалы-двухсторонняя позолоченная печатная плата, фильтр Phillips, немецкий конденсатор MKP10, резистор Phillips и другие высококачественные устройства.Примечание: на этой плате. 2 шт высоковольтный регулятор и WIMA конденсаторы используются. Но они на 100% ориентированы и работают в хорошей производительности.
Подходящее соединение трансформатора:
Https://www.aliexpress.com/item/1005003419439331.html









-
Вес логистики0.400
-
Каждая упаковка1
-
Максимальная мощность на каналБез питания
-
Минимальная единица измерения100000015
-
Название брендаSENGTERBELLE
-
Продано Вsell_by_piece
-
ПроисхождениеКитай
-
Размер логистики - высота (см)10
-
Размер логистики - длина (см)20
-
Размер логистики - ширина (см)10
-
СертификацияNONE





