YHcouldin амбушюры для Sennheiser RS 170 160 180 110 Replaceemnt подушка для наушников чашки
Earpads Discount Factory Store - Надежность 96.25%
Более 18315 подписчиков, дата открытия магазина 25.06.2019
- Положительные оценки: 97% (1272)
- Соответствие описанию: 96%
- Отвечает на сообщения: 96%
- Скорость отправки: 96%
Последнее обновление: 26.04.2022

Амбушюры очень необходимы для любителей музыки, амбушюры расходные и будут сломаны, мы должны поменять амбушюры с течением времени.
Хорошее качество амбушюры покажут, наслаждаясь музыкой, получат Оригинальное ощущение
Китайский Известный Бренд: YHcouldin
Совместим сSennheiser RS 170 160 180 110
Детали: более прочные и удобные.
Цвет: черный
Не оригинал, но хорошее качество
Не нашли свою модель?
Свяжитесь с нами или оставьте нам сообщение. Мы предоставим вам правильный продукт в соответствии с вашей моделью.


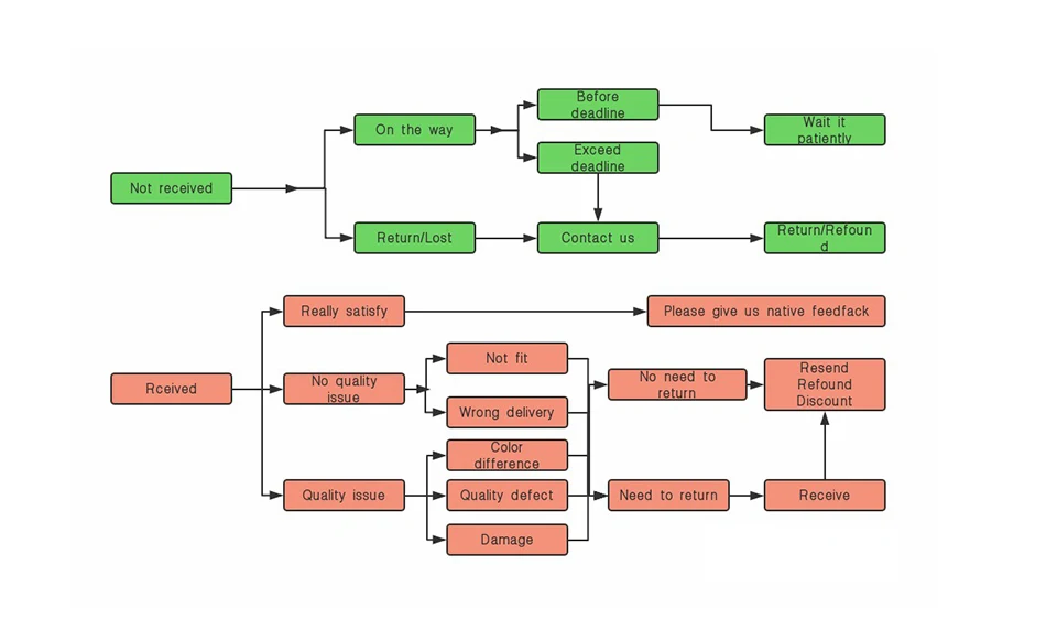
Покупатель должен вернуть нам товар в первоначальном состоянии, если какая-либо часть должна быть заменена, покупатель должен также оплатить расходы на замену деталей. Перед возвратом товаров, пожалуйста, подтвердите обратный адрес и метод логистики с нами, после того как вы дадите товар логистической компании, пожалуйста, отправьте нам номер отслеживания, как только мы получим товары, мы отремонтируем или заменим их
Специальный спросЕсли у вас есть какие-либо особые требования, пожалуйста, оставьте нам сообщение в вашем заказе
ОтзывыЕсли вы удовлетворены нашими продуктами или обслуживанием, пожалуйста, не стесняйтесь связаться с нами, мы постараемся сделать все возможное, чтобы решить вашу проблему, пожалуйста, не оставляйте негативные отзывы без каких-либо сообщений, заранее спасибо за понимание! Если у вас есть какие-либо проблемы, свяжитесь с нами в любое время
-
Вес логистики0.050
-
Каждая упаковка1
-
Материалothers
-
Минимальная единица измерения100000015
-
Название брендаYHcouldin
-
Номер моделиRS 170 160 180 110
-
Продано Вsell_by_piece
-
Размерstandard
-
Размер логистики - высота (см)3
-
Размер логистики - длина (см)20
-
Размер логистики - ширина (см)18
-
Тип товараАмбушюры
-
УпаковкаДа





