Оригинальные Беспроводные аксессуары для мойки высокого давления JIMMY JW31, многораспылитель мыльной бутылки, шланг, фильтр, адаптер, соединитель для крана
713,18₽
В наличии!
ES-Tech Store - Надежность 90.25%
Более 54026 подписчиков, дата открытия магазина 27.10.2017
- Положительные оценки: 89% (57)
- Соответствие описанию: 90%
- Отвечает на сообщения: 90%
- Скорость отправки: 92%
Последнее обновление: 11.03.2022
Пластиковые пробирки, прозрачные и прозрачные контейнеры для хранен...
855,29₽
Последнее обновление: 15.09.2024
10-скоростной мини-вибратор пуля для женщин водонепроницаемый Стиму...
217,69₽
Последнее обновление: 06.04.2022
10 шт. пластиковые пробирки прозрачные и прозрачные контейнеры для ...
104,75₽
Последнее обновление: 15.09.2024
10-скоростной Вибратор-пуля, водонепроницаемый Стимулятор клитора, ...
341,00₽
Последнее обновление: 13.03.2022
10 скоростей пуля вибратор для женщин водонепроницаемый Стимулятор ...
186,16₽
Последнее обновление: 10.04.2022
10-скоростной пулевой фаллоимитатор AV-Stick, вибраторы, Стимулятор...
208,89₽
Последнее обновление: 20.05.2022
Мини-вибратор для точки G, влагалища, клитора, Анальная пробка, Эро...
340,56₽
Последнее обновление: 10.03.2022
Портативный вибрирующий мини-вибратор-пуля, водонепроницаемый масса...
213,32₽
Последнее обновление: 13.04.2022
Мини-вибратор-пуля, вагинальный массажный фаллоимитатор, вибрирующи...
218,85₽
Последнее обновление: 09.04.2022
Штампы для высечки lnglowметаллическая закладка для рукоделия, скра...
308,80₽
Последнее обновление: 17.09.2024
Прочные ветрозащитные Пружинные дверные стопоры, безопасные Дверные...
129,18₽
Последнее обновление: 12.05.2022
Пластиковые пробирки, прозрачные и прозрачные контейнеры для хранен...
632,70₽
Последнее обновление: 21.09.2024
Последнее обновление: 27.04.2022
1 шт., 1 м, масштабируемая телескопическая антенна 118-136 МГц, мно...
593,61₽
Последнее обновление: 31.05.2022
10 скоростей пуля вибратор для женщин водонепроницаемый Стимулятор ...
231,41₽
Последнее обновление: 24.03.2022
Мини-вибратор-пуля, вагинальный массажный фаллоимитатор, вибрирующи...
226,89₽
Последнее обновление: 24.03.2022
10-скоростной мини-вибратор-Пуля для женщин, водонепроницаемый Стим...
197,37₽
Последнее обновление: 12.04.2022
Пластиковые пробирки прозрачные и прозрачные контейнеры для хранени...
344,85₽
Последнее обновление: 24.09.2024
Кухонный распылитель для масла, 210 мл, распылитель для уксуса для ...
44,46₽
Последнее обновление: 30.04.2022
Горячий холодный молоток светодиодный фотонный аппарат для ухода за...
4 026,10₽
Последнее обновление: 17.09.2024
Новые сексуальные игрушки, товары для взрослых, одночастотная Вибри...
243,99₽
Последнее обновление: 27.04.2022
Выпуклые штампы Crazy Horse для рукоделия, скрапбукинга, праздничны...
292,60₽
Последнее обновление: 15.04.2022
10-скоростные анальные игрушки для взрослых, 18 дюймов, Мощный вибр...
154,83₽
Последнее обновление: 29.04.2022
Пружинные заглушки для дверей Детская безопасность защита от зажимо...
51,68₽
Последнее обновление: 03.03.2022
Телескопический пружинный ограничитель открывания двери дверной зам...
41,27₽
Последнее обновление: 22.03.2022
Софтбокс Meking 17*20*90 см для вспышки Speedlite, портативные аксе...
2 752,12₽
Последнее обновление: 27.03.2022
10-скоростные анальные игрушки для взрослых, 18 дюймов, Мощный вибр...
443,62₽
Последнее обновление: 25.03.2022
1 шт., светодиодная лампа-свеча E14, энергосберегающая лампа s 5 Вт...
83,65₽
Последнее обновление: 27.09.2024
10 скоростей пуля вибратор для женщин водонепроницаемый Стимулятор ...
500,97₽
Последнее обновление: 21.03.2022
Пластиковые пробирки прозрачные и прозрачные контейнеры для хранени...
969,21₽
Последнее обновление: 02.04.2022
Оригинальный адаптер для беспроводной мойки высокого давления JIMMY...
4 406,10₽
Последнее обновление: 22.05.2022
10-скоростной вибратор-Пуля для женщин, водонепроницаемый Стимулято...
449,26₽
Последнее обновление: 24.03.2022
Женский вязаный крючком купальный костюм, накидка для пляжа, бассей...
1 013,31₽
Последнее обновление: 31.05.2022
1 шт., 1 м, масштабируемая телескопическая антенна 118-136 МГц, мно...
574,37₽
Последнее обновление: 27.03.2022
Милые Мультяшные обои с животным принтом для детской комнаты, Накле...
3 115,05₽
Последнее обновление: 03.10.2024
Последнее обновление: 16.04.2022
Большой фаллоимитатор для ладони 35*7,5 см, супер большой фаллоимит...
2 443,68₽
Последнее обновление: 29.03.2022
Дистанционный ключ YIQIXIN Full Smart с 3 кнопками, KR5876268 для F...
1 344,09₽
Последнее обновление: 21.05.2022
Рабочий мод 14 кг18 кг, обновленная Серебряная пружина для Nerf Riv...
1 347,45₽
Последнее обновление: 10.03.2022
Сексуальный женский купальник пляжное платье 2021 выдалбливают бики...
843,70₽
Последнее обновление: 03.05.2022
Дозатор воды для рептилий, миска для еды, Кормушка Для ящерицы, кру...
416,42₽
Последнее обновление: 02.04.2022
Вилки, ножи, ложки набор посуды из нержавеющей стали набор серебрян...
171,63₽
Последнее обновление: 21.05.2022
Светодиодный мини-светильник E14 G4 G9, 220 В, 2835 SMD, 5 Вт, 7 Вт...
96,57₽
Последнее обновление: 26.09.2024
10-скоростной мини-вибратор пуля для женщин водонепроницаемый Стиму...
231,41₽
Последнее обновление: 24.03.2022
Труба-мундштук, тромбон, латунный корректор рта, тренажер для саксо...
1 188,38₽
Последнее обновление: 03.04.2022
Трубка-удлинитель для душа, круглая герметичная потолочная насадка ...
319,41₽
Последнее обновление: 29.03.2022
Новинка, автоматический поднимающийся Электрический ролик Xiaomi дл...
1 531,33₽
Последнее обновление: 28.09.2024
12 шт.лот 1,6 мм золотистые Серебристые квадратные Коробочные цепи ...
266,96₽
Последнее обновление: 26.04.2022
Новый Miboxer 4 Вт E14 RGB + CCT светодиодный лампы в форме свечи B...
1 089,48₽
Последнее обновление: 20.09.2024
Новый DB93-08808A пульт дистанционного управления для кондиционера ...
700,48₽
Последнее обновление: 04.10.2024
Дистанционный ключ YIQIXIN для автомобиля, 3 кнопки, для Ford Focus...
2 045,35₽
Последнее обновление: 11.03.2022
1 шт. 1 м Масштабируемая телескопическая антенна 118-136 МГц кнут м...
541,76₽
Последнее обновление: 13.03.2022
Фильтр для шланга JIMMY JW31, Ручной беспроводной фильтр для мойки ...
1 120,97₽
Последнее обновление: 15.03.2022
Вращающийся на 360 градусов металлический держатель для капсул кофе...
1 083,95₽
Последнее обновление: 20.05.2022
Держатель для кофе Nespresso, вращающаяся стойка для капсул, капсул...
695,22₽
Последнее обновление: 16.03.2022
Тестовые выводы для мультиметра Thermowell из нержавеющей стали, ре...
439,71₽
Последнее обновление: 07.04.2022
2020 новые пластиковые пробирки прозрачные и прозрачные контейнеры ...
559,07₽
Последнее обновление: 22.03.2022
Оригинальный многораспылительшлангбутылка для мыла для JIMMY JW31, ...
1 427,67₽
Последнее обновление: 15.03.2022
AniLV милый купальник для вечевечерние в бассейне из коровьей девуш...
660,08₽
Последнее обновление: 29.05.2022
Платье LUNDUNSHIJIA женское трикотажное, элегантное облегающее одно...
3 024,31₽
Последнее обновление: 10.03.2022
Последнее обновление: 28.03.2022
10-скоростной Вибратор-пуля, водонепроницаемый Стимулятор клитора, ...
305,29₽
Последнее обновление: 30.05.2022
Жидкий многоцелевой промышленный клей DIY Ювелирные изделия Стразы ...
157,32₽
Последнее обновление: 30.05.2022
Труба, выдувающая губы, Вибрационный тренажер, Латунная Труба, рот,...
1 677,04₽
Последнее обновление: 04.03.2022
Гипоаллергенный увлажняющий крем для чувствительной кожи с мадекасс...
783,00₽
Последнее обновление: 20.05.2022
Насадка На пенис Loaey Dragon, тянущиеся презервативы с эффектом за...
201,40₽
Последнее обновление: 28.05.2022
Мини-вибратор-пуля, вагинальный массажный фаллоимитатор, вибрирующи...
237,69₽
Последнее обновление: 23.03.2022
1 шт. стальной насос со штифтом, насос для надувания спортивных мяч...
3,23₽
Последнее обновление: 26.04.2022
Последнее обновление: 25.03.2022
Последнее обновление: 21.04.2022
Miboxer FUT108 4 Вт E14 RGB + CCT светодиодный Свеча светильник с р...
829,13₽
Последнее обновление: 06.09.2024
5C Серебряный мундштук-труба с покрытием в форме пули маленький рот...
820,14₽
Последнее обновление: 16.05.2022
Последнее обновление: 03.03.2022
1 шт. 1 м Масштабируемая телескопическая антенна 118-136 МГц, много...
920,53₽
Последнее обновление: 02.03.2022
1 шт. 1 м Масштабируемая телескопическая антенна 118-136 МГц кнут м...
931,82₽
Последнее обновление: 02.03.2022
50 шт. M3 3 мм Мужской Женский латунь PCB Spacer шестигранной Стенд...
516,82₽
Последнее обновление: 03.03.2022
50 шт. M3 3 мм Мужской Женский латунь PCB Spacer шестигранной Стенд...
484,90₽
Последнее обновление: 22.03.2022
GreenIDEAL, Бальзам-кондиционер для ежедневного ухода, 250 мл
345,00₽
Последнее обновление: 14.04.2022
Заклепки UXCELL медные, полутрубчатые, серебристого цвета, 50 шт.
262,14₽
Последнее обновление: 02.05.2022
Портативный высококачественный аудиокабель 2 в 1 с разъемом Type-C ...
49,06₽
Последнее обновление: 29.04.2022
B7000 жидкий многоцелевой промышленный клей DIY Ювелирные изделия р...
152,53₽
Последнее обновление: 29.04.2022
Регулируемая садовая Распылительная насадка, твердая латунь, поворо...
208,49₽
Последнее обновление: 01.05.2022
5C труба мундштук латунь и Посеребренная труба выдувание губы Вибра...
1 259,41₽
Последнее обновление: 28.04.2022
Последнее обновление: 01.03.2022
Новинка 2018, женское Бандажное платье знаменитостей, Белое Облегаю...
2 975,62₽
Последнее обновление: 04.05.2022
Труба-мундштук Mounchain, тромбон, латунный корректор рта, тренажер...
958,46₽
Последнее обновление: 05.09.2024
DIY Подходит для Pandora амулеты Браслеты современные LovePods розо...
706,31₽
Последнее обновление: 08.05.2022
2021 1 шт. насос для надувания спортивных мячей игла для футбола ба...
6,29₽
Последнее обновление: 21.03.2022
Милые Мультяшные обои с животными, обои для детской комнаты, спальн...
2 812,52₽ -3.88%
Последнее обновление: 15.03.2022
Последнее обновление: 15.03.2022
Аквариумный фильтр, аквариумный фильтр, аксессуары для домашнего ак...
1 004,68₽ -47%
Последнее обновление: 16.03.2022
Насос для мяча, прыжков, футбола, баскетбола, футбола, волейбола, н...
29,91₽
Последнее обновление: 26.04.2022
Штыревая телескопическая антенна, масштабируемая, 118-136 МГц, 1 м,...
522,50₽
Последнее обновление: 27.03.2022
Женское летнее платье без рукавов в стиле бохо, сексуальное длинное...
758,83₽
Последнее обновление: 05.04.2022
Realme X7 5G смартфон 8 ГБ 128 6,4 дюймов 2400x1080 FHD + безрамочн...
86 289,36₽
Последнее обновление: 14.03.2022
Вакуумные силиконовые массажные банки, семейный массажер для тела, ...
1 071,81₽
Последнее обновление: 06.06.2022
Летнее женское платье с глубоким V-образным вырезом, привлекательно...
2 662,51₽
Последнее обновление: 03.03.2022
Полезная длинная деревянная ручка, скруббер с белой губкой, щетка д...
1 809,12₽
Последнее обновление: 09.03.2022
Двухдиапазонная антенна SMA для KENWOOD TH-D7A, TH-D7E, TH-D72A, TH...
1 964,65₽
Последнее обновление: 07.03.2023
Оригинальные Беспроводные аксессуары для мойки высокого давления JIMMY JW31, многораспылитель для мыльной бутылки, шланг, фильтр, адаптер, соединитель для крана

Оригинальные аксессуары для беспроводной мойки высокого давления JIMMY JW31
























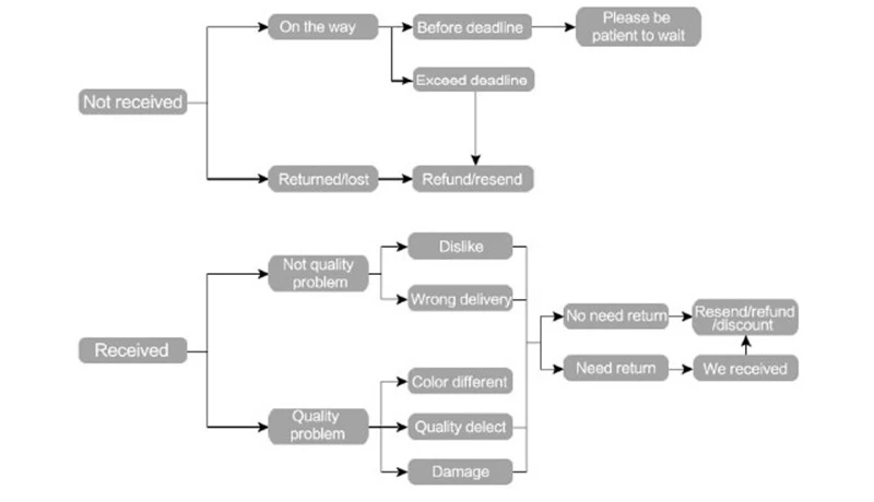
1. Все товары будут дважды проверены и хорошо упакованы перед отправкой. Ltems будет отправлен в течение within3-7 рабочих дней после оплаты заказа клиентами. Поскольку у нас есть тысячи заказов каждый день, нам нужно организовать отправку и заказ одним заказом. Мы отправим вам товары как можно скорее.
2. Мы осуществляем доставку только по подтвержденному адресу заказа. Ваш адрес заказа должен соответствовать вашему адресу доставки.
3. Доставка посылки до места назначения обычно занимает около 30-60 рабочих дней (для отдаленных районов это может занять немного времени). При этом вы можете выбрать DHL экспресс-доставку, чтобы сократить время доставки, если вам нужен заказ срочно.
4. Если вы не получили заказ в течение 60 рабочих дней. Пожалуйста, не стесняйтесь обращаться к нам, прежде чем оставлять отрицательотзывы в, мы сделаем все возможное, чтобы помочь вам решить проблему.

1. Если вы удовлетворены нашими товарами и услугами, пожалуйста, оставьте положительотзывы в и поставьте 5 звезд. И оценить качество товара на 5 звезд. Как только вы покажете нам скриншот 5 звезд, мы предоставим вам скидку на ваш следующий заказ.

2. Если вы не удовлетворены нашими товарами, пожалуйста, свяжитесь с нами, прежде чем оставить отрицательотзывы в или дать подробную оценку. Мы гарантируем, что найдем для вас лучшее решение.

Вопросы еще не задавались...
-
Вес логистики0.800
-
Каждая упаковка1
-
Минимальная единица измерения100000015
-
Название брендаJIMMY
-
Номер моделиJW31
-
Продано Вsell_by_piece
-
ПроисхождениеКитай
-
Размер логистики - высота (см)8
-
Размер логистики - длина (см)14
-
Размер логистики - ширина (см)8
-
Типчасти пылесоса





