Модуль приемопередатчика широкого спектра NiceRF LoRa1262F30 TCXO 2 Вт sx1262, модуль LORA 915 МГц, радиочастотный трансивер
NiceRF Wireless Technology Co., Ltd. - Надежность 100%
Более 397 подписчиков, дата открытия магазина 09.05.2014
- Положительные оценки: 100% (118)
- Соответствие описанию: 100%
- Отвечает на сообщения: 100%
- Скорость отправки: 100%
Последнее обновление: 16.04.2022
LoRa1262F30 2 Вт0.5ppm TCXO температураКомпенсированный кристаллБеспроводной модуль трансивера sx1262 LORA модуль 915 МГц радиочастотный трансивер высокой мощности

2 шт. Lora1262F30 ( 2 Вт 915 МГц Беспроводной RF передний конец LoRa модуль)
2 шт. SW915-WT100 резиновых антенн
2 шт. SMA Соединительный кабель
Если вам нужно 868 МГц, пожалуйста, оставьте нам массаж.

Частотный диапазон: 868/915 МГц
Чувствительность до-148dBm @ Lor
Потребляемая мощность <7 мА
Максимальная выходная мощность: 33dBm(2 Вт) @ 6 в
Скорость передачи данных: 0,6-300 кбит/с @ FSK; 0,018-62,5 кбит/с @ LoRa
Пакетный двигатель до 256 байт с FIFO и CRC
Режим модуляции: Lora TM 、(G)FSK
Промышленный счетчик для чтения
Управление датчиком парковки
Автоматизированная промышленность
Сельскохозяйственный датчик
Умный город
Управление складом
Уличный светильник
Управление логистикой
Экологический датчик
Товары для здоровья
Продукт безопасности
Пульт дистанционного управления
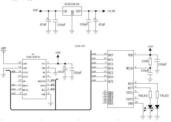
Блок-схема

Параметры
Параметр
Мин.
Тип.
Макс.
Блок
Состояние
Условия эксплуатации
Рабочее напряжение
3
5
6,5
V
Диапазон температур
-40
25
85
℃
Потребление тока
Ток RX
<5
Ма
@ 433 МГц, 490 МГц @ 5 В
<7
Ма
@ 868 МГц, 915 МГц @ 5V
Ток TX
550
600
650
Ма
@ 5V30dBm
800
850
Ма
@ 6V33dBm
Ток сна
<2
МкА
@ 433 МГц, 490 МГц
<5
МкА
@ 868 МГц, 915 МГц
RF параметр
Частотный диапазон
400
433
460
МГц
@ 433 МГц
470
490
510
МГц
@ 490 МГц
848
868
888
МГц
@ 868 МГц
900
915
940
МГц
@ 915 МГц
Скорость передачи данных
1,2
300
Кбит/с
@ FSK
0,018
62,5
Кбит/с
@ LoRa
Выходная мощность
14
31,5
32
ДБм
@ 433 МГц, 490 МГц @ 5 В
3,0
31,5
32
ДБм
@ Управления 5вб @ 868 МГц
6
31,5
32
ДБм
@ Управления 5вб @ 915 МГц
Чувствительность приема
-122
ДБм
@ FSK данных = 1,2 кбит/с Fdev = 50 кГц
-139
ДБм
@ Lora BW = 62,5 KHzSF = 12CR = 4/5

Изображение:

Схема

Определение штифта


Размеры механизма


Наша компания занимается исследованием, разработкой, производством и продажей продуктов IOT (Интернет вещей). Мы посвятили себя поставке хороших радиочастотных модулей, модулей walkie talkie и интегрированных цифровых сенсорных модулей. Между тем, ODM и OEM проекты приветствуются. С более чем для детей 10 лет опыт разработки продукции в РФ и датчики, мы заработали хорошую репутацию среди наших клиентов.



Доставка
1. Товары будут отправлены в течение 3-5 дней после получения полной оплаты.
2. Мы не гарантируем время доставки на все международные поставки из-за различий в сроках таможенного оформления в отдельных странах, что может повлиять на то, как быстро ваш продукт проверяется.
3. Если вы не получили товар в течение 60 рабочих дней (10 недель), пожалуйста, свяжитесь с нами, чтобы изучить чехол.
4. Обратите внимание, что покупатели несут ответственность за все дополнительные таможенные сборы, брокерские сборы, пошлины и налоги на импорт в вашу страну. Эти дополнительные расходы могут быть предъявлены вам к оплате при доставке. Мы не возмещаем стоимость доставки за отклоненные поставки.

Мы можем предоставить EMS, DHL, Fedex, TNT China Register Post Air Mail и т. Д.
* Бесплатная доставка в нашем магазине в основном осуществляется авиапочтой Китая.
* Если вам нужна быстрая доставка, как DHL или другие, вам потребуется дополнительная оплата, пожалуйста, свяжитесь с продавцом, чтобы оценить цену.

С тремя защитой
* Полиэтиленовый пакет для покрытия
* Пузырчатый мешок для защиты
* Наконец, желтая коробка для доставки

1. Мы ценим ваш заказ и делаем все возможное, чтобы служить вам.
2. Мы предлагаем мгновенную политику возврата в течение 7 дней (7 дней после получения товаров).
3. Возвращенный товар должен быть в первоначальном состоянии.
4. Мы можем вернуть Ваши деньги без стоимости доставки.

2. Если у вас есть какие-либо проблемы с нашими товарами или услугами, пожалуйста, не стесняйтесь связаться с нами, прежде чем оставить отрицательный отзывы. Мы сделаем все возможное, чтобы решить любые проблемы и предоставить Вам лучшее обслуживание клиентов.
3. По любым вопросам, пожалуйста, свяжитесь с нами через emai l или через TradeManager.

D) Почему я должен использовать антенны?
Антенна важна для связи. Для этого модуля спиральный сопротивление составляет 50 Ом. У нас есть много видов антенн для выбора клиента, пожалуйста, свяжитесь с соответствующим инженером по продажам для помощи или найдите антенну на нашем веб-сайте.
Е) какой тип платы USB моста я должен использовать?
Usb-мост полезен клиентам для настройки параметров и просто для тестирования связи с ПК.
-
CompatibleHandheld Player, Game Console, Kinect, PlayStation Move
-
Data transfer rate0.018-62.5 Kbps
-
Frequency915mhz
-
Maximum output power33dBm(2w)@6V
-
Packet engine up to256 bytes with FIFO and CRC
-
Receive power consumption< 7 mA
-
Sensitivity-148dBm @Lora
-
Sleep current<5uA
-
Working voltage3.0-6.5 V
-
Вес логистики0.200
-
Каждая упаковка2
-
Минимальная единица измерения100000015
-
Название брендаG-NiceRF
-
Номер модели2PCS Lora1262F30 915mhz
-
Продано Вsell_by_lot
-
ПроисхождениеКитай
-
Размер логистики - высота (см)9
-
Размер логистики - длина (см)13
-
Размер логистики - ширина (см)8
-
Совместимая марка/модельНет





