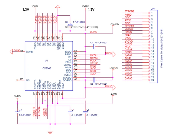
Камера OV2640
OV2640-это 1/4 дюймовый CMOS UXGA (1632*1232) Датчик изображения. Небольшой размер датчика и низкое рабочее напряжение обеспечивают все возможности одной камеры UXGA и процессора изображения. С помощью шины SCCB он может выводить 2,8-битные данные изображения различных разрешений, таких как Полнокадровый, дополнительный образец, масштабирование и окошко. Изображение UXGA этого продукта может достигать 15 кадров в секунду (до 30 кадров для SVGA и 60 кадров для CIF). Пользователи имеют полный контроль над качеством изображения, форматом данных и передачей. Все функции обработки изображений, включая гамма-кривую, баланс белого, контрастность, chroma и т. д., могут быть запрограммированы через интерфейс SCCB. Датчик изображения OmmiVision s использует уникальную сенсорную технологию для улучшения качества изображения и уменьшения четкости и стабильности цветных изображений за счет уменьшения или устранения оптических или электронных дефектов, таких как фиксированный шум рисунка, размазывание и плавающий.
Параметры:
Этот модуль камеры приводит только к некоторым контактам чипа датчика пакета CSP и оптическому объективу. Без встроенных периферийных компонентов его необходимо спроектировать самостоятельно.
ESP32-S
ESP32-S-это универсальный модуль микроконтроллера Wi-Fi-BT-BLE, который является мощным и универсальным и может использоваться в сенсорных сетях с низким энергопотреблением и выполнять такие сложные задачи, как кодирование голоса, потоковая передача звука и декодирование MP3.
Ядро этого модуля-чип ESP32, который является масштабируемым и адаптивным. Оба ядра процессора могут управляться Индивидуально или включаться. Тактовую частоту можно регулировать от 80 МГц до 240 мгц. Пользователь может отключить ЦП и использовать маломощный сопроцессор для постоянного мониторинга изменения состояния периферийного устройства или же некоторые аналоги превышают порог. ESP32 также объединяет широкий спектр периферийных устройств, включая емкостные сенсорные датчики, датчики Холла, усилители с низким уровнем шума, интерфейсы SD-карт, Интерфейсы Ethernet, высокоскоростные SDIO/SPI, UART, I2S и I2C.
Характеристики продукта:
В основном чипе используется маломощный двухъядерный 32-битный ЦП с частотой до 240 МГц и вычислительной мощностью до 600 Дмитрий/с.
32 Мбит SPI Flash по умолчанию, КБ SRAM
Поддержка режима SoftAP и станции
Ультрамаленький 802.11b/G/N Wi-Fi + BT/BLE модуль SoC
Поддержка UART/SPI/I2C/I2S/PWM/ADC/DAC и т. д.
Поддержка обновления прошивки (FOTA)
Антенна поддерживает бортовую антенну или выход блока IPEX
Спецификация продукта:
Общее IO: 22
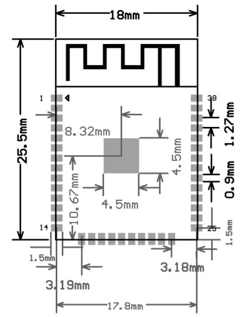
Посылка: SMD-38
Вспышка SPI: 32 Мбит по умолчанию
Интерфейс поддержки: sd-карта, UART/SPI/SDIO/I2C/PWM/I2S/IR/GPIO/емкостный сенсорный датчик/ADC/DAC
Аудио: CVSD и SBC аудио
Скорость последовательного порта: по умолчанию 115200 бит/с
Встроенные часы: кристалл 40 МГц
Форма Антенны: встроенная антенна PCB и крепление антенны IPEX
Напряжение: 2,7-3,6 В (рекомендуется: 3,3 В)
Рабочий ток: в среднем 80 мА
Ток питания: минимум 500 мА



ESP-32CAM + OV2640
ESP-32CAM может широко использоваться в различных приложениях IoT. Подходит для домашних умных устройств, промышленного беспроводного управления, беспроводного мониторинга, беспроводной идентификации QR, сигналов беспроводной системы позиционирования и других приложений IoT. Это идеальное решение для приложений IoT.
ESP-32CAM упакован в DIP и может быть непосредственно подключен к объединительной плате для быстрого производства. Он предоставляет клиентам высоконадежный метод подключения и удобен для использования в различных аппаратных терминалах IoT.
Характеристики:
Ультрамаленький 802.11b/G/N Wi-Fi + BT/BLE модуль SoC
Маломощный двухъядерный 32-разрядный процессор для прикладных процессоров
До 240 МГц, до 600 Дмитрий
Встроенный 520 КБ SRAM, внешний 4M PSRAM
Поддерживает такие интерфейсы, как UART/SPI/I2C/PWM/ADC/DAC
Поддержка камер OV2640 и OV7670 со встроенной вспышкой
Поддержка загрузки изображения Wi-Fi
Поддержка TF-карты
Поддержка нескольких режимов сна
Встроенные Lwip и FreeRTOS
Поддержка режима работы STA/AP/STA + AP
Поддержка Smart Config/AirKiss распределительная сеть в один клик
Поддержка последовательного локального обновления и удаленного обновления прошивки (FOTA)
Характеристики Товара:
Описание контакта: