Особенности набора:
А. Используйте специальную красную цифровую трубку для часов 0,44 дюйма, обычную отрицательную цифровую трубку
Б. Печатная плата толщиной 1,6 мм изготовлена из листа военного класса FR-4
C. Не много компонентов, простая установка, высокий процент успеха, не отладка
Д. Точное время в пути, а диапазон погрешности во времени в пути составляет около 3 секунд в месяц.
Инструкции
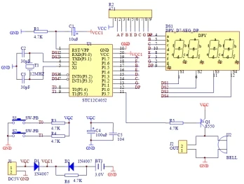
Примечание по сборке:
Были введены процедуры тестирования SCM, прямой сварной шов разъема микросхемы, вы можете подключиться к сборке, когда есть несколько вещей, чтобы отметить полярность, например: электролитические конденсаторы, исключение, зуммер, светодиодный ные и выпрямительные диоды, чтобы избежать неправильной загрузки Будьте осторожны, чтобы не паять сварные соединения, схема установки сзади и схема.
Источник питания: DC3.7V-5.5V
Способ настройки: часы с дисплеем питания по умолчанию: 12:00 Средний два часа не мигают; Часы в состоянии, клавиши S2 (отображение длинных ярких средних и двух часов по умолчанию 12:00) двухсторонняя регулировка и настройки переключателя второй коррекции будильника и часов (отображение по умолчанию 06 00 промежуточных точек off) функция обратного отсчета (Дисплей по умолчанию немного яркий и выше 00'00) функция секундомера (дисплей по умолчанию горит немного ниже 00,00) функция счетчика (дисплей по умолчанию 00 00 промежуточных точек не светится) вся точка переключения между наконечниками настроек/коррекцией скорости и/часами в состоянии часов, Только как кнопка S1 для остановки кнопки будильника, сигнал тревоги зазвучал, он не хотел нажимать кнопку S1.
1. Настройка часов, настройки второй коррекции: в состоянии часов нажмите S2, войдите в настройки, нажмите кнопку, сначала мигнет цифровая трубка S1 на десять часов, нажмите S2 plus one, установите десять часов, а затем нажмите S1, чтобы изменить мерцание на второй цифровой трубке, Измените настройки часовых цифр, нажмите кнопку S2, чтобы немного установить часы, завершено изменение минуты, нажмите S1 во вторую коррекцию, нажмите S2 очистит секунды, непосредственно напротив нажатия S1 снова очищается и возвращается к дисплею часов. Настройка
2. Двухсторонняя регулировка и настройки переключателя будильника: в состоянии часов дважды нажмите S2, чтобы войти в настройки, нажмите S1, всегда настроен Первый канал, первые настройки будут мигать цифровыми часами десять, нажмите S2 plus one, настройте десять часов, В соответствии с S1 сдвигается на вторую цифровую трубку мерцания, немного Измените часы, нажмите кнопку S2 bit set хороший час, минутные изменения по завершении, нажмите S1, чтобы первым перейти к настройкам выключателя сигнализации, Затем нажмите переключатель S2, чтобы не вызвать зуммер и сигнал тревоги от имени этой дороги, эта дорога от имени зуммера не выключает сигнал тревоги, нажмите S1, чтобы определить настройки Первого канала тревоги, И вводит настройки сигнализации второго канала, устанавливает так же. Набор.
3. Настройки функции обратного отсчета: небольшое состояние часов, нажмите три раза S2, чтобы войти в настройки, нажмите кнопку, сначала мигнет цифровая трубка S1 на десять часов, нажмите S2 plus one, установите десять часов, затем S1 переключится на цифровую мигающую секундную цифру, измените настройки часовой цифры, Нажмите кнопку S2 bit set hours, minute Change After Complete, обратный отсчет нажмите S1, чтобы определить заданное значение. Нажмите еще раз, чтобы запустить обратный отсчет S1, затем остановился, нажмите кнопку S2, чтобы отсчет ответа начался в состоянии, в режиме обратного отсчета для паузы нажмите S2, чтобы напрямую вернуться на дисплей часов, настроен.
4. Настройка функции секундомера: в режиме часов нажмите S2 четыре раза, посчитайте настройки, нажмите S1, чтобы подтвердить использование секундомера, нажмите S1 запустить секундомер, нажмите S1 пауза, запустите Секундомер в состоянии секундомера, маленькое нажатие S2 очистится в режиме паузы, нажмите S2 непосредственно на дисплей часов.
5. Настройки функции счетчика: в состоянии часов нажмите S2, чтобы войти в настройки пять раз, затем обязательно используйте счетчики S1, счетчик S2 увеличивается на один, постоянное нажатие S2 может записывать нажатие клавиш, нажмите S1 возвращает на дисплей часов.
6. Настройка всей точки: в режиме часов нажмите S2 шесть раз, чтобы войти в настройки, нажмите запросы подтверждения S1, чтобы установить всю точку, светодиодный мигнет последним, последнее нажатие S2 между 0 и 1 точкой переключения 1 представляет собой подсказку 7-22 часов, 0 без подсказки, Предполагая, что вся точка о зуммере, нажмите S1, чтобы подтвердить настройку, и вернитесь на дисплей часов.
7. Настройка функции коррекции скорости часов: в режиме часов нажмите S2 семь раз, войдите в настройки, нажмите S1, чтобы подтвердить настройку светодиодный мигнет последним, последний на S2 plus one, между 0 и 9 циклами, цифровой, чем больше, тем быстрее часы, Нажмите S1, чтобы подтвердить настройку и вернуться к отображению часов. Набор.
Список:
Имя
Спецификация
Количество
Серийный номер
Сопротивление 0,25 Вт
4,7 K
5
R1.R3-R6
Исключение
470*9
1
R2
Электролитический конденсатор
10 мкФ
1
C1
100 мкФ
1
C4
Керамический конденсатор
30p
2
C2, C3
104
1
C5
Диод
IN4007
2
D1, D2
Трубка Nixie
0,4"
1
DS1
Кварцевый генератор
12HMz
1
T1
Переключатель
6*6
2
S1, S2
Audion
8550
1
Q1
Синглчип
STC12C2052
1
V1
Разъем
DIP20
1
Зуммер
5В
1
V2
Терминал
KF126-2P
1
J1
Схема
1
Schem
