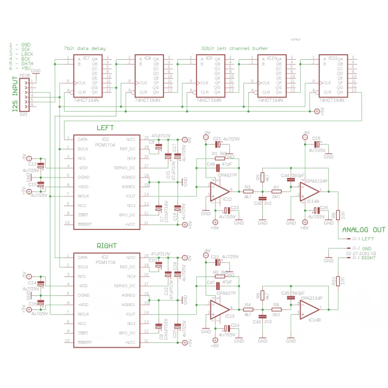
Плата декодера Lusya DACI2S, декодер с правой поддержкой форматов для итальянского XMOS G12-007
1 981,98₽
В наличии!
LusyaTechnology Store - Надежность 94.25%
Более 9296 подписчиков, дата открытия магазина 18.03.2011
- Положительные оценки: 95% (1709)
- Соответствие описанию: 94%
- Отвечает на сообщения: 94%
- Скорость отправки: 94%
Последнее обновление: 19.05.2022
















