Описание:
Форма около 12 мм * 12 мм, внешняя сторона рабочее напряжение 2v-5v, таймер, может быть установлен на минимум максимум до 2 секунд 1000 часов, как показано в приведенной ниже таблице Описание
Функции и дизайн
1. Цепь в соответствии с претензией подключена и установите хорошее сопротивление времени и напряжение питания;
2. До того, как мощность не триггера будет высокой;
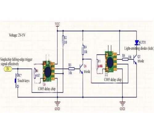
3. Триггер терминал "падение" триггер эффективен немедленно
После того, как выходной терминал пускового механизма загорится одновременно, запускайте цепь таймера;
4. Установите время таймера для восстановления после того, как выходной терминал высок, подождите, пока следующий триггер "falling";
5. Чип не повторяется, что означает, что
Продолжить пуск в период после того, как чип триггера выдает низко, если триггер недействителен;
6. Конец триггера "падающий" относится к мгновенному изменению от высокого уровня до низкого уровня;
7. Общая информация относится к VCC высокого напряжения, низкая означает 0-0,3 v или GND,
При условии, что они отвечают требованиям уровня;
8. Пусковой терминал может быть подключен к сенсорному переключателю или микроконтроллеру IO порт или
Другие цифровые схемы имеют "падение" может эффективно запускать;
9. Триггер может быть спроектирован для питания, только для запуска короткого замыкания на землю, питание срабатывает,
Время восстановления после выхода на высокий уровень, ожидание следующего
Спусковой механизм с падающими краями.
Особенности чипа:
1. Использование низкомощной технологии CMOS, без свинца и экологически чистой.
2. Прямой светодиодный индикатор
(Пожалуйста, добавьте ограничительный резистор тока), Выходная высота может нажимать транзистор (пожалуйста, добавьте ограничительный резистор тока).
3. Доступные время регулировки сопротивления, есть 8 * N (N = 0.1.2.3) раз выбор времени,
Время можно отрегулировать от 2s-1000h.
4. Опциональный триггер времени и запуск прерывания заземления электрического таймера.
5. Выход в режиме ожидания высокий, триггер падающих кромок, выход пост-триггера низкий, после задержки восстановления высокий.
Посылка включает в себя:
5 шт. * Многофункциональная Задержка запуска чип синхронизации Mudule таймер IC синхронизации 2s - 1000h
P1 короткое замыкание (два небольших блока короткого замыкания) Время синхронизации равно времени в измерителе сопротивления, умноженное на 8 раз
P2 короткое замыкание (два небольших блока короткого замыкания) Время синхронизации равно времени в измерителе сопротивления, умноженное на 64 раза
P1, P2 короткое замыкание одновременно (два небольших блока короткого замыкания) Время синхронизации равно времени в измерителе сопротивления, умноженное на 512 раз