1. Описание:
Тиристорный модуль полностью изолирован от входных и выходных оптопары и может использоваться безопасно, когда слабый ток полностью изолирован.
Он использует выход порта ввода/вывода от MCU для регулировки рабочего цикла для изменения напряжения переменного тока 220 В для достижения регулировки скорости затемнения и т. д.
2. Особенности:
1>. Режим нескольких приложений;
2>. Оптопара изолированный выход;
3>. Поддержка управления ШИМ;
4>. Низкое энергопотребление;
5>. Маленький размер;
3. Параметры:
1>. Название продукта: AC 220V контрольный тиристорный модуль изоляции
2>. Номер товара: YYAC-3S
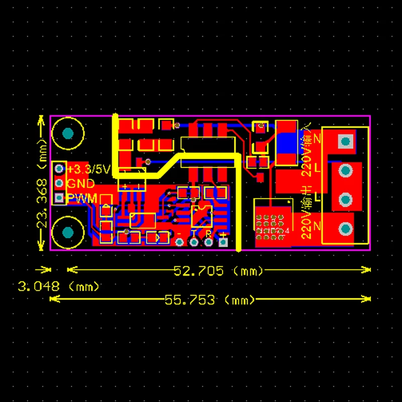
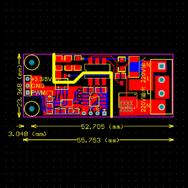
3>. Управление Напряжение: DC 3,3 V-5,0 V
4>. Рабочее напряжение нагрузки: 220 В переменного тока
5>. Выходная нагрузка: 220 В переменного тока
6>. Ток нагрузки: 3A (макс.)
7>. Частота управления ШИМ: 1 Гц ~ 500 Гц
8>. Рабочий цикл: 0 ~ 100%
9>. Диапазон рабочих температур:-40 ° ~ 85 °
10>. Диапазон рабочей влажности: 0%-95% относительной влажности
11>. Размер: 56*24*21 мм
4. Функция:
1>. Модулятор светильник: изменение напряжения лампы для регулировки яркости лампы путем регулировки ШИМ.
2>. Регулятор: измените рабочий цикл, чтобы изменить напряжение.
3>. Термостаты: изменение температуры с помощью регулятора напряжения или охладителя.
4>. Регулирование скорости двигателя: изменение напряжения двигателя.
5>. Пример: модуль будет выводить 0 В-это входной сигнал низкого уровня 0 В от PWM; Модуль будет выпускать 220 В-входной сигнал высокого уровня 5 В от PWM.
5. Основной код ключа:
Например, контроль яркости лампы:
В то время как (1)
{
ШИМ + +;
Если (PWM = PWM_set) P1 ^ 0 = 0; /чем больше PWM_set, тем ярче светильник
Если (ШИМ> = 10) {P1 ^ 0 = 1; ШИМ = 0; }
}
6. Использование шагов:
1>. Напишите полный код в соответствии с MCU, таким как Arduino,Raspberry Pi,AVR,ARM,STM32 и так далее.
2>. Подключите блок питания 3,3 V ~ 5V для модуля.
3>. Подключите рабочее напряжение нагрузки в 'N' и 'L'.
4>. Подключите нагрузку, такую как лампа или двигатель.
5>. Подключите MCU для получения PWM сигнала.
6>. Включите питание для модуля и используйте модуль.
7. Примечание:
1>. Пожалуйста, подключите нагрузку перед настройкой PWM;
2>. Также можно использовать генератор сигналов для управления модулем, но он должен отвечать требованиям частоты;
3>. Провод не может быть изменен. В противном случае модуль будет поврежден.
8. Применение:
1>. Игрушка
2>. Интеллектуальное управление роботом
3>. Умный автомобиль
4>. Механическое управление
5>. Регулировка яркости лампы
6>. Контроль скорости двигателя
7>. Регулировка диапазона напряжения