Электрический паяльник JCD, 110 В, 220 В, 60 Вт, вилка для СШАЕСВеликобритании, паяльник с регулируемой температурой 908, с качественной подставкой для паяльника
JCD Official Store - Надежность 94.25%
Более 395317 подписчиков, дата открытия магазина 05.02.2018
- Положительные оценки: 95% (10137)
- Соответствие описанию: 94%
- Отвечает на сообщения: 94%
- Скорость отправки: 94%
Последнее обновление: 03.09.2024
Отзывы покупателей
Страна: RU Color: Blue Plug Type: EU Power: 220V 60W Доставка: Saver Shipping 16.12.2020
Паяльник пришёл в Хабаровск за 22 дня. Отслеживания особо не было - склад в Китае, затем моё почтовое отделение. Паяльником я пользовался мало, но пока он работает. На фото только что полученного паяльника и фото после первого использования.
V***y
Страна: RU Color: Blue Plug Type: EU Power: 220V 60W Доставка: Saver Shipping 20.12.2020
В общем и целом паяльник стоит своих денег, из нормальных паяльников, которыми уже можно нормально паять это самая дешёвая модель. Встроенный регулятор напряжения работает нормаль, Разбирается весь паяльник за одну минуту, очень удобно (фото 2). Если интересны мои самоделки и ремонты, заходите на мои каналы на Ютуб это "ua3yhg" на Яндекс Дзен это "РАДИОЛЮБИТЕЛЬ" обязательно большими буквами. Велком!!!!! 73!!!
A***v
Страна: RU Color: Blue Plug Type: EU Power: 220V 60W Доставка: Saver Shipping 05.09.2020
увидел акцию и ещё купоны итого 49р за паяльник. эта модель отличается от модели купленной три года назад уже смд детали. потребление соответствует описанию 60ватт, когда нагревается 25 ватт. но можно поменять резистор r2 на вот не помню какие номинал. мощность уменьшается и жало не горит.
P***v
Страна: RU Color: Blue Plug Type: US Power: 220V 60W Доставка: Saver Shipping 01.12.2020
Брал с 2$ купоном продавца за 122 р. За эти деньги отличный вариант. Не верьте шкале регулировки. На минимальной температуре греется до 270°С. Кого это не устраивает, то можете переделать схему. В интернете информация на эту тему есть
V***o
Страна: UA Color: Blue Plug Type: EU Power: 220V 60W Доставка: Saver Shipping 07.09.2020
Продавец надёжный товарищ. Отправлено и доставлено быстро. Трек отслеживался на всём пути. Упаковано достаточно хорошо для подобных товаров. Буду рад заказать снова в этом магазине. Продавцу большое спасибо и успехов в работе магазина.
G***a
Страна: UA Color: Blue Plug Type: EU Power: 220V 60W Доставка: Saver Shipping 11.12.2020
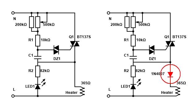
Пришел быстро. Классический синий паяльник с классическим дефектом в конструкции, который требует некоторых модификаций, если ваше напряжение сети составляет 230 В. Настоящий керамический нагреватель (см. Фото 5), диаметр 4 мм. Сопротивление нагревателю составляет всего 365 Ом и имеет мощность P = uм²/R = 110 м²/365 = 33 Вт при 110 В и 230 м²/365 = 144 Вт при 230 в! Схема управления является классическим диммером (фото 3, слева). Я добавляю 1N4007 диод в серии с нагревателем (фото 3, справа, Фото 4). Так что теперь нагреватель работает только в течение полупериода и не перегревается. Ручка управления маленькая и Утопленная, это хорошо (не легко поворачивать случайно). Держатель наконечника может держать наконечники диаметром 5,7-7 мм. Длина шнура 120 см, жесткая. В целом хороший дешевый паяльник. Я рекомендую этот товар, и я рекомендую этого продавца.
W***v
Страна: RU Color: Blue Plug Type: us Power: 220V 60W Доставка: Saver Shipping 27.12.2020
Товаром доволен. Особенно порадовал продавец, т.к заказывал вилку стандарта как в Америке(самый дешёвый 309руб), а прислали наш стандарт.
E***a
Страна: RU Color: Blue Plug Type: EU Power: 220V 60W Доставка: Saver Shipping 17.12.2020
Доставили за 35 дней, на сколько хватит - время покажет.
I***v
Страна: RU Color: Blue Plug Type: US Power: 220V 60W Доставка: Saver Shipping 17.12.2020
Паяльник хороший,для бытовых нужд сойдет.Брал такой раньше,перепаял резистор и пользуюсь,в инете полно инфы.Этот взял про запас из-за цены.
O***r
Страна: RU Color: Blue Plug Type: EU Power: 220V 60W Доставка: Saver Shipping 23.12.2020
Очень быстрая доставка. Отличный паяльник, нагревается быстро. Огромнейшее спасибо продавцу.
V***y
Страна: RU Color: Blue Plug Type: EU Power: 220V 60W Доставка: Saver Shipping 08.09.2020
Хороший паяльник. Медные жала отдельно покупать. Доставка почти 3 недели. Трек отслеживается. Рекомендую.
V***v
Страна: UA Color: Blue Plug Type: EU Power: 220V 60W Доставка: Saver Shipping 24.12.2020
Отправка на 3 день, доставка - 3 недели через Aliexpress Saver Shipping, отслеживание по всему пути. Что касается паяльника, ожидаемо перегревается, но в сети достаточно инструкций по переделке, например впаивание диода 4007 последовательно нагревателю, или перерасчет резистивного делителя в цепи управления симистором, например замена резисторов 10кОм и 560кОм на 100кОм и 330кОм соответственно. Жала 900 серии, их на Али полно, только у них разброс по внутреннему диаметру 4-4,2мм, поэтому может понадобиться прокладка фольги в зазор для нормального теплового контакта с нагревателем. Учитывая цену $1,74 с купоном продавца на распродаже, отличная покупка, продавцу 5 звезд.
T***i
Страна: PL Color: Blue Plug Type: EU Power: 220V 60W Доставка: Yanwen Economic Air Mail 15.09.2020
Товар соответствует описанию и фотографиям продавца. Все в порядке. Доставка довольно длинная, но товар прибыл, поэтому никаких проблем. Версия со светодиодами. Наконечники стрел выглядят хорошо.
A***o
Страна: RU Color: Blue Plug Type: EU Power: 220V 60W Доставка: Saver Shipping 30.10.2020
Товар получен, качеством доволен. Спасибо продавцу!
V***v
Страна: RU Color: Blue Plug Type: EU Power: 220V 60W Доставка: Saver Shipping 10.11.2020
Маленький, аккуратный, регулятор размером с кнопку, сам размером 20 см. Пока не проверил.
A***.
Страна: RU Color: Blue Plug Type: EU Power: 220V 60W Доставка: Saver Shipping 09.09.2020
супер быстрая доставка 10 дней, это рекорд !!!! Паяльник отличный, спасибо продавцу,реально не ожидал, продавец 5 stars.
D***a
Страна: RU Color: Blue Plug Type: EU Power: 220V 60W Доставка: Saver Shipping 17.09.2020
классный паяльник. паял на 350 градусах: нагрев за минуту, паяет изумительно. на 450 даже не пробовал.
J***c
Страна: RU Color: Blue Plug Type: EU Power: 220V 60W Доставка: Saver Shipping 07.09.2020
доставка в Москву 16 дней! восхитительно! браво . А качество паяльника нормальное . обычный паяльник . сменить жало с стального на нормальное медное и можно паять на 250 по шкале в реальности 290+- так что температуры хватает с запасом по мощности точно
A***v
Страна: RU Color: Blue Plug Type: EU Power: 220V 60W Доставка: Saver Shipping 05.09.2020
хороший паяльник быстро нагревается, и доставка быстрая
A***v
Страна: RU Color: Blue Plug Type: EU Power: 220V 60W Доставка: Saver Shipping 04.12.2020
Хороший паяльник. Это второй в запас по скидке али взял.
P***v
Страна: RU Color: Blue Plug Type: EU Power: 220V 60W Доставка: Saver Shipping 16.10.2020
Все хорошо. Доставка быстрая, получил через 10 дней.
V***v
Страна: RU Color: Blue Plug Type: EU Power: 220V 60W Доставка: Saver Shipping 19.11.2020
Работает нормально, шнур мягкий, длина 1,2м., доставка 8 дней
V***V
Страна: RU Color: Blue Plug Type: EU Power: 220V 60W Доставка: Saver Shipping 20.09.2020
Уже третий раз заказываю паяльник. Быстро и качественно!!! Продавцу спасибо. РЕКОМЕНДУЮ!!!
G***v
Страна: RU Color: Blue Plug Type: EU Power: 220V 60W Доставка: Saver Shipping 06.11.2020
быстро отправлено и быстро пришло греет нормально буду пробовать в работе'жалею что не заказал и жала 555!!
D***U
Страна: RU Color: Blue Plug Type: EU Power: 220V 60W Доставка: Saver Shipping 28.11.2020
Заказ дошёл быстро! Упакован в воздушно-пузырчатую плёнку. Качество паяльника хорошее. На рукоятке прорезиненная накладка, чтоб не скользил. Разоревается быстро от 1-2мин. Имеется индикатор питания и регулировка температуры нагрева. Несмотря на внешнюю простоту, сделан качественно. Хорошая покупка, всем рекомендую.
G***r
Страна: RU Color: Blue Plug Type: EU Power: 220V 60W Доставка: Saver Shipping 25.11.2020
Простой, недорогой и в меру надёжный. Покупал такой год назад в местном магазине для небольших паяльных дел самое то (сломал). Покупаю не первый тут -100% надёжно. Продавцу Спасибо, Всех Благ. Всем Удачи и Здоровья.
V***v
Страна: RU Color: Blue Plug Type: EU Power: 220V 60W Доставка: Saver Shipping 01.12.2020
Пришло всё быстро.. Всё целое... Пока не проверял.. Продавца рекомендую..
A***k
Страна: RU Color: Blue Plug Type: EU Power: 220V 60W Доставка: Saver Shipping 26.11.2020
Маленький удобный паяльник. Доставка 2 недели до Иркутска
I***n
Страна: RU Color: Blue Plug Type: EU Power: 220V 60W Доставка: Saver Shipping 28.11.2020
доставка достаточно быстрая, паяльник исправен, все гуд
G***y
Страна: RU Color: Blue Plug Type: EU Power: 220V 60W Доставка: Saver Shipping 15.09.2020
продавец молодец очень быстро оформил заказ, очень быстро доставили , рекомендую продавца всем.
V***w
Страна: RU Color: Blue Plug Type: EU Power: 220V 60W Доставка: Saver Shipping 03.11.2020
доставка быстрая. нагрев даже на минимуме быстрый. удобный.
D***v
Страна: RU Color: Blue Plug Type: EU Power: 220V 60W Доставка: Saver Shipping 09.11.2020
всем известный "синий паяльник". Чего еще про него писать, пришел быстро в пакетике. Все целое, работает
V***v
Страна: RU Color: Blue Plug Type: US Power: 220V 60W Доставка: Saver Shipping 08.12.2020
Всё отлично работает, включил греет! посмотрим на сколько хватит! :-)
D***n
Страна: RU Color: Blue Plug Type: EU Power: 220V 60W Доставка: Saver Shipping 12.09.2020
Работает. В оригинале паять, конечно, невозможно - шпарит пипец. Упомянутый резистор (10 кОм) заменил на 110 кОм - теперь работает более адекватно в нижней части регулировки температуры, но если стоит без пайки включенный всё равно нагревается дальше. Своих денег стоит, но не больше.
V***v
Страна: RU Color: Blue Plug Type: us Power: 220V 60W Доставка: Saver Shipping 26.12.2020
ВСЁ ОЧЕНЬ ХОРОШО ПРОДАВЕЦ МОЛОДЕЦ.
R***r
Страна: RU Color: Blue Plug Type: EU Power: 220V 60W Доставка: Saver Shipping 07.12.2020
все быстро , с продавцом не общался. греется быстро. есть регулятор температуры и световой индикатор работы паяльника
T***e
Страна: RU Color: Blue Plug Type: US Power: 220V 60W Доставка: Saver Shipping 17.12.2020
Брать!
B***t
Страна: RU Color: Blue Plug Type: EU Power: 220V 60W Доставка: Saver Shipping 26.12.2020
всё супер и очень быстро . спасибо !!!
Покупатель
Страна: RU Color: Blue Plug Type: EU Power: 220V 60W Доставка: Saver Shipping 23.12.2020
Продавцу большое спасибо! Все как в описании!
P***O
Страна: RU Color: Blue Plug Type: EU Power: 220V 60W Доставка: Saver Shipping 05.01.2021
всё отлично, рекомендую.
V***n
Страна: RU Color: Blue Plug Type: EU Power: 220V 60W Доставка: Saver Shipping 03.12.2020
включил работает, нагрелся быстро,
I***n
Страна: RU Color: Blue Plug Type: EU Power: 220V 60W Доставка: Saver Shipping 25.10.2020
Как всегда доставка быстро. Товар качественный.
M***v
Страна: RU Color: Blue Plug Type: EU Power: 220V 60W Доставка: Saver Shipping 08.11.2020
28 дней в дороге. Спасибо!
A***a
Страна: RU Color: Blue Plug Type: EU Power: 220V 60W Доставка: Saver Shipping 26.11.2020
Отличный продавец. Паяльник работает. Спасибо.
L***o
Страна: RU Color: Blue Plug Type: EU Power: 220V 60W Доставка: Saver Shipping 11.12.2020
доставка быстрая, греется, за 100 рублей отлично
D***v
Страна: RU Color: Blue Plug Type: EU Power: 220V 60W Доставка: Saver Shipping 30.11.2020
За свои деньги - отличный паяльник.
U***
Страна: RU Color: Blue Plug Type: us Power: 220V 60W Доставка: Saver Shipping 05.01.2021
Все отлично!!!
I***P
Страна: RU Color: Blue Plug Type: EU Power: 220V 60W Доставка: Saver Shipping 15.11.2020
Хороший паяльник. Доставка 2,5 недели.
A***a
Страна: RU Color: Blue Plug Type: EU Power: 220V 60W Доставка: Saver Shipping 27.11.2020
хороший вроде пояльник. сегодня поял и все споял.
R***r
Страна: RU Color: Blue Plug Type: EU Power: 220V 60W Доставка: Saver Shipping 18.11.2020
Хороший паяльник если сравнивать чем я раньше паял
E***e
Страна: RU Color: Blue Plug Type: EU Power: 220V 60W Доставка: Saver Shipping 01.12.2020
Меня этот паяльник очень порадовал
A***v
Страна: RU Color: Blue Plug Type: EU Power: 220V 60W Доставка: Standard Shipping 24.01.2021
нормально
I***v
Страна: RU Color: Blue Plug Type: EU Power: 220V 60W Доставка: Saver Shipping 11.12.2020
Норм паяльник!
I***v
Страна: RU Color: Blue Plug Type: EU Power: 220V 60W Доставка: Saver Shipping 07.09.2020
все супер!!!
N***v
Страна: RU Color: Blue Plug Type: EU Power: 220V 60W Доставка: Saver Shipping 12.12.2020
Греется очень быстро
V***h
Страна: RU Color: Blue Plug Type: US Power: 220V 60W Доставка: Saver Shipping 08.12.2020
В принципе покупкой я доволен, цена качество. Продавцу спасибо за отзывчивость, я заказывал за 115₽ поэтому мне грех жаловаться, не заметил, в описании товара было 110v USA вилка. Попросил продавца выслать 220v с EUвилкой, и с другими заказами для скорости. И всё это он выполнил, за что огромное спасибо!!! Пришло быстро и 220v 60w, типо. К сожалению на этом мой восторг закончился, чтобы не пачкать новое жало решил поставить то, которым пользовался и включил в розетку, на минемалке по шкале на паяльнике 200, он за минуту начал жарить явно не 200, а как минимум 500, краска на жале которая до этого выдерживала по 350 градусов начала пузыриться, я чуть не спалил жало. Видимо начинка всё таки рассчитана на 110v. Посмотрев разные видео по доработке этого паяльника, поменял сопротивление с 10кОм, на 56кОм, жало перестало гореть, но температура всё равно высокая 380-410 градусов, паять всё равно тяжело, канифоль испаряется и обугливается. Почитав отзывы, понял, что кому как повезёт.
M***v
Страна: RU Color: Blue Plug Type: US Power: 220V 60W Доставка: Saver Shipping 14.12.2020
Все ок, хороший паяльник.
V***h
Страна: RU Color: Blue Plug Type: EU Power: 220V 60W Доставка: Saver Shipping 06.09.2020
ALL GOOD
S***n
Страна: RU Color: Blue Plug Type: US Power: 220V 60W Доставка: Saver Shipping 06.12.2020
Работает
















