Камера HC300M для охоты, GSM 12MP 1080P, фотоловушка с ночным видением, инфракрасная камера для охоты, охоты, скаутинга
Shop4654069 Store - Надежность 79.75%
Более 54 подписчиков, дата открытия магазина 14.11.2018
- Положительные оценки: 83% (38)
- Соответствие описанию: 82%
- Отвечает на сообщения: 78%
- Скорость отправки: 76%
Последнее обновление: 04.04.2022
Описание:
Эта камера, цифровая камера с функцией MMS, работает автоматически. Он может быть срабатывает сразу любым движением человека (или животных) в определенном регионе заинтересованного (ROI) контролируется высокочувствительным пассивным инфракрасным (PIR) датчиком движения, И затем автоматически фиксирует изображения высокого качества (до 12 м пикселей) или записывает видео 1080p HD (WVGA или QVGA).
Поддерживаемые языки: английский/испанский/русский/итальянский/французский/немецкий/Датский/голландский/польский/Португальский/Шведский/Финский;
Отправка изображения через 2G GSM MMS или GPRS;
Сценарий применения: охота; Грабитель фермы; Мониторинг дикой природы; Домашняя безопасность.
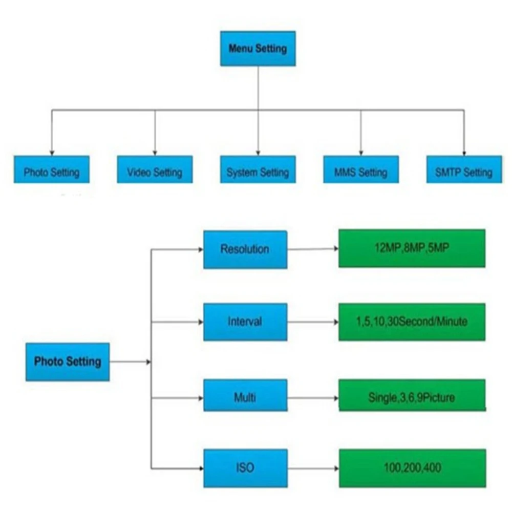
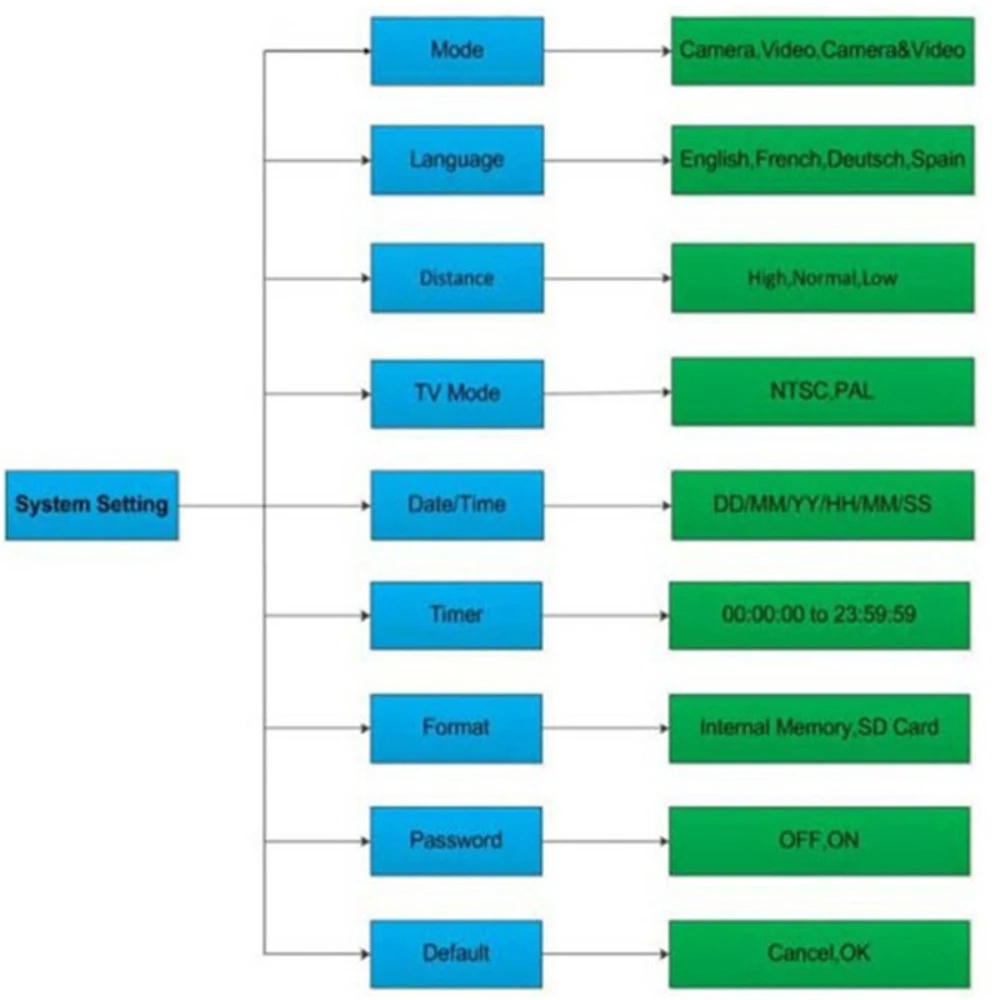
Датчик изображения12MP/8mp5mp Цвет CMOSОбъективF/NO = 3,0 FOV (поле зрения) = 60 °Фильтр, отсекающий ИК-вспышка65 футов/20 мУправление Дисплей2 дюйма ЖК-дисплейСлот для карт памятиПолная карта памяти от 8 Мб до 32 ГбИзображение Разрешение12MP = 4032x30248 Мп = 3264 × 24485MP = 2560 × 1920
Видео Разрешение1080P (25 кадров в секунду),720P (25 кадров в секунду),VGA(30 кадров в секунду)PIR СенсорМульти зоныЧувствительность PIRРегулируемый (Высокий/Нормальный/низкий)TРиггер времени1,1 SВес0,50 кгУправление/хранение Tem-20 - + 60 °C / -30 - + 70 °CЗадержка1s ~ 60 мин. ПрограммируемыйНепрерывная съемка1 ~ 4Питание8 ×aaПереход в режим ожидания ток<0,25 мА (<6 мАч/день)Мощность потребления400 видео (интервал = 5 мин, длина видео = 10 с)/> 500 ммс (используйте батареи 8 * AA)Низкая Батарея оповещенияСветодиодный индикаторРазмеры80x134x50 ммУправление влажности5% - 90%СертификатFCC, CE, RoHSПосылка включает в себя:
1 X цифровая камера
1 беспроводной пульт дистанционного управления
1 X Антенна
1 х USB кабель
1 х Зажим для ремня
1 х CD руководство
Примечание: карта TF не входит в комплект.

















-
Application scenarioHunting Farm Burglar Wildlife Monitoring Home Security
-
DropshipSupport
-
Image Sensor12Mega Pixels Color CMOS
-
IR flash65feet/20m
-
LensF=3.0mm, FOV(Field of View)=60 degree
-
QCTest one by one
-
Security AuthenticationFCC, CE, RoHS
-
Trigger Time1.1s
-
Video Resolution1080P/720P/VGA
-
Working modePhoto, Video, Photo+video
-
Вес логистики0.490
-
Каждая упаковка1
-
Минимальная единица измерения100000015
-
Название брендаsuntekcam
-
Номер моделиSuntek HC-300M/HC 300M
-
Продано Вsell_by_piece
-
ПроисхождениеКитай
-
Размер логистики - высота (см)18
-
Размер логистики - длина (см)18
-
Размер логистики - ширина (см)18





