Обратите внимание на комплект при размещении заказа:
Комплект 1: двухканальный комплект
Комплект 2: готовая доска без трубки
Комплект 3: Toshiba tube 1943/5200 + Эна конденсатор готовая плата
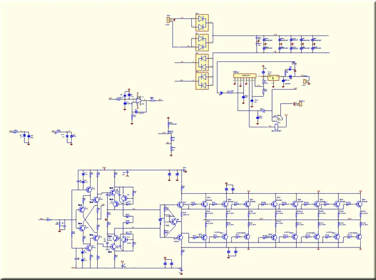
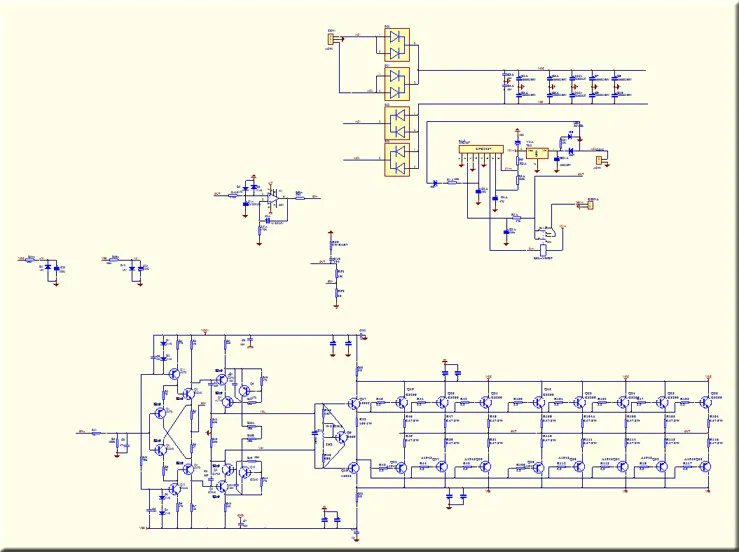
Двухканальный комплект-это запасная часть комплекта, а 1 комплект содержит 2 платы. В комплект не входят 16 пар больших трубок и 8 10000 мкФ основных конденсаторов, их необходимо приобрести отдельно. Вы также можете добавить деньги, чтобы сделать готовый продукт, PCB двухстороннее погружение золото
Конфигурация 1, по умолчанию нет частей основной трубки и основного конденсатора
Конфигурация 2, готовая плата состоит из конфигурации 1
Конфигурация 3, готовая плата + Toshiba 1943/5200 + ELNA/63V10000UF
Конфигурация 4, готовая плата + на 4281/4302 + ELNA/63V10000UF
Примечание: вход A60 + V1.1 версии 100K изменен на 47K
Примечание: Не забудьте добавить хлопья слюды при установке большой трубки, хлопья слюды должны быть покрыты тепловым кремнеземом,
Рабочее напряжение: AC24VX2 ~ AC42VX2 plus AC12V Примечания: AC12V используется для защиты цепи
Выходная мощность: 200 Вт 8 Ом 400 Вт 4 Ом
Искажение: 0.002% S/N соотношение: >100 дБ
Частотная характеристика: 5 Гц-40 кГц
Размер печатной платы: 273x88мм
Большой конденсатор диаметр установки: 25-30 мм





Японская схема защиты Omron + UPC1237 для обеспечения безопасного и надежного выхода и защиты динамиков

