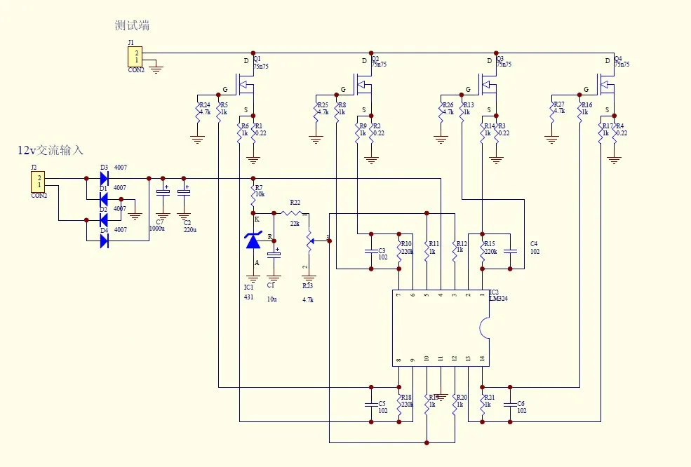
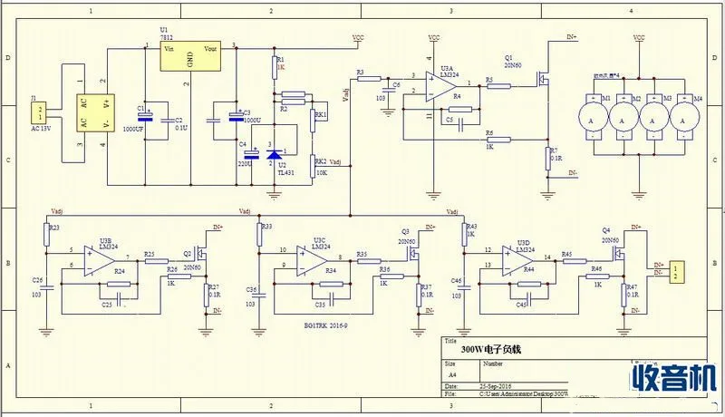
Тестер электронной нагрузки, мощность 150 Вт, 15 в, 0-10A 72V2A LM324, простая электронная нагрузка
Последнее обновление: 01.06.2022
Отзывы покупателей
Страна: RU Color: PCB Доставка: Saver Shipping 25.01.2021
Качество платы на высоте! Спроектировал и напечатал на 3D принтере корпус, спаял и очень доволен, все работает! Всем рекомендую! Раньше платы методом лут травил в хлорном железе, а теперь такого качества высокого и на любой вкус! С продавцом не общался, доставка три недели, хоть и доставка платная.
















