2 шт. Lora1276F30 + Весенняя антенна 915 МГц Arduino демонстрационный код 27dBm 500 МВт 6 км до 8 км LORA модуль sx1276
NiceRF Wireless Technology Co., Ltd. - Надежность 100%
Более 397 подписчиков, дата открытия магазина 09.05.2014
- Положительные оценки: 100% (118)
- Соответствие описанию: 100%
- Отвечает на сообщения: 100%
- Скорость отправки: 100%
Последнее обновление: 03.03.2022
2 шт./лот Lora1276F30 27dBm 500 МВт sx1276 LORA модуль небольшого размера от 6 км до 8 км 915 МГц высокомощный радиочастотный приемопередатчик
2 шт. Lora1276F30 (500 МВт 915 МГц Беспроводной RF передний конец LoRa модуль)
2 шт. SW915-TH12 пружинных антенн
Если вам нужно 915 МГц, пожалуйста, оставьте нам сообщение.

Характеристика:
868/915 МГц
Чувствительность до-139 дБм
Максимальная выходная мощность: 27 дБм
Режим приемника 13mA @
Ток сна <10uA
Скорость передачи данных: @ FSK,1.2-300kbps, @ Lora TM, 0,018-37,5 kbps
Lora TM,MSK,GFSK и режим модуляции OOK
Динамический диапазон 127 дБ RSSI
Пакетный двигатель до 256 байт с FIFO и CRC
Частота прыжков
Диапазон рабочих температур:-40 ~ + 85 °C
Встроенный датчик температуры и индикатор низкого заряда батареи
3,0-6,5 V Мощность питания
Отличный блокирующий иммунитет
Пульт дистанционного управления
Дистанционное считывание счетчика
Домашняя охранная сигнализация и удаленный вход без ключа
Промышленный контроль
Домашняя Автоматизация дистанционного зондирования
Индивидуальные записи данных
Контроль игрушек
Сенсорная сеть
Контроль давления в шинах
Мониторинг здоровья
Периферийные устройства для беспроводного ПК
Чтение и Написание тегов
Блок-схема

Параметры
Примечание: Lora1276F30(868/915 МГц) 500 МВт мощности.




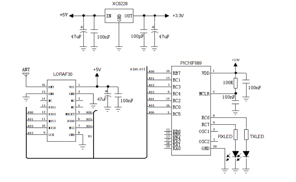
Схема

Определение штифта



Размеры механизма


Аксессуары

Приложение:Модуль может быть оснащен стандартной демонстрационной платой для клиента для отладки программы и расстояния тестирования. Показано ниже:


Наша компания занимается исследованием, разработкой, производством и продажей продуктов IOT (Интернет вещей). Мы посвятили себя поставке хороших радиочастотных модулей, модулей walkie talkie и интегрированных цифровых сенсорных модулей. Между тем, ODM и OEM проекты приветствуются. С более чем для детей 10 лет опыт разработки продукции в РФ и датчики, мы заработали хорошую репутацию среди наших клиентов.



Доставка
1. Товары будут отправлены в течение 3-5 дней после получения полной оплаты.
2. Мы не гарантируем время доставки на все международные поставки из-за различий в сроках таможенного оформления в отдельных странах, что может повлиять на то, как быстро ваш продукт проверяется.
3. Если вы не получили товар в течение 60 рабочих дней (10 недель), пожалуйста, свяжитесь с нами, чтобы изучить чехол.
4. Обратите внимание, что покупатели несут ответственность за все дополнительные таможенные сборы, брокерские сборы, пошлины и налоги на импорт в вашу страну. Эти дополнительные расходы могут быть предъявлены вам к оплате при доставке. Мы не возмещаем стоимость доставки за отклоненные поставки.

Мы можем предоставить EMS, DHL, Fedex, TNT China Register Post Air Mail и т. Д.
* Бесплатная доставка в нашем магазине в основном осуществляется авиапочтой Китая.
* Если вам нужна быстрая доставка, как DHL или другие, вам потребуется дополнительная оплата, пожалуйста, свяжитесь с продавцом, чтобы оценить цену.

С тремя защитой
* Полиэтиленовый пакет для покрытия
* Пузырчатый мешок для защиты
* Наконец, желтая коробка для доставки

1. Мы ценим ваш заказ и делаем все возможное, чтобы служить вам.
2. Мы предлагаем мгновенную политику возврата в течение 7 дней (7 дней после получения товаров).
3. Возвращенный товар должен быть в первоначальном состоянии.
4. Мы можем вернуть Ваши деньги без стоимости доставки.

2. Если у вас есть какие-либо проблемы с нашими товарами или услугами, пожалуйста, не стесняйтесь связаться с нами, прежде чем оставить отрицательный отзывы. Мы сделаем все возможное, чтобы решить любые проблемы и предоставить Вам лучшее обслуживание клиентов.
3. По любым вопросам, пожалуйста, свяжитесь с нами через emai l или через TradeManager.

D) Почему я должен использовать антенны?
Антенна важна для связи. Для этого модуля спиральный сопротивление составляет 50 Ом. У нас есть много видов антенн для выбора клиента, пожалуйста, свяжитесь с соответствующим инженером по продажам для помощи или найдите антенну на нашем веб-сайте.
Е) какой тип платы USB моста я должен использовать?
Usb-мост полезен клиентам для настройки параметров и просто для тестирования связи с ПК.
-
CompatibleHandheld Player, Game Console, Kinect, PlayStation Move
-
Data transfer rate@FSK,1.2-300kbps
-
Data transfer rate 2@Lora ,0.018-37.5kbps
-
Frequency868mhz/915mhzMHz
-
Front end rf moduleFront end rf module
-
Maximum output power+27dBm (500mW)
-
Sensitivity-120dBm
-
Sensitivity 2-130dBm @lora_125KHz
-
Sleep current<3uA
-
Working voltage3.3-6.0 V
-
Вес логистики0.200
-
Каждая упаковка2
-
Минимальная единица измерения100000015
-
Название брендаG-NiceRF
-
Номер модели2pcs Lora1276F30+spring antenna
-
Продано Вsell_by_lot
-
ПроисхождениеКитай
-
Размер логистики - высота (см)19
-
Размер логистики - длина (см)13
-
Размер логистики - ширина (см)8
-
Совместимая марка/модельНет





