Улучшенный беспроводной микрофон, FM работа, хорошее качество звука, с обычным радио для прослушивания. Микрофон к звуковому сигналу в электрический сигнал, первый уровень усилителя звукового напряжения, чтобы отправить уровень модуляции, так что вы можете подобрать все дальше и слабее звук. После колебания модуляции высокочастотного сигнала, а затем с помощью усилителя мощности настройки, чтобы отправить антенну для запуска, расстояние запуска дальше и уменьшить воздействие антенны на уровень колебания, уменьшить гармоники. Согласно установленной цепи, частота около 83 МГц или около того, просто поверните спираль L на немного, так что частота колебаний работы в 88 МГц-108 МГц может быть, с любым fm-радио, чтобы получить высокочастотный сигнал, и звуковой сигнал восстановлен от высокочастотного сигнала. Также оснащен внешней аудиорозеткой и регулируемым сопротивлением для регулировки затухания входного аудиосигнала. Во-первых, параметры производительности:
Диапазон частот: 80 МГц-103 МГц (в соответствии с параметрами схемы Отрегулируйте только шаг катушки)
Рабочее напряжение: 1,5 V -9V
Радиус при одном заряде: более 100 метров 4,5 V напряжения, в общем радиоприемника, чтобы получить, Беспроводная микрофонная антенна для 50 см длинной тонкой проволоки, в многоэтажных жилых районов, чтобы сделать эксперимент)
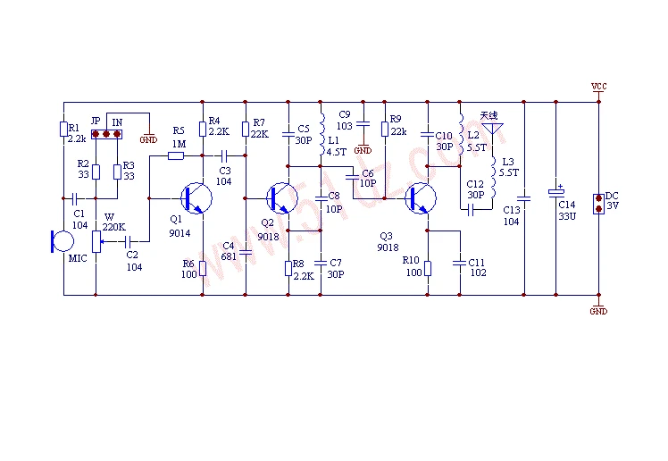
Ниже приводится схема и принцип работы:
Микрофон будет естественным звуковым сигналом в звуковой сигнал, C2 соединение к базе Q будет модулироваться, когда есть звуковой сигнал, транзисторная распределительная емкость изменится & rarr; колебания частоты изменения, завершить частотную модуляцию, то есть, FM, а затем с помощью соединения C6 к высокочастотной схеме настройки усилителя был модулирован высокочастотный сигнал усиления, а затем через C12, l3 и Антенна TX из частоты звукового сигнала изменяется с изменением высокочастотных электромагнитных волн.
Где R1 является сопротивлением смещению микрофона, Обычно выбирается в 2K-5,6 K. R4-это сопротивление коллектора. R5-это базовый резистор, обеспечивающий смещение тока до Q1. R7, R8, C5, L1, C8, C7 для формирования высокочастотного колебания цепи, R7 к базе Q2 для обеспечения смещения, C5 и L1 колебания цепи, Q3, R9, r10, L2, C10, C11 представляют собой высокочастотный усилитель мощности. C8-это отзывы о конденсаторе, R8 от стабильности рабочей точки Q2 DC, конденсатор переменного тока на выходе C7 DC; R9 к транзистору питания Q3 для обеспечения базового тока, схема настройки усиления C10 и L2 и настройка осциллирующей цепи C5 и L1 на той же частоте, чтобы получить максимальную выходную мощность, Расстояние выбросов самое дальнее.
Мы запустим частоту fm-радио, чтобы вы могли сотрудничать с любым fm-радио для получения высокочастотного сигнала, И от высокочастотного сигнала для восстановления звукового сигнала для завершения различных целей.