Аличекер!

Наш сервис позволит тебе легко следить за изменением цен на товары и находить выгодные предложения. Мы предлагаем фильтрацию предложений по быстрой доставке, а также возможность сравнить цены на товары и найти копии нужного продукта. Не упусти выгодную сделку и начни экономить на покупках прямо сейчас с помощью нашего удобного сервиса!

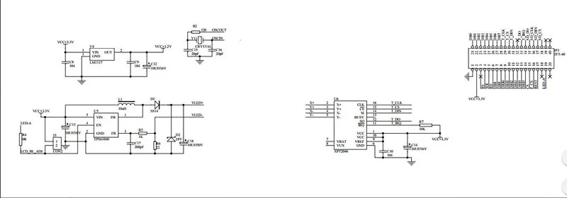
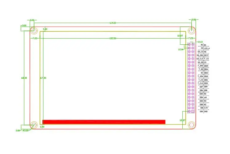
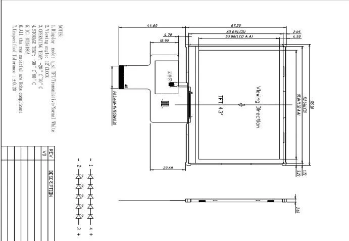
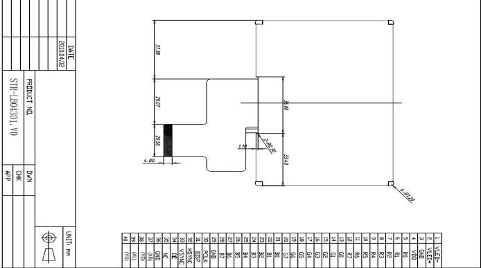
Без сенсорного экрана 4,3 дюйма SSD1963 TFT-экран интерфейс MCU Bus 480*272 ЖК-дисплей Поддержка 51AVRSTM32 привода icon star icon star icon star icon star icon star

5 905,81
В наличии!

Последнее обновление: 09.03.2022

Похожие товары