Модуль LoRa 2 шт.лот 27 дБм sx1276 Lora1276F30, малый размер 6 км, 915 МГц, высокая мощность 500 МВт, дальнего действия, радиочастотный передатчик, приемник
G-NiceRF Official Store - Надежность 97%
Более 635 подписчиков, дата открытия магазина 02.01.2014
- Положительные оценки: 98% (179)
- Соответствие описанию: 96%
- Отвечает на сообщения: 98%
- Скорость отправки: 96%
Последнее обновление: 14.09.2024
Информация о товаре:
Характеристики:
Номер позиции: беспроводной радиоприемник высокой мощности 868/915 МГц 500 МВт LОраМодульLoRa1276F30
Параметр
Мин
Тип
Макс
Блок
Состояние
Рабочее состояние
Диапазон рабочего напряжения
3
5
6,5
V
Температурное напряжение
-40
85
°C
Потребление тока
Приемный ток
<13
Ма
Передающий ток
500
500
650
Ма
@ 30 дБм
Ток сна
<10
МкА
Параметр
Диапазон частот
840
868
920
МГц
@ 868 МГц
840
915
920
МГц
@ 915 МГц
Скорость модуляции
1,2
300
Kbps
FSK
0,018
37,5
Kbps
Лоратм
Диапазон выходной мощности
21
27
ДБм
Чувствительность приема
-122
ДБм
@ FSK data = 1,2 кбит/с, Fdev = 10 кГц
-139
ДБм
@ Lora BW = 125khz _ SF = 12_CR = 4/5
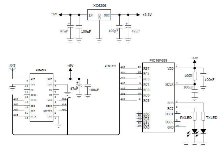
Схема:
Определение контакта:
Номер контакта Имя контакта Описание 1 VCC Источник питания 3,3 В 2 GND Мощная земля 3 NC Нет соединения 4 NC Нет соединения 5 NRESET Вход сброса 6 Дио0 Цифровой ввод/вывод 7 НСС Включение SPI 8 GND Мощная земля 9 SCK Серийные часы для интерфейса SPI 10 Мисо Серийный интерфейс MISO для SPI 11 MOSI Серийный MOSI для интерфейса SPI 12 DIO2 Цифровой ввод/вывод 13 Дио1 Цифровой ввод/вывод 14 NC Нет соединения 15 GND Мощная земля 16 Муравей Подключение к 50 Ом коаксиальной антенне
Механические Размеры:
Приложение: Модуль может быть оснащен стандартной демонстрационной платой для клиента для отладки программы и тестового расстояния. ЭтоПоказано ниже:
Демонстрационная платаНеВ комплекте, если вам нужна демонстрационная плата или другой диапазон частот868 МГц (500 МВт),Просто оставьте сообщение!

-
Data transfer rate@FSK,1.2-300kbps
-
Data transfer rate 2@Lora ,0.018-37.5kbps
-
Frequency868 / 915MHz
-
Front end rf moduleFront end rf module
-
Maximum output power+27dBm (500mW)
-
Operating Temperature-40 ~ + 85 °C
-
Sensitivity-122dBm
-
Sensitivity 2-139dBm @lora_125KHz
-
Sleep current<10uA
-
Working voltage3.0-6.0 V
-
Вес логистики0.070
-
Каждая упаковка2
-
Минимальная единица измерения100000015
-
Название брендаG-NiceRF
-
Номер моделиLora1276F30 27dBm lora module
-
Продано Вsell_by_lot
-
Размер логистики - высота (см)10
-
Размер логистики - длина (см)25
-
Размер логистики - ширина (см)18
-
Тип товараRF module





