





Трубчатый FM-стереорадиотюнер IWISTAO, готовый предусилитель PCBA версии 6C11, без включения трансформатора мощности, Hi-Fi аудио «сделай сам» (арт. WVTR-FM09(3B)
Примечание: видео выше не предназначено для версии предусилителя, только для информации о статусе воспроизведения.
Может быть, это просто другое ностальгическое настроение для трубчатой FM-радиоголовки, даже большинства FM-радио, которое сегодня сделано из ICs. Но, когда вы устанавливаете головку FM-радиоприемника или используете корпус, чтобы установить ее внутрь, а затем поверните настраиваемый четырехконденсатор воздухаЧтобы послушать, словно вернулся в старые времена детства, все становится все комфортнее.
В этот момент вы слушаете теплый и мягкий звук из него, трансляционный контент perherps стал менее важным, важно, что но именно с мыслями летят настроение. . .
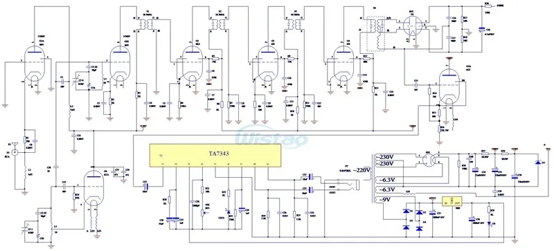
Эта трубка FM-радиоприемника принимает трубку 6C11, а ее выпрямитель-трубку 6Z4. Его прием и обработка сигнала принимают классическую трубку и используют TA7343 в качестве стереодекодера, который затем приводит к стереовыходу. После Стерео FM сигнала входной усилитель мощности системы для усиления вы прослушаете FM-радио с музыкальным трубчатым звуком.
В эту версию предусилителя мы добавили лампу 6N2 в качестве предусилителя после декодирования FM, поэтому она способна сопоставлять ламповый усилитель и улучшать громкость звука.
Данный комплект настроен, подключен к подходящему трансформатору, сможет работать должным образом.

Готовая печатная плата
Если вам нужно купить его, пожалуйста, выберите кнопку отработанной печатной платы.

Схема подключения
Подключите провода силового трансформатора, FM-антенны (ANT) и сигнального выхода к PCBA, как показано ниже. Затем подключите выход к вашей системе усилителя.
1. Основной GND включает 0 проводов 230 В-230 В и провод GND силового трансформатора.Выберите силовой трансформатор с одинаковым напряжением и основным GND-проводом, если вы используете собственный трансформатор.
Рекомендуется использовать оригинальный силовой трансформатор.(Если вам нужно купить, пожалуйста, нажмитеЗдесь)
2. Длина FM-антенны (ANT) составляет 2 ~ 3 м провода в помещении или на улице, если это возможно, он получает лучшее прием.
3. При необходимости вы можете купить дополнительный дисплей для подключения, как показано ниже.

Примечания:
1. Используется четырехкратный воздушный конденсатор. Если вы покупаете комплект, это означает, что вы принимаете условия.
2. Готовый PCBA не включает трансформатор, дисплей и ручку
Фото как показано ниже только для информации.
Если вам нужно купить пустую печатную плату, выберите кнопку только для пустой печатной платы.
(Это только пустая печатная плата, не включает другие детали и компоненты)

Технические характеристики
Диапазон воспроизводимых частот: 88 ~ 108 МГц
Прием сигналов: FM
Размеры печатной платы (Д x Ш): 260 мм x 150 мм
Соответствие выходных характеристик силового трансформатора (Выберите силовой трансформатор с одинаковым напряжением и основным GND-проводом, если вы используете собственный трансформатор)
230 В-230 В переменного тока/70 мА
Переменный ток 0-6,3 В/2 А
Переменный ток 0-6,3 В/3 А
Переменный ток 9 в
Схема схемы только для вас

Примечание: Мы предоставим Вам товар для вашего самостоятельного изготовления.
1. Если у вас достаточно емкостей для чтения схем, знаний об электронных компонентах, сборки, пайки и решения проблем, вы можете купить их, чтобы насладиться своими руками.
2. Если нет, пожалуйста, не покупайте их. Мы предоставляем только лимитную техническую поддержку для отдельных товаров.
--------------------------------------------------------------------------------------------------------------------------------------------------------------------------------------------------------------------------------
Подходящий силовой трансформатор
Если вам нужно купить подходящий Силовой трансформатор для трубчатого FM-радиоприемника, перейдите по ссылке ниже.
Трансформатор мощности для трубки FM радио головки
Также есть силовой трансформатор с напряжением 110 В, если он вам нужен, пожалуйста, оставьте сообщение продавцу.

-------------------------------------------------------------------------------------------------------------------------------------------------------------------------------------------------------------------------------------
Заявка аудиофила на предыдущую версию (только для информации)

