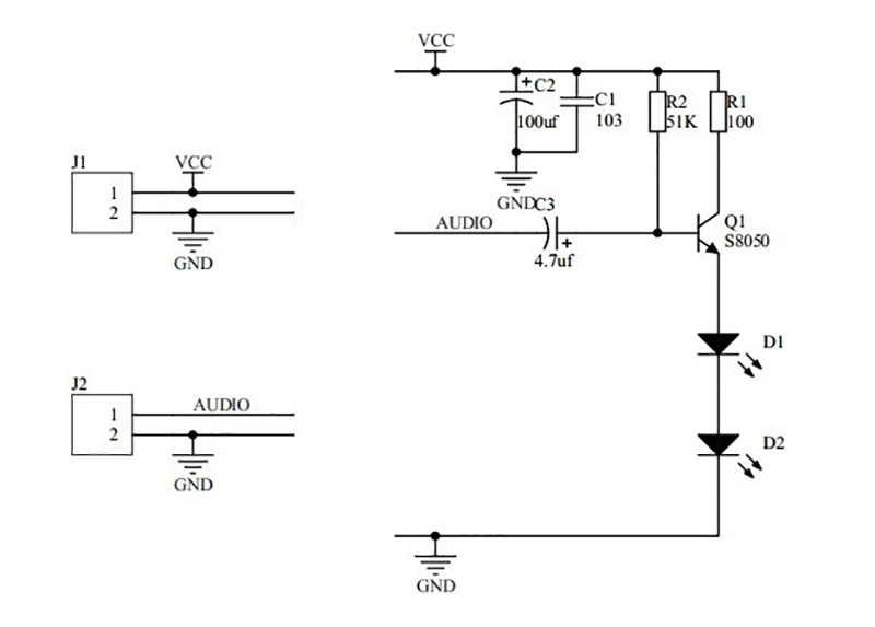
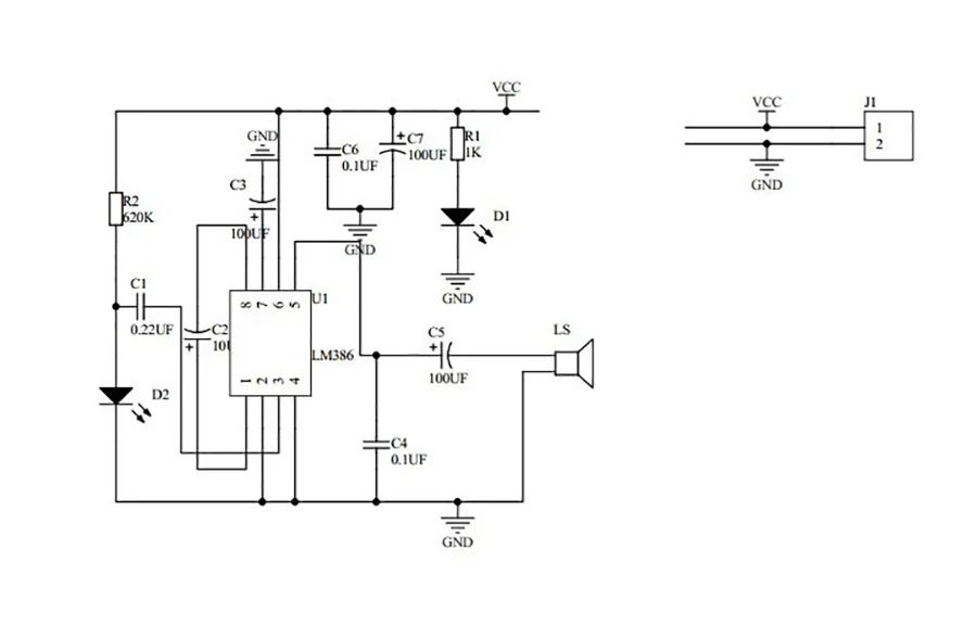
Наборы сделай сам, инфракрасный беспроводной модуль, Wi-Fi, ИК-звук, голосовой модуль инфракрасной передачи, набор для сборки ICSK054A, набор для электронного производства
Последнее обновление: 05.06.2022
Отзывы покупателей
Страна: RU Доставка: Saver Shipping 21.11.2020
спасибо за товар
Страна: BE Доставка: Cainiao Super Economy Global 14.12.2020
Я очень рад: хорошее качество PCB + инструкции по сборке на месте + Быстрая доставка + хорошая упаковка = хороший продавец. Сейчас моя работа. Большое вам спасибо.
M***L
Страна: FR Доставка: Standard Shipping 27.11.2020
Супер
I***z
Страна: ES Доставка: Saver Shipping 25.02.2021
Мусор буквально только с тем, чтобы взять тарелку оба и посмотреть на них, мы уже замечаем, что вещи идут не так с таким грустным качеством, что мне пришлось выбросить его прямо пополам. Построить сварку с потока не было никакого способа сделать Что компоненты были припаяны к пластине, сварные швы оставались на кончике сварщика, и что, если они остались сварными при выполнении самой легкой давления над компонентом, это заставляет его плавать при запуске след пластины, делая его непригодным для использования плохая покупка, я не рекомендую его.














