WS2812B все огни бусины описание и характеристики
Посылка:
10-5000 шт. светодиодный чип WS2812B
Основная особенность:
1. Интеллектуальная защита от обратной полярности, обратная полярность источника питания не повредит ИС.
Схема управления IC и энергопитасветодиодный.
2. Чип цепи управления с компонентами RGB в пакете 5050 для формирования полного внешнего управления пикселями.
3. Встроенная схема формирования сигнала, любой пиксельный сигнал поступает через форму волны, а затем выводится, чтобы гарантировать, что искажение линии волны не накапливается.
4. Встроенная схема сброса при включении питания и сброса при отключении.
5. Трихроматический цвет каждого пикселя яркости дисплея может достигать 256, 16777216 цветов для полного полноцветного дисплея, частота сканирования не менее 400 Гц/с.
6. Последовательный Каскадный интерфейс через сигнальную линию для завершения приема и декодирования данных.
7. Передайте расстояние передачи между любыми двумя точками менее 5 метров без какой-либо дополнительной схемы.
8. При частоте обновления 30 кадров/сек, Каскадное количество не менее 1024 точек.
Скорость передачи данных до 800 кбит/с.
9. Цвет светильник очень последовательный, экономичный.
Основные области применения:
1.lПолноцветсветильник светоизлучающая гирлянда ED, светодиодная полноцветная Гибкая световая полоса светильник светодиодное ограждение.
2. Светодиодный прожсветильник, светодиодный пиксельный экран, светодиодный экран, различные электронные продукты, электрооборудование маркизы.
Описание товара:
WS2812B-это набор схем управления и световой цепи в одном из светодиодных источников света с умным внешним управлением. Его форма и те же лампы 5050LED, каждый элемент-пиксель. Пиксели, содержащиеся в интеллектуальном цифровом интерфейсе, защелка данных, схема привода усиления формирования сигнала, в том числе Высокоточный внутренний генератор и программируемая Секция управления постоянным током высокого напряжения 12 В, эффективно обеспечивает яркость цветного пиксельного света.
Протокол данных NRZ использует одну линию связи, пиксель после сброса питания, DIN-порт получает данные, передаваемые от контроллера, первая передача данных более 24 битных пикселей извлекается с первой точки, К внутренней защелке данных пикселей, Оставшаяся схема обработки данных через внутреннюю пластиковую форму, усиленную через выходной порт DO, начинает передавать на следующий каскад пикселей, каждый пиксель через передачу сигнала для уменьшения 24 бит. Пиксель с использованием технологии автоматической формовки, поэтому Количество пикселей каскадной неограниченной передачи сигнала ограничено только требованиями к скорости передачи сигнала.
Светодиодный обладает низким напряжением, высоким энергосбережением и защитой окружающей среды, яркостью, углом рассеивания, консистенцией, сверхнизким энергопотреблением, долгим сроком службы и другими преимуществами. Схема управления встроена в светодиодный над схемой, она становится более простой, небольшого размера, установка более удобная.
Механические Размеры (в мм):
Механические Размеры и схема расположения выводов (в мм):
Функции контактов:
Максимальный Номинал (если не указано иное, TA = 25 Цельсия, VSS = 0 В):
Электрические характеристики (если не указано иное, TA = -20 ~ + 70 по Цельсию, VDD = 4,5 ~ 5,5 В, VSS = 0 В):
Характеристики переключения (если не указано иное, TA = -20 ~ + 70 по Цельсию, VDD = 4,5 ~ 5,5 В, VSS = 0 В):
Параметры чипа RGB:
Время передачи данных (TH + TL = 1.25μs ± 600ns):
Формы волн синхронизации:
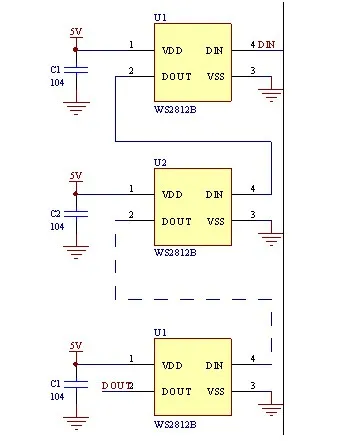
Способ подключения:
Метод передачи данных:
Примечание:
Где в данных передаются схемы формирования каскада MCU D1, D2, D3, D4, автоматически передаются данные.
Примечание:
Высокая скорость отправки данных в порядке RGB.