

[Описание]
1, RFID-RC522 модуль один;
2, стандартная S50 пустая карта одна;
3, S50 фигурные карточки one (как показано форма брелка);
4, вертикальный, изогнутый ряд булавок каждый по одной;
Примечание: соответствующая техническая информация и разработка программ и т. д. хотите обратиться в службу поддержки клиентов, купите адрес загрузки.
В основном включает следующее:
A, поддерживающие справочные материалы;
B, основные процессоры (включая MSP430F149) RC522 для этой программы приложения C;
Чип RC522 [Введение]
MF RC522 применяется для высокоинтегрированного считывателя карт-микросхем с бесконтактной связью на 13,56 МГц, это сертификат «три таблицы» для запуска приложения с низким напряжением и низкой стоимостью, маленький размер и Бесконтактный чип считывателя карт, интеллектуальные инструменты и портативные устройства разработали лучший выбор. MF RC522 с использованием передовой концепции модуляции и демодуляции полностью интегрирован во все типы пассивных бесконтактных коммуникационных методов и протоколов 13,56 МГц. Поддержка совместимых транспондерных сигналов 14443A. Цифровая часть обрабатывает обрамление и обнаружение ошибок ISO14443A. Кроме того, поддержка быстрых алгоритмов шифрования крипто1, продуктов MIFARE для проверки терминологии. MFRC522 поддерживает более высокую скорость бесконтактной связи серии MIFARE, скорость двусторонней передачи данных до 424 кбит/с. В качестве высокоинтегрированного картридера 13,56 МГц нового семейства чипов MF RC522 MF RC500 и MF RC530 есть много сходств, но также имеют много функций и различий. Он находится между хост-коммуникацией в режиме SPI, помогает уменьшить подключение, уменьшить размер печатной платы и стоимость.
[Введение] Модуль RFID
Модуль MF522-AN оснащен оригинальной микросхемой считывателя Philips MFRC522, простой в использовании, низкая стоимость, подходит для разработки оборудования, разработки передовых приложений, таких как пользователи считывателя, потребность в дизайне/производстве пользователя терминала радиочастотной карты. Этот модуль можно загружать непосредственно в различные формы для чтения. Модуль использует напряжение 3,3 В, через интерфейс SPI простые несколько линий можно напрямую подключить к пользователю любой модуль связи платы процессора может гарантировать стабильную и надежную работу, расстояние считывания;
Электрические параметры [Введение]
Ток: 13-26 мА/постоянный ток 3,3 В
Ток холостого хода: 10-13 мА/постоянный ток 3,3 В
Ток в спящем режиме: <80 мА
Пиковый ток: <30 мА
Рабочая частота: 13,56 МГц
Поддерживаемые типы карт: mifare1 S50, mifare1 S70, mifare UltraLight, mifare Pro, mifare Desfire
Физические характеристики изделия: Размеры: 40 мм × 60 мм
Рабочая температура окружающей среды: -20-80 градусов Цельсия
Температура хранения окружающей среды: -40-85 градусов Цельсия
Относительная влажность: 5% -95%
[Параметры интерфейса модуля SPI
Скорость передачи данных: Макс. 10 Мбит/с
【 RC522 мини-размеры 】
[Введение в электрические параметры]
Рабочий ток: 13-26 мА/постоянный ток 3,3 В Ток холостого хода: 10-13 мА/постоянный ток 3,3 В ток в спящем режиме: <80 мА Максимальный ток: <30 мА Рабочая частота: 13,56 МГц Поддерживаемые типы карт: mifare1 S50, mifare1 S70, mifare UltraLight, mifare Pro, mifare Desfire физические характеристики изделия: Размер: 37,5 х33 мм окружающей среды Рабочая температура: -20-80 градусов Цельсия Температура хранения окружающей среды: -40-85 градусов Цельсия Относительная влажность: 5%-95% относительная влажность
【 Определение интерфейса RC522 MINI 】
Опишите подробности пункта продажи выше, привлекая и обеспечивая доверие вашим потенциальным пользователям.
【 Схема RC522 MINI 】
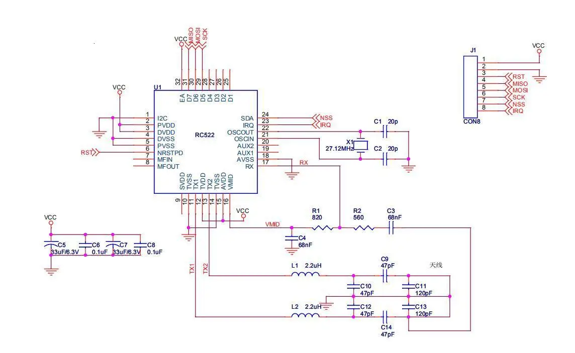
[Описание чипа RC522]
MF RC522-это высокоинтегрированная карта чтения/записи, используемая в бесконтактной связи 13,56 МГц. Это недорогой Бесконтактный кардридер с низким напряжением и малым размером, который был представлен компанией она в «трех-настольных» приложениях. Это хороший выбор для разработки умных счетчиков и портативных устройств. MF RC522 использует передовые концепции модуляции и демодуляции и полностью интегрирует все типы пассивных бесконтактных методов связи и протоколов на частоте 13,56 МГц. Поддерживает совместимые транспондерные сигналы 14443A. Цифровая часть обрабатывает рамку ISO14443A и обнаружение ошибок. Кроме того, он поддерживает алгоритм шифрования fast CRYPTO1 и проверяет серию продуктов MIFARE. MFRC522 поддерживает высокоскоростную бесконтактную связь Серии MIFARE со скоростью передачи данных в двух направлениях до 424 кбит/с. Являясь новым членом семейства карт чтения-записи с высокой степенью интеграции 13,56 МГц, MF RC522 имеет много сходств с MF RC500 и MF RC530, а также много функций и различий. Он использует режим SPI для связи с хостом, что помогает уменьшить проводку, уменьшить размер печатной платы и снизить затраты.
[Введение в Модуль RFID]
Модуль MF522-MINI использует оригинальный чип RC522 для проектирования схемы картридера. Модуль работает на частоте 13,56 МГц и соответствует стандарту ISO14443A. Поддерживает Mifare1 S50, Mifare1 S70, Mifare светильник, Mifare Ultra светильник и Mifare Pro. Подходит для пользователей расширенных приложений, таких как разработка устройств и разработка карт-ридера, а также для пользователей, которым нужно проектировать/производить RF-терминалы карт. Этот модуль может быть напрямую загружен в различные формы считывателя. Модуль принимает напряжение 3,3 В и может напрямую подключаться к любой плате процессора пользователя через несколько простых линий интерфейса SPI, что может обеспечить стабильную и надежную работу модуля и большую дистанцию считывания; Модуль прост в использовании, отличается высокой надежностью и небольшими размерами. Такие функции, как Помощь клиентам в легком и быстром применении бесконтактных карт к системе.
