88-108MHz 3V-6V
Для шагов установки, пожалуйста, проверьте ниже:Http://attach01.oss-us-west-1.aliyuncs.com/IC/DIY-Manual/12232.pdfВведение:1. Модель: RF-02FM2. Рабочий ток: 5-15 мА3. Рабочее напряжение: 3-6 В постоянного тока4. Расстояние передачи: 5-50 м5. Частота передачи: 88-108 МГц6. Аудиовход: -15 дБ (макс.)7. Размер печатной платы: 53*40 мм
85-115MHz 1,5 V-9V
Введение:1. Размер платы: 50*30 мм2. Рабочий Напряжение: 1,5-9V3. Рабочий ток: 3,3-29mA4. Рабочая частота: 85-115 МГц5. Устройство приема: fm-радио/мобильный телефон с функцией fm-радио6. Аудио ответ: 20 Гц-15 кГц7. Мощность радиочастоты:-2dBM ~ 15dBm8. Радиочастотное Выходное сопротивление: 50 Ом9. Вторая гармоника:>=-40 дБ10. Расстояние передачи: 100-100 мПримечание:Согласно шелкографическому экрану PCB и списку компонентов, завершите установку
88-108 МГц 3 в
Введение:1. Диапазон частот: 88 МГц-108 МГц2. Рабочее напряжение: 3 в (Используйте аккумулятор кнопки CR2032)3. Материал печатной платы: FR-4 стекловолокна4. Спецификация PCB: 48*26 мм толщина 1,6 мм

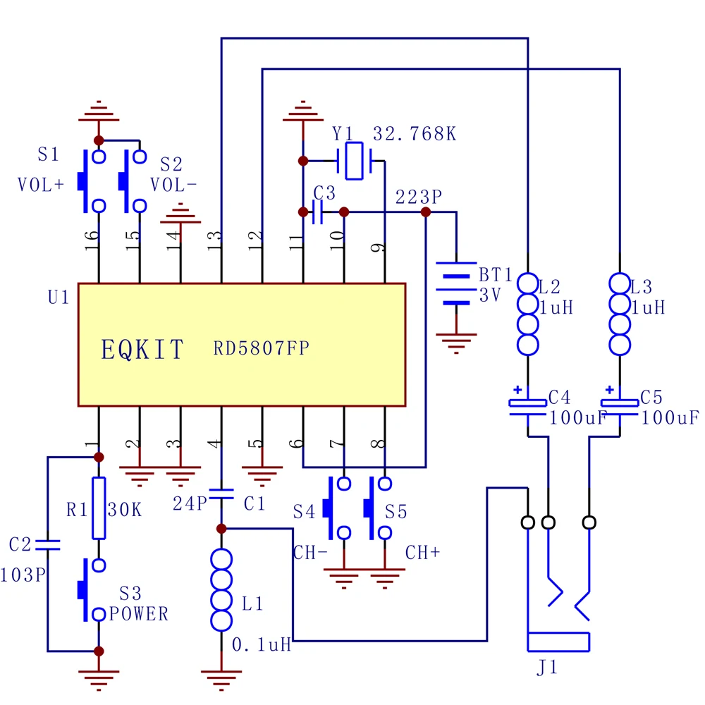
Плата радиоприемника:
1. Введение:
YFM-2 радиосхема очень проста. Общее количество компонентов не превышает 19. Хотя количество компонентов невелико, оно включает в себя два типа компонентов: SMD и DIP, которые подходят для новичков и друзей, которые хотят практиковать пайки SMD компонентов.
2. Особенности:
1>. Встроенная цифровая автоматическая схема управления коэффициентом усиления (AGC)
2>. Поддержка Глобального частотного диапазона 76-108 МГц
3>. Ручная сварка DIY
4>. Простой и простой в эксплуатации
5>. Поддержка функции радиопамяти
3. Параметры:
1>. Название товара: FM стерео радио модуль DIY Kit
2>. Режим товара: YFM-2
3>. Рабочее напряжение: 3 В постоянного тока
4>. Рабочий ток: 19 мА
5>. Рабочая частота: 76-108 МГц
6>. Выходное сопротивление: 32 Ом
7>. Рабочая температура:-40 ℃ ~ 85 ℃
8>. Рабочая влажность: 0% ~ 95% относительной влажности
9>. Размер (установлен):57*32*20 мм
4. Применение:
1>. Обучение сварочным навыкам
2>. Студенческая школа
3>.DIY производство
4>. Дизайн проекта
5>. Электронная конкуренция
6>. Дизайн выпускного
7>. Коллекция ремесел
8>. Украшение дома
9>. Сувенирная коллекция
5. Советы по установке:
1>. Пользователю необходимо сначала подготовить сварочный инструмент.
2>. Пожалуйста, будьте терпеливы до завершения установки.
3>. Посылка-это набор «сделай сам». Его необходимо завершить установкой пользователем.
4>. Паяльник can't touch компоненты в течение длительного времени (1,0 секунды), в противном случае это может привести к повреждению компонентов.
5>. Обратите внимание на положительные и отрицательные компоненты.
6>. Строго запрещено короткое замыкание.
7>. Установка сложных компонентов предпочтительно.
8>. Убедитесь, что все компоненты находятся в правильном направлении и в правильном месте.
9>. Настоятельно рекомендуется прочитать руководство по установке перед началом установки!
6. Шаги установки (пожалуйста, будьте терпеливы!):
1>. Шаг 1: Установите 1 шт. SOP-16 RDA5807PF на u1.есть точка на одном углу IC и есть прямоугольная прокладка на PCB, где Pin1 IC может разместить. Эти два знака соответствуют друг другу и используются для определения направления установки IC.
2>. Шаг 2: Установите 1 шт. 30K ohm Резистор на R1.
3>. Шаг 3: Установите 1 шт. индуктор 0.1uH на L1.
4>. Шаг 4: Установите 2шт 1uH индуктор на L2,L3.
5>. Шаг 5: установка 1 шт. 32,768 кГц кристаллического осциллятора на Y1.
6>. Шаг 6: Установите 1 шт. 24pF керамический конденсатор на C1.
7>. Шаг 7: Установите 1 шт. 0.01pF(103) керамический конденсатор на C2.
8>. Шаг 8: Установите 1 шт. 0.022pF(223) керамический конденсатор на C3.
9>. Шаг 9: установите переключатель 5 шт. 6*6*5 мм на S1-S5.
10>. Шаг 10: Установите 1 шт. 100 мкФ 16V Алюминиевый электролитический конденсатор с алюминиевой крышкой на C4,C5. Пожалуйста, обратите внимание на положительные и отрицательные полюсы. Более короткий штырь является отрицательным полюсом.
11>. Шаг 11: Установите 1 шт. 3,5 мм аудиоразъем J1.
12>. Шаг 12: Подключите батарейный блок. Обратите внимание на положительный и отрицательный.
13>. Шаг 13: Используйте кабельную стяжку для крепления аккумуляторной батареи.
14>. Шаг 8: Подключите к источнику питания и наслаждайтесь эффектом.

