MOFI- PASS ALEPH ONO MM Phono Pre-усилитель (RIAA) PCB
OnifealiMajeson -mofiacoustics-design Store - Надежность 98.75%
Более 384 подписчиков, дата открытия магазина 09.02.2021
- Положительные оценки: 99% (153)
- Соответствие описанию: 98%
- Отвечает на сообщения: 100%
- Скорость отправки: 98%
Последнее обновление: 14.05.2022
Добро пожаловать в магазин MOFI-Acoustics. Для того, чтобы обеспечить лучший опыт покупок, позвольте мне уточнить эту информацию, чтобы избежать ненужной неудобства:1. Все товары в магазине не включены: таможенные пошлины, таможенные сборы и налоги. Без специальных требований, мы объявим их в соответствии с ценой продукта.2. Мы надеемся, что вы сможете понять соответствующую налоговую политику вашей местной таможни. Мы не принимаем ваш отказ от товаров из-за проблем с таможенным налогом; (в некоторых странах платформа имеет возможность предварительного сбора тарифов).3. Чтобы не повлиять на получение товаров, после покупки товаров, пожалуйста, обратите больше внимания на информацию, такую как электронные письма, сообщения на платформе и т. д. Если есть какая-либо информация о неясном адресе или изменении логистической политики, мы сообщим вам как можно скорее, И с нетерпением ждем вашего ответа.
Проект печатной платы
1. ПХД, продаваемые в магазине, не содержат каких-либо компонентов, и вы должны подготовить их самостоятельно.2. Для завершения этого проекта требуются высокоуровневые знания в области электроники и богатый опыт в области пайки и тестирования.3. Из-за временных зон и ограничений языковой связи мы можем предоставить только ограниченную техническую поддержку, и вам нужно решить проблемы самостоятельно.4. Мы не предоставляем информацию, кроме страницы введения продукта.
MOFI- PASS ALEPH ONO мм Phono Предварительный усилитель (RIAA) PCB проект
В его основе лежит основная схема предварительного усилителя PASS ALEPH ONO Phono.Технические характеристики:Двухступенчатый понижающий Регулятор Фильтра, два фильтром нижних частот (с угловой частоты 1,6 Гц предотвращает мощность шум оказались в усилитель. Обеспечить более чистый источник питания (близко к батарее).Напряжение питания использует MOSFET в качестве транзисторов, которые имеют чувство трубчатых звуковых характеристик, но отвергая выпрямление и регулирование шума.Функция мягкого запуска напряжения включает в себя, что займет около 5 секунд, чтобы достичь разработанного напряжения.Все-в-одном, одноточечное заземление, сопротивление заземлению близко к значению сопротивления 0,02 Ом, низкая noisedesign.Более экономичный план модификации звука.Полностью дискретный усилитель.JFET вход имеет высокое входное сопротивление и малошумную характеристику.Выходной этап-это дополнительный пуш-ап-дизайн с MOSFETs.Чистый класс А.Входное сопротивление: 47KКоэффициент усиления: 36 дБ @ 1 кГцTHD:0.01% @ 1 кГцРазмер печатной платы: 115x153x1,6 мм 1oz Cu, HASL с свинцомТребования к питанию: лучшее: переменный ток 28-0-28в; I = 1A
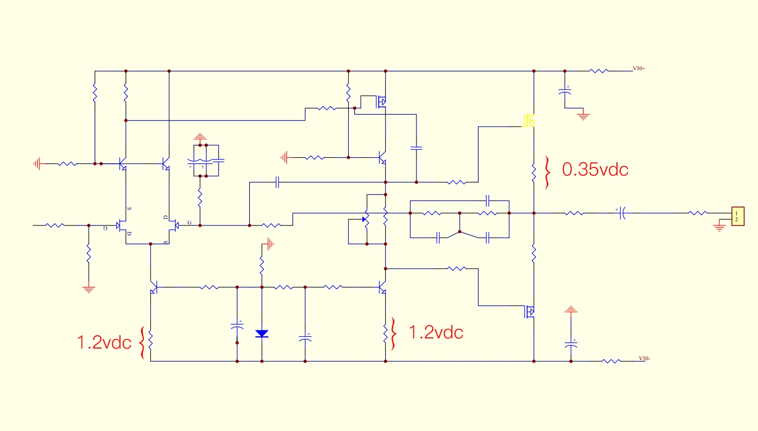
Схема и ключевые точки отладки
PCB поставляется с компонентными параметрами для легкой установки.Мы ссылаемся только на схему части усиления цепи. Если вам нужен полный параметр цепи, пожалуйста, прочитайте значение компонента с PCB самостоятельно; Мы не предоставляем дополнительно.Пожалуйста, держите тестовое напряжение достаточно близко к нему, +-20% также допускается.


Список деталей

Инструкции
Так как отверстия PCB покрыты, вам нужно только припаять детали снизу платы. Не просверливайте и не увеличивайте отверстия, потому что это повредит сквозное покрытие.Очистите обе стороны чистой печатной платы бумажным полотенцем и изопропиловым спиртом или электронным Флюсом, затем припайте компоненты к доске, начиная с самых низких профильных деталей.Убедитесь, что правильная часть входит в каждую позицию на печатной плате. Измерьте каждый резистор с помощью мультиметра, чтобы убедиться, что это правильное значение.Очистите остатки потока припоя от доски с помощью изопропилового спирта (или электронного флюса) и кисти.Осмотрите все припоя тщательно, используя увеличительное стекло, чтобы убедиться, что нет паяных мостов или холодных припоя. Используйте мультиметр в шкале Ом для проверки коротких замыканий. Как минимум, вы должны убедиться, что входы V + и V- DC не замыкаются на землю или друг к другу, и что выходная панель не замыкается на землю. Исправьте любые ошибки, прежде чем перейти к следующей фазе.

Печатные платы







-
Вес логистики0.100
-
Каждая упаковка1
-
Минимальная единица измерения100000015
-
Название брендаOnifealiMajeson
-
Продано Вsell_by_piece
-
ПроисхождениеКитай
-
Размер логистики - высота (см)1
-
Размер логистики - длина (см)25
-
Размер логистики - ширина (см)22
-
СертификацияNONE
-
Стиль совместимого аудио- и видеооборудованияПрофессиональное аудио оборудования





