Набор сделай сам LM317, понижающий модуль питания с регулируемым напряжением от 220 В до 1,25-12,5 в, печатная плата, электронные наборы
1 130,65₽
Промокод: O3OWDYMD1HDT получите скидку 75.72₽ на заказ от 984.39₽
В наличии!
Wire-Connectors Store - Надежность 96%
Более 41 подписчиков, дата открытия магазина 02.08.2021
- Положительные оценки: 98% (308)
- Соответствие описанию: 96%
- Отвечает на сообщения: 96%
- Скорость отправки: 94%
Последнее обновление: 22.03.2022
Комплект для самостоятельной сборки LM317, регулируемый регулятор н...
403,75₽
Последнее обновление: 11.09.2024
Комплект сделай сам LM317, модули с регулируемым напряжением от 220...
609,22₽
Последнее обновление: 04.03.2022
Набор сделай сам LM317, понижающий модуль питания с регулируемым на...
584,41₽
Последнее обновление: 08.03.2022
Плата питания LM317 для самостоятельной сборки с регулируемым напря...
365,38₽
Последнее обновление: 17.09.2024
Новый Регулируемый блок питания LM317, набор для самостоятельной сб...
1 507,83₽
Последнее обновление: 18.09.2024
Последнее обновление: 17.09.2024
Регулируемая регулируемая плата питания LM317, комплект силовых тре...
752,56₽
Последнее обновление: 10.03.2022
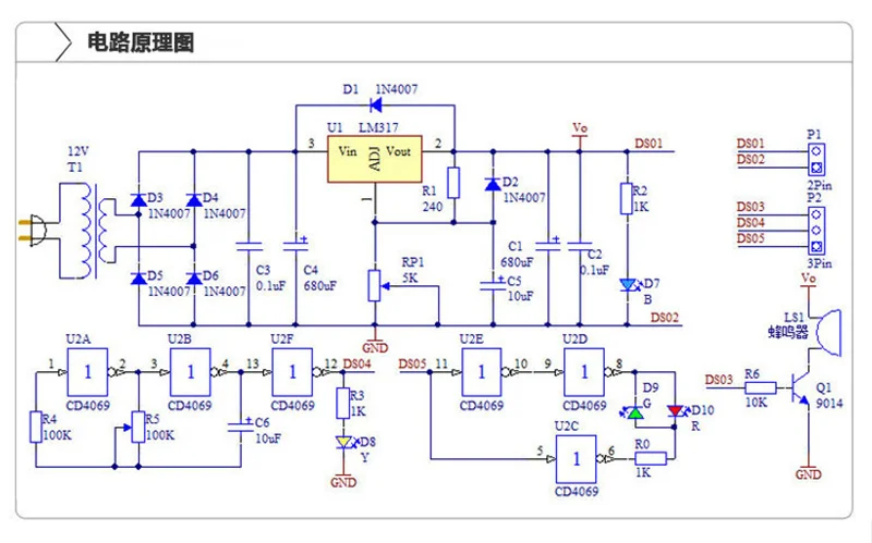
DIY Kit LM317 регулируется Напряжение 220V до 1,25 V-12,5 V понижающий Питание модуль печатной платы Электронные Наборы
Описание:
Один из способов регулировки выходного сигнала генератора. Удобный для обеспечения импульсного сигнала
С функцией логическое перо. Для удобства логического уровня тестового замыкания
С одним зуммером. Вы можете проверить провода ВКЛ и ВЫКЛ (Подключите провода к источнику питания и входу сигнала, провод вкл-звуковой сигнал). Вы также можете проверить низкочастотный сигнал (входной сигнал от входного сигнала, если есть сигнал, звуковой сигнал)
Характеристики:
Мощность: 1,5 W
Выход напряжение: 1,25 V-12,5 V Регулируемый Выход с плавной регулировкой.
Размер печатной платы: 7,3x6,8 см (W/л)
Оболочки Размеры: 11X6,9X41,5 см (L / W/ч)
Вес: около 295 г







Вопросы еще не задавались...
-
Feature 112 v voltage regulator
-
Feature 2Diy electronic
-
Feature 3Adjustable power supply
-
Feature 4Voltage regulator 220 v
-
Feature 5Power supply kit
-
Вес логистики0.300
-
Индивидуальное изготовлениеНет
-
Каждая упаковка1
-
Минимальная единица измерения100000015
-
Название брендаНет
-
Номер моделиDIY Kit LM317 Adjustable Regulated Voltage
-
ПрименениеДБВт
-
Продано Вsell_by_piece
-
ПроисхождениеКитай
-
Размер логистики - высота (см)2
-
Размер логистики - длина (см)10
-
Размер логистики - ширина (см)5
-
СертификацияNONE
-
Тип токаDC
Отзывы покупателей
S***v
Страна: RU Доставка: Standard Shipping 22.11.2021
Всё соответствует описанию. Всё комплектно. Легко монтируется. Инструкция на китайском и английском, но есть фото сборки, по которым всё понятно. После монтажа работает исправно. Рекомендую.




