Последнее обновление: 14.03.2022
1 Китай известный бренд: YHcouldin
2 совместимы с наушниками Beyerdynamic DT770 DT770Pro DT880 DT880Pro DT990 DT990Pro
3 Материал: бархат (подушечки)/ПУ (повязка на голову)
4 наполнителя: губчатая пена
5 Примечание: не оригинал, но хорошее качество. Не сравнивайте с вашим оригиналом.
6 деталей: более прочные и удобные
7 цветов: черный/белый



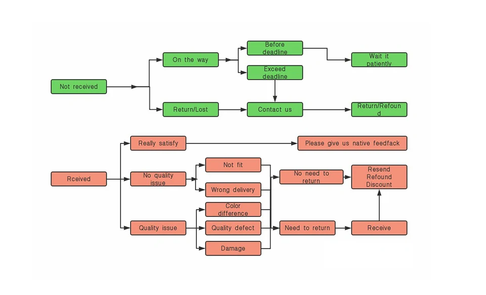
Техническое обслуживание
Покупатель должен вернуть нам товар в первоначальном состоянии, если какая-либо часть должна быть заменена, покупатель должен также оплатить расходы на замену деталей. Перед возвратом товаров, пожалуйста, подтвердите обратный адрес и метод логистики с нами, после того как вы дадите товар логистической компании, пожалуйста, отправьте нам номер отслеживания, как только мы получим товары, мы отремонтируем или заменим их
Специальный спрос
Если у вас есть какие-либо особые требования, пожалуйста, оставьте нам сообщение в вашем заказе
Отзывы
Если вы удовлетворены нашими продуктами или обслуживанием, пожалуйста, не стесняйтесь связаться с нами, мы постараемся сделать все возможное, чтобы решить вашу проблему, пожалуйста, не оставляйте негативные отзывы без каких-либо сообщений, заранее спасибо за понимание! Если у вас есть какие-либо проблемы, свяжитесь с нами в любое время







