Промышленный Коммутатор Ethernet 5 портов 10100M1000M сетевой коммутатор Ethernet 5 в 9 в 12 В 18 в 24 в 48 в температура питания от-40 до 75 ESD 4K В постоянного тока
ANDDEAR Store - Надежность 94.5%
Более 33667 подписчиков, дата открытия магазина 01.02.2018
- Положительные оценки: 94% (138)
- Соответствие описанию: 94%
- Отвечает на сообщения: 94%
- Скорость отправки: 96%
Последнее обновление: 22.09.2024
ANDDEAR OEM Hub Snelle модуль переключателя передачи данных для Intelligentie Controle Systeem
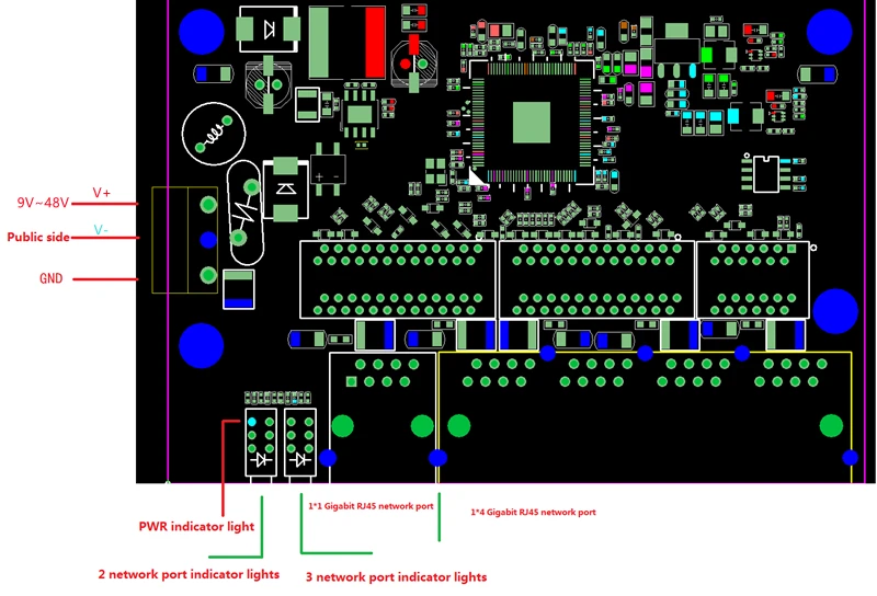
5-портовый неуправляемый промышленный Ethernet коммутатор основной модуль, который обеспечивает 510/100M & 5 100/1000MS Self-адаптация портов Ethernet, обеспечивает Входное напряжение 9-48 В постоянного тока с положительной и отрицательной защитой для предотвращения выгорания. Поддержка различных систем встраивания.
Продукт Naam: 5 Порты и разъёмы 10/100 м 10/100/1000M 12V ~ 48V Порты и разъёмы неуправляемый промышленный Ethernet встроенный модуль автоматического включения света Temperatuur: -40 ℃ ~ 75 ℃

De schakelaar kan werken ongeacht PWR1 voeding of PWR2 voeding (12 ~ 48 В) Schakelaar voeding:Ondersteuning Двойной вход питания DC12V48VEnPower + fail relaisuitgang. Ondersteuning Двойной вход питания DC12V48V :PWR1 en PWR2 kan worden aangesloten op 12V ~ 48V voeding tegelijkertijd, slechts een van hen kan werken. Power + fail relais uitgang: Als PWR1 ingangen 12 ~ 48 В, PWR2 kan uitgang 12 ~ 48 В om andere schakelaars; als PWR2 ingangen 12 ~ 48 в, PWR1 kan uitgang 12 ~ 48V om andere schakelaars PWR2 P-FAIL (1a @ 24v)-это светодиодный индикатор licht aansluiting. Observeren de arbeidsomstandigheden van de apparatuur. U kunt het niet gebruiken. 5 портов мини неуправляемый Ethernet модуль переключателя, sterven 5*10 / 100 м адаптивная ethernet-порт, verstrekken DC вход omgekeerde polariteit bescherming voorkomen выгорание продукции; Мини ontwerp, eenvoute installervoute, de power portsupports statische en overspanningsbeveiliging.

1) voldoet aan IEEE 802,3, IEEE 802.3u, IEEE 802.3ab стандарт.
2) полнодуплексный стандарт IEEE 802.3x, полудуплексный стандарт Tegendruk standaard.
3) 5*10/100M 5*10/100/1000 м adaptieve сетевой порты, поддержка и разъёмы Авто Листать (auto MDI / MDIX).
4) функция автоматического согласования elke poort ondersteunt, automatisch de transmissie modus en overdrachtssnelheid.
5) ondersteuning mac-adres zelflerend.
6) Светодиодный индикатор dynamische, om enl eenvoudige werken status tips en probleemoplossing.
7) bliksem overspanningsbeveiliging, elektrostatische ondersteuning contact 8KV, surge difficeel mode2KV, common mode 4KV. Температура: -40 ℃ ~ 75 ℃
8) duundante dual DC voeding ingang overbelasting bescherming.
9) voeding ondersteunt DC12v-48V.(Poewr ondersteuning positieve en negatieve toegang)








Enl Aangepaste, Neem Dan Gerust Contact Ons.
-
chip175GI
-
Dimensions (WxHxD))50*45*10mm
-
Modelnummer5 G100M/1000M
-
P-FAIL1A24V LED
-
power12V~48V
-
PropertyIndustrial Switch
-
PWR112V~48V
-
PWR212V~48V
-
Schakelcapaciteit1G
-
Temperature-40+75
-
VLANNO
-
Вес логистики0.200
-
Емкость Коммутатора16G
-
Каждая упаковка1
-
Количество интерфейсов7
-
Минимальная единица измерения100000015
-
Название брендаANDDEAR
-
Номер моделиG100-1000M
-
Продано Вsell_by_piece
-
ПроисхождениеКитай
-
Размер логистики - высота (см)8
-
Размер логистики - длина (см)10
-
Размер логистики - ширина (см)9
-
Режим связиПолнодуплексный и полудуплексный
-
СертификацияЕвропейский сертификат соответствия
-
Скорость передачи10/100 Мбит/С
-
Тип переключенияEthernet
-
УпаковкаДа





