Последнее обновление: 28.09.2024
Руководство по заказу:
Цена указана за две платы усилителя мощности, двухканальный. Для сборки набора требуются собственные сварочные инструменты. Готовая доска была сварена и протестирована. Рекомендуется готовая доска.
Набор версии (стандартная версия): Он производится PHILIPS, и этап вывода принимает импортированные KTB817, KTD1047;Версия готовой платы (стандартная версия): она производится PHILIPS, а на этапе вывода используется импортная KTB817, KTD1047;B версия комплекта (роскошная версия): высокомощная трубка принимает Sanken 2SA1295, 2SC3264 импортный оригинал;B версия готовой доски (роскошная версия): высокомощная трубка принимает Sanken 2SA1295, 2SC3264 импортный оригинал;C версия комплекта: силовая трубка принимает ONSEMI 0302/0281;C готовая плата: силовая трубка принимает ONSEMI 0302/0281.
Версия MX50 SE-это новая дизайнерская версия, основанная на классической пятой версии MX50 с тысячами пользователей.
Этот усилитель серии MX50 L был протестирован различными инструментами для отличной производительности. Имитация MX50 или музыкальный факс XX50, распространенный в Интернете, имеют различные компоненты и версии PCB. Те, кто покупает, пожалуйста, обратите внимание на сравнение. Текущая версия MX50-V7 (MX50SE).
Краткое описание версии A:
Используйте импортные входные соединительные конденсаторы Panasonic PANASONIC MKP, более низкие искажения, лучший контроль и разрешение. Одинарный дифференциальный вход, одноступенчатый усилитель напряжения, трехступенчатый перевернутый выход Дарлингтона.* Этап производства импортирован KTB817, KTD1047;* ST, Конденсатор CBB производится EVOX;* KEMET, монолитные конденсаторы TDK;* Используйте импортные входные соединительные конденсаторы Panasonic MKP;* Все резисторы изготовлены из оригинальной натуральной металлической пленки резистора медные ножки;* Поддержка напряжения постоянного тока: + -15 В до + -45 В;* AC dual 12V-может быть получен после двойной 32V выпрямления;* Мощность 15-100 Вт, 8 Ом;* Площадь печатной платы 76*73 мм, номер версии V7 (MX50SE).Примечание по установке: 649 669 необходимо установить на соответствующий радиатор.После установки Настройка не требуется. Ток покоя составляет около 30 мА на трубу. Эта версия не требует летающих проводов. Нужно только установить две большие трубки на радиатор.





======================
Краткое описание версии B:
Роскошная версия готовой доски сочетается с оригинальной импортной Sanken, высококачественной моделью высокомощной трубки, серии LAPT 2SA1295, 2SC3264.


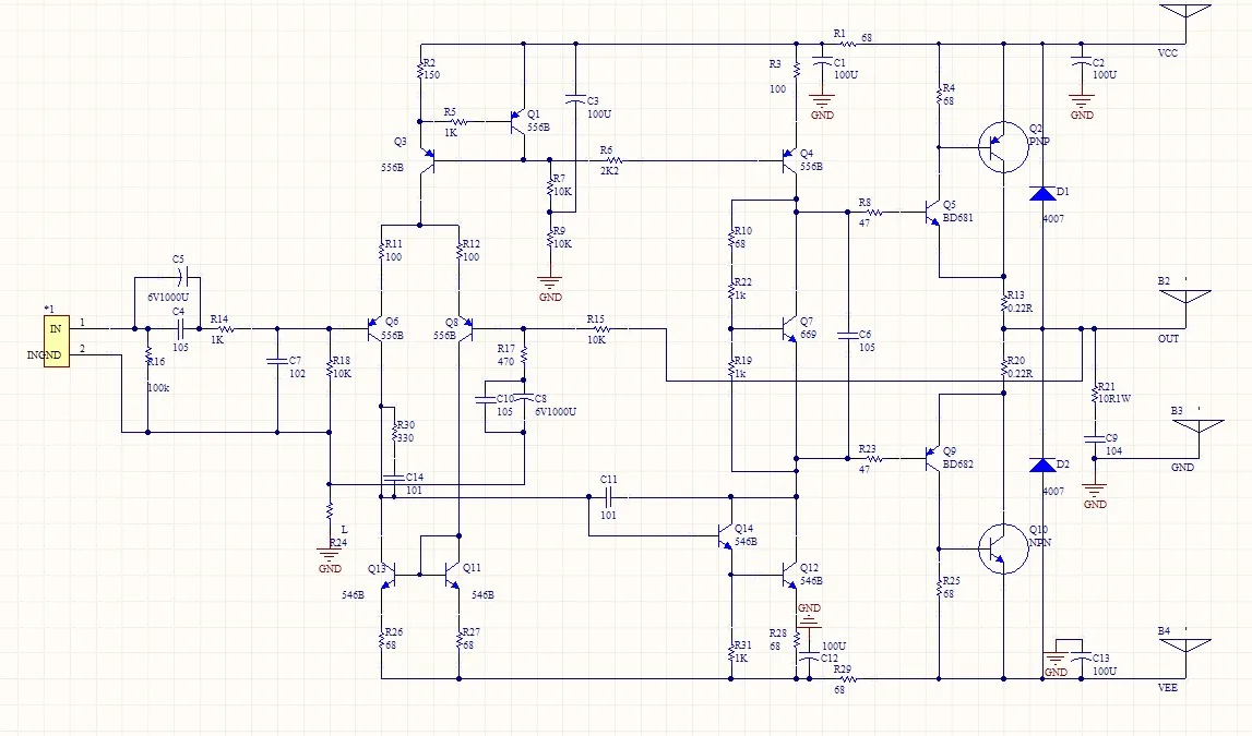
Схема и схема подключения:


Тестовые данные: Испытательное оборудование: точность звука 2
Частотная характеристика = 20 Гц-25K Гц-0,2 дБ

THD + N = 0.002% 20 Гц-20 кГц 10 Вт RMS 8 Ом

FFT гармоническая схема:

Таблица испытаний, испытательное оборудование: серия DSCOPE 3

Результат теста: частота 20 Гц-20 кГц-0,2 дБ

24000 Гц FFT для 10 Вт Выход:









