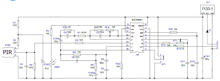
1 шт. зеленая фотолампа, регулируемый ИК-пироэлектрический инфракрасный модуль PIR, модуль детектора датчика движения для arduino
30,93₽
В наличии!
Z&X Semiconductor Store - Надежность 96.5%
Более 28 подписчиков, дата открытия магазина 08.09.2020
- Положительные оценки: 98% (235)
- Соответствие описанию: 96%
- Отвечает на сообщения: 96%
- Скорость отправки: 96%
Последнее обновление: 04.03.2022
Корабль мира Бесплатная доставка HC-SR501 HC SR501 HC-SR505 новый и...
30,31₽
Последнее обновление: 11.09.2024
Последнее обновление: 11.05.2022
Особенности:
1. Автоматическая индукция: когда кто-то входит в диапазон индукции, введите высокий уровень, люди оставляют диапазон датчика автоматически задерживается высоко. Выход низкий.
2. Фоточувствительное управление (опционально): модуль предназначен для размещения, может быть установлен для фоточувствительного управления, сильный светильник в течение дня или без индукции. Фоточувствительное управление является необязательным, завод не устанавливал Фоточувствительный резистор. При необходимости, пожалуйста, купите отдельный Фоточувствительный резистор для установки.
3. Два режима запуска: L не повторяется, H повторяется. Может быть выбран джемпер, по умолчанию H.
A. Невоспроизводимый режим запуска: индукционный выход высокий, время задержки истекает, выход автоматически изменится от высокого до низкого.
B. Повторный триггер: То есть, после обнаружения высокой выходной мощности, в период задержки, если человеческий организм в своем чувствительном диапазоне деятельности, его выход будет оставаться высоким до задержки после того, как человек оставит высокий уровень изменений на низком уровне (Модуль зондирования автоматически задерживает задержку после каждой активности человеческого организма и занимает время последнего действия в качестве исходной точки времени задержки).
4. Время индукционной блокировки (настройка по умолчанию: 3-4 секунды): после каждого чувствительного выхода (высокий уровень идет низко), за модулем датчика может последовать время блокировки, во время которого он ощущается, устройство не получает никаких звуковых сигналов. Эта функция может использоваться для достижения интервала между датчиком выходного времени и временем блокировки. Он может быть применен к продуктам интервального обнаружения. В то же время эта функция может эффективно подавлять все виды помех в процессе переключения нагрузки.
5. Широкий диапазон рабочего напряжения: Рабочее напряжение по умолчанию от 5 В до 20 В постоянного тока
6. Микропитание: токовый ток 65 Микроампер, особенно для сухих электрических продуктов с питанием от батареи.
7. Выходной сигнал высокого уровня: может быть легко с различными типами схем для достижения стыковки.
Инструкции по использованию:1 индукционный модуль питания около одной минуты после времени инициализации, в это время модуль будет выводить 0-3 раза в минуту, минуту в режиме ожидания.
2. Светильник и другие помехи следует избегать непосредственно закрывать поверхность модуля объектива, чтобы не вводить помехи в сигнале для получения неисправности; Использовать окружающую среду, насколько это возможно, чтобы избежать
Свободный поток ветра, ветер вызовет помехи сенсору.
3. Модуль датчика с двухэлементным зондом, окно зонда прямоугольное, двойной элемент (A yuan B yuan) в более длинном направлении на обоих концах, когда тело слева направо
Или справа налево через инфракрасный спектр, чтобы достичь двойного времени, разница в расстоянии, чем больше разница, тем более чувствительной индукции, когда тело от передней до зонда
Головка или сверху вниз или снизу в верхнем направлении, двойной элемент не может обнаруживать изменения инфракрасного спектрального расстояния, нет никакой разницы, поэтому датчик нечувствителен или нет Работает, поэтому датчик должен быть установлен таким образом, чтобы направление зонда было двойным и направление человеческой деятельности максимально параллельно, чтобы гарантировать, что тело было Через
Зонд двойного элемента индукции. Для увеличения диапазона угла зондирования в этом модуле используется Круглый Объектив, а также четыре стороны зонда чувствительны, но левая и правая стороны все еще
Однако, по сравнению с верхним и нижним направлением двух индукционных диапазонов, чувствительность, установка должна по-прежнему стараться в соответствии с вышеуказанными требованиями.
При использовании следует обратить внимание на следующие моменты:1. Напряжение постоянного тока должно соответствовать нашим требованиям, слишком высокий и слишком низкий будут влиять на производительность модуля, но также требуется источник питания должен быть хорошим регуляторным фильтром, таким как питание от USB компьютера, мобильный телефон зарядное устройство источник питания, старый аккумулятор с напряжением 9 в не в состоянии удовлетворить требования к работе модуля, Рекомендуется, чтобы клиенты использовали силовой трансформатор и регулятор через трехклеммный регулятор напряжения, а затем через 220 мкФ и 0,1 мкФ конденсаторный блок питания фильтра.
2. Хотя тело человека не находится перед модулем, но тело человека из модуля слишком близко к модулю также может быть вызвано выходом датчика, А также отладка человеческого тела не прикасайтесь к части цепи, также повлияет на работу модуля, Более научный подход заключается в выводе светодиодный или мультиметр, модуль, покрытый газетой, люди покидают комнату, поэтому 2 минуты, чтобы увидеть, был ли модуль или есть выход?
3. Модуль не принимает нагрузку, чтобы работать должным образом, подключен к нагрузке после работы хаоса, одна из причин заключается в том, что мощность очень мала, потребляемая мощность нагрузки, нагрузка, вызванная колебаниями напряжения, вызванными неисправностью модуля, Другая причина заключается в нагрузке, мощность будет иметь помехи в работе, такие как реле или Электромагниты и другие индуктивные нагрузки будут производить обратную электродвижущую силу, 315 м пластина излучения будет иметь электромагнитное излучение и другие работы будут влиять на модуль. Решение заключается в следующем: A, Силовая часть индукторного фильтра. B, используя нагрузку и модуль с использованием различных методов напряжения, таких как: нагрузка с использованием рабочего напряжения 24 В, модуль использует Рабочее напряжение 12 В, во время которых используется изоляция трехклеммного регулятора. C: Используйте больший источник питания.
4. Модуль датчика человеческого тела может работать только в помещении, и Рабочая среда должна избегать солнца, сильный прямой светильник, Если рабочая среда имеет сильные радиочастотные помехи, вы можете использовать защитные меры. Чехол с сильным воздушным помехом закрывает двери и окна или предотвращает конвекцию. Индукционная область, чтобы избежать облицовки нагревательных приборов и предметов, а также легко накручивать мусор и одежду.
5. Модуль датчика человеческого тела рекомендуется установить в герметичную коробку, в противном случае может быть выходной сигнал.
6. Если угол обнаружения модуля датчика тела составляет менее 90 градусов, вы можете использовать непрозрачную клейкую ленту, чтобы отрезать объектив или вырезать объектив для достижения.
7. Модуль датчика человеческого тела с двойным элементом зонда, руки и ноги тела и направление движения головы и чувствительность датчика тесно связаны, И инфракрасный модуль определяет характеристики датчика не может точно контролировать расстояние.
8. Модуль зонда (PIR) может быть установлен на другой стороне печатной платы. Зонд также может быть расширен с двухъядерным экранированным кабелем, длина также должна быть менее 20 см.



Вопросы еще не задавались...
-
Вес логистики0.020
-
Каждая упаковка1
-
Минимальная единица измерения100000015
-
Название брендаНет
-
Продано Вsell_by_piece
-
ПроисхождениеКитай
-
Размер логистики - высота (см)1
-
Размер логистики - длина (см)13
-
Размер логистики - ширина (см)17
-
СостояниеНовый
-
ТипРегулятор напряжения
Отзывы покупателей
K***r
Страна: DE Color: Blue Доставка: Cainiao Super Economy 08.10.2021
Everything perfect.





