Чехол для Apple Watch SE 6 5 4 3 2 1 38 мм 40 мм, защитный чехол из углеродного волокна, чехол из поликарбоната для iWatch 6 SE 42 мм 44 мм
325,46₽
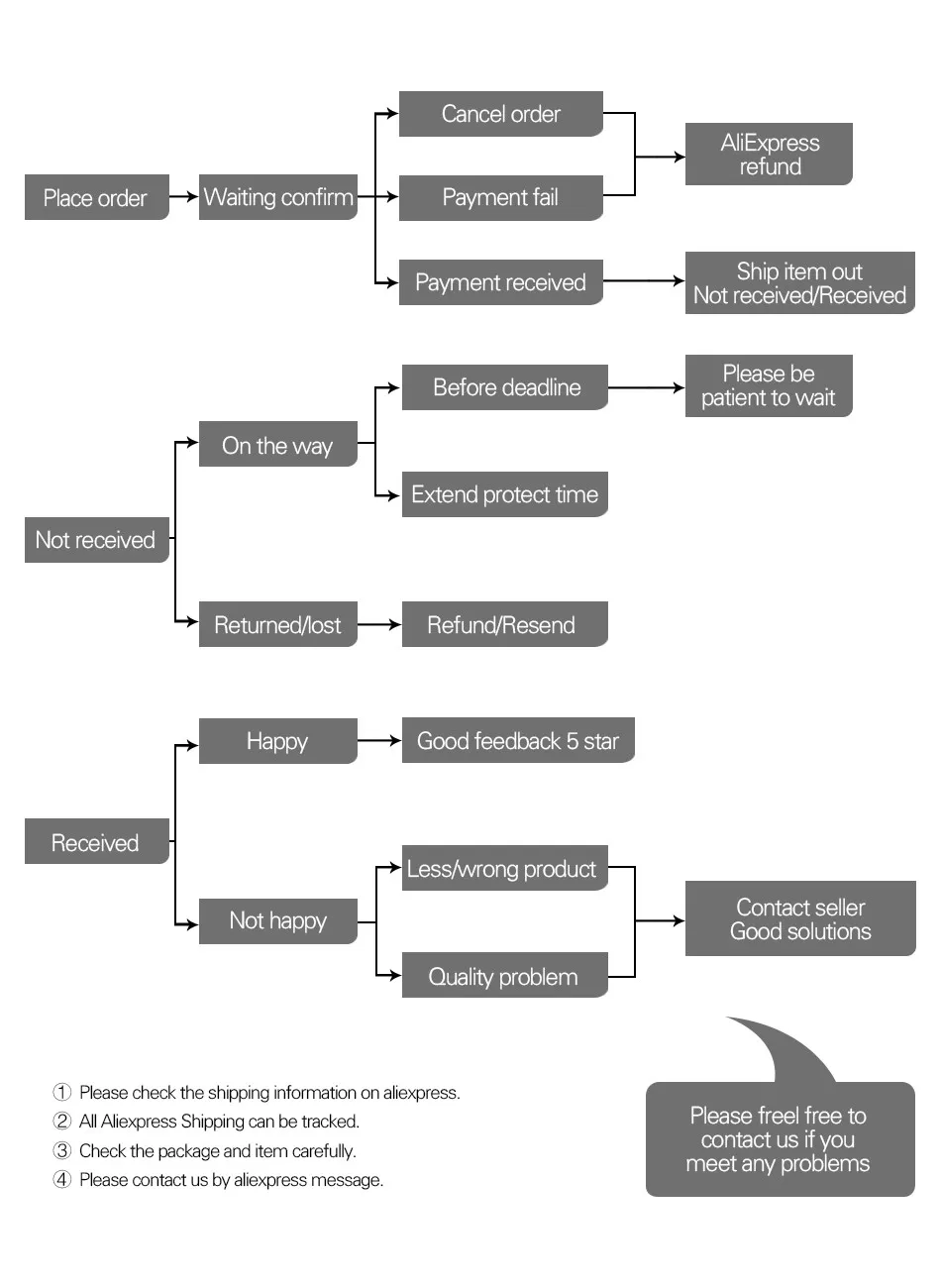
В наличии!
kuliband Official Store - Надежность 98%
Более 11012 подписчиков, дата открытия магазина 23.04.2015
- Положительные оценки: 98% (811)
- Соответствие описанию: 98%
- Отвечает на сообщения: 98%
- Скорость отправки: 98%
Последнее обновление: 14.09.2024












