Готовая плата A60 + 1 пара, Золотая горловина 400 Вт 4R, зеркальный дизайн, Плата усилителя обратной связи на 42814302
FunKenya World Store - Надежность 96.5%
Более 501 подписчиков, дата открытия магазина 22.05.2014
- Положительные оценки: 98% (134)
- Соответствие описанию: 98%
- Отвечает на сообщения: 96%
- Скорость отправки: 94%
Последнее обновление: 03.04.2022
1 пара готовой платы A60 + золотой горло 400 Вт 4R зеркальный дизайн текущий отзывы Плата усилителя на 4281/4302
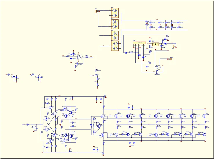
Версия 1: готовая плата + Toshiba 1943/5200 + Elna /63V10000UF(2240 версия)Версия 2: готовая плата + ON4281/4302 + ELNA/63V10000UF (версия 2240)Отрегулируйте статический ток большой трубки до 50-100 мА на трубу, плата имеет одну точку тестирования, а падение напряжения тестового конца 2 составляет 20-30 мВПримечание: Не забудьте добавить лист слюды при установке трубы, а лист слюды должен быть покрыт тепловым силикагелем.
Информация о продукте
Резистор Philips является стандартным для сопротивления цепиЯпония omron + UPC1237 схема защиты, для обеспечения безопасного и надежного выхода, защита динамикаВходная труба японская Toshiba HIFI контроль качества 2SC2240 2SA970 точное соответствиеНажмите на трубку King NJE15034/35.Высокомощная труба может сочетаться с 6 парами труб dongzi 2SC5200.1943 или 4 парами трех труб, конечно, также может быть сочетается с трубой
Параметры продукта
Входное напряжение: 24 В переменного тока * 2-42 в * 2 и 12 В переменного тока. (используется для защиты цепи)Выходная мощность: 200 Вт 8 Ом 400 Вт 4 ОмИскажение: 0.002% SNR: >100 дБЧастотная характеристика: 5 Гц-40 кГцРазмер печатной платы: 273x88ммБольшой конденсатор диаметр установки: 25-30 мм
Упаковочный лист
2 шт. A60 + плата усилителя
Доставка и послепродажное обслуживание
1. Обычные товары могут быть отправлены в течение 3-7 дней после оплаты;2. Способы доставкиA. Ускоренная доставка: DHL, UPS или FedEx. Для более быстрой доставки или плавной транзакции, мы изменим лучшую транспортную компанию среди них.Расчетное время доставки: 3-7 днейB. Стандартная доставка: EMS, ePacket (только для США) или DHL Global Mail (только для Gemany)Расчетное время доставки: 5-15 дней.C. Экономичная доставка: Авиапочта Почта Китая или ГонконгаРасчетное время доставки: 15-34 днейПримечание: доставка в Бразилию и Россию может занять около 35-70 дней3. Мы будем отслеживать номер в течение 3 дней после отправки;4. Если у вас есть какие-либо вопросы о наших продуктах, пожалуйста, свяжитесь с нами через Aliexpress, мы ответим в течение 24 часов.
Фотографии
Версия C2240: входная схема с использованием трубки HIFI с низким уровнем шума C2240.A970, низкозвуковой краситель, прозрачный









-
Вес логистики1.500
-
Каждая упаковка2
-
Количество каналов1
-
Максимальная мощность на каналБез питания
-
Минимальная единица измерения100000015
-
Название брендаFunKenya
-
Номер моделиA60+
-
Продано Вsell_by_lot
-
ПроисхождениеКитай
-
Размер логистики - высота (см)10
-
Размер логистики - длина (см)20
-
Размер логистики - ширина (см)15
-
СертификацияNONE
-
УпаковкаДа





